Introduction
Navigating the complexities of senior care can feel overwhelming, especially as the need for in-home nursing services grows. With an aging population expected to more than double by 2040, families are increasingly searching for dependable support options that prioritize both physical and emotional well-being. This article delves into ten exceptional in-home nursing services tailored specifically for seniors, showcasing how personalized care can greatly enhance their quality of life.
What challenges do families encounter when choosing the right service? The stress and uncertainty can be immense, often leading to feelings of burnout. However, these tailored solutions offer the compassionate support needed to ensure loved ones thrive at home. Together, we can explore how these services not only meet practical needs but also nurture the emotional connections that matter most.
Happy to Help Caregiving: Personalized In-Home Care for Seniors
Happy to Help Caregiving truly shines in offering compassionate, personalized in home nursing services near me that are designed specifically for seniors. Their wide range of services includes:
- Companionship assistance
- Post-hospital recovery aid
- Respite services
- Palliative help
All aimed at enhancing the quality of life for their clients. By focusing on individual needs and preferences, caregivers create tailored assistance plans that promote independence and well-being.
The impact of companionship support on the well-being of the elderly is profound. Caregivers are trained not just to help with daily tasks but also to provide emotional encouragement and engage clients in enjoyable activities. This approach significantly eases feelings of loneliness and isolation. Research indicates that consistent social engagement can uplift mood and cognitive well-being, making companionship a vital aspect of support for seniors. In fact, nearly 70% of family caregivers find it challenging to balance their careers with caregiving responsibilities, underscoring the crucial role of in home nursing services near me for professional support.
Happy to Help Caregiving’s approach aligns with effective in home nursing services near me that prioritize emotional connections and individualized care. Caregivers foster a sense of safety and comfort, allowing older adults to thrive in familiar surroundings. This dedication to personalized support shines through in testimonials from families who appreciate the compassion and commitment of the caregivers. As Tia Walker beautifully puts it, ‘To look after those who previously looked after us is one of the greatest honors.’ This sentiment highlights how every interaction can profoundly impact the lives of older adults.
Moreover, with the number of individuals needing assisted living support expected to more than double by 2040, the importance of options like those offered by Happy to Help Caregiving becomes increasingly clear. Their services not only provide practical assistance but also nurture the emotional well-being of seniors and their families.
Visiting Angels: Compassionate Senior Care Services
At Happy to Help Caregiving, we understand the emotional challenges that come with caring for elderly loved ones and provide in home nursing services near me to assist families. Caregivers often face stress and burnout, and that’s where we step in to help. We offer in home nursing services near me that provide a variety of compassionate assistance tailored for elderly individuals, including:
- Personal care
- Respite care
- Specialized support for those with Alzheimer’s and dementia
Our caregivers are not just trained to offer physical assistance; they also provide essential emotional support. This ensures that older adults feel valued and understood, fostering a sense of connection that is so vital. With adaptable scheduling and round-the-clock accessibility, we provide in home nursing services near me that are customized to meet the unique needs of each client, promoting independence and dignity.
This approach aligns with contemporary practices in elder support, highlighting the importance of emotional well-being and individualized attention in enhancing the quality of life for older adults. It’s heartening to note that 91% of our clients express satisfaction with their home health assistance, a testament to the effectiveness of our services.
We’re here to support you and your loved ones every step of the way, ensuring that you never feel alone in this journey.
Comfort Keepers: Engaging In-Home Care Solutions
At Comfort Keepers, we understand the emotional challenges that come with caring for elderly loved ones. Our innovative in home nursing services near me are designed to significantly enhance the quality of life for seniors, ensuring they feel valued and supported. Our caregivers utilize a unique approach known as Interactive Caregiving, which encourages seniors to actively participate in their own care. This method not only nurtures their physical and mental well-being but also instills a sense of independence and purpose.
We offer a range of services, including:
- Personal assistance
- Companionship
- Respite support
All tailored to help older adults maintain their independence while receiving the necessary help from in home nursing services near me. Engaging activities play a crucial role in home assistance. Studies show that 91% of individuals receiving home support require help with daily tasks, underscoring the need for personalized engagement strategies.
Current trends in in-home care emphasize the integration of technology and customized activities that cater to the interests and abilities of older adults. This ensures they remain active participants in their care, fostering a sense of connection and joy. Caregivers often share the profound impact of these engagement strategies. One caregiver beautifully expressed, “Caring for seniors means not just meeting their needs but also enriching their lives through meaningful interactions.” This sentiment highlights the growing recognition of the importance of emotional and social support in caregiving, which is vital for alleviating feelings of isolation and loneliness among seniors.
As the home support industry evolves, the focus on engaging solutions remains essential. With around 15 million Americans receiving in home nursing services near me, the demand for effective engagement strategies is more critical than ever. By prioritizing interactive and personalized support, agencies like Comfort Keepers are setting a standard for enhancing the well-being of elderly individuals in their own homes. We are here to provide not just care, but a compassionate partnership that enriches lives.
Home Instead Senior Care: Tailored Support for Seniors
At Happy to Help Caregiving, we understand the unique challenges that older adults face. Our tailored assistance focuses on their distinct needs and preferences, ensuring they receive the compassionate care they deserve. We offer a wide range of services, from companionship to personal care, and specialized support for conditions like Alzheimer’s and dementia.
Building strong relationships between caregivers and clients is at the heart of our approach. This connection fosters an environment filled with compassion and respect, which is essential for emotional well-being. Studies show that meaningful interactions can significantly reduce feelings of loneliness, depression, and anxiety among older adults. For instance, emotional connections create a sense of safety, especially for those experiencing cognitive decline or dementia.
By ensuring our caregivers are not just providers but also companions, we enhance the quality of life for seniors, allowing them to thrive in the comfort of their own homes. Our commitment to understanding each client’s unique situation guarantees that our support is not only effective but also deeply empathetic. We recognize the importance of emotional connections in the caregiving process.
With around 12 million individuals in the U.S. currently receiving assistance, the demand for in home nursing services near me continues to grow. This highlights the vital role organizations like Happy to Help Caregiving play in providing the support that older adults need. We are here to help, ensuring that every senior feels valued and cared for.
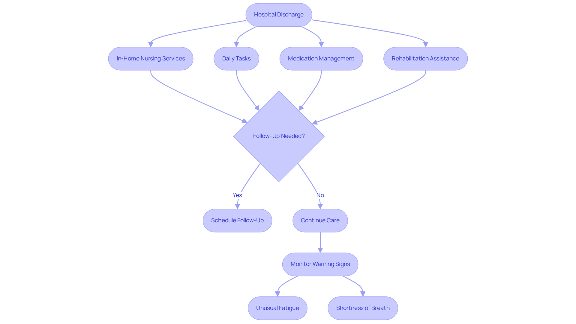
Right at Home: Transitional Care and Support Services
At Happy to Help Caregiving, we understand how challenging it can be for elderly individuals transitioning from hospital to home, and we provide in home nursing services near me to assist with this process. This period can be filled with uncertainty and stress, not just for seniors but also for their caregivers. Our specialized in home nursing services near me are designed to offer the support needed for a secure and seamless transition.
Caregivers are here to help with:
- Daily tasks
- Medication management
- Rehabilitation assistance
We ensure that seniors have the essential resources for a successful recovery. This support is crucial, especially considering that nearly one in five Medicare patients are readmitted to the hospital within 30 days of discharge, often due to inadequate post-discharge care. By focusing on safety and comfort in home nursing services near me, we aim to significantly reduce the risk of hospital readmissions.
Research shows that effective transitional support services can lead to better patient outcomes, including higher satisfaction ratings and improved adherence to discharge instructions. By incorporating individualized treatment plans and prompt follow-ups, we enhance the recovery process, allowing seniors to regain their independence while minimizing the risk of complications.
Understanding the complexities of service management, as indicated by codes 99495 and 99496, is vital for effective transitional support. The societal cost of hospital readmissions exceeds $26 billion each year, highlighting the financial impact of insufficient transitional care. Timely follow-ups within 24-48 hours post-discharge are critical for ensuring a smooth recovery with in home nursing services near me.
We encourage caregivers to be vigilant for warning signs, such as unusual fatigue or shortness of breath, which may indicate the need for medical attention. Remember, you’re not alone in this journey. We’re here to provide the compassionate care and support you need.
Amedisys: Skilled Nursing and Therapy for Recovery
Caring for an older adult can be a deeply emotional journey, often filled with stress and moments of uncertainty. At Amedisys, we understand the challenges caregivers face, from the weight of responsibility to the feelings of burnout that can arise.
That’s why we offer specialized nursing and therapy services designed to support older adults as they recover from illness or surgery. Our dedicated team of healthcare specialists, including registered nurses, physical therapists, and occupational therapists, collaborates closely to create individualized treatment plans tailored to each person’s unique needs.
We focus on helping older adults regain their independence and improve their quality of life through in home nursing services near me. Imagine the relief of knowing that your loved one is receiving compassionate care through in home nursing services near me, all within the comfort of their own home, surrounded by familiar faces and a nurturing environment.
With Amedisys, you’re not just getting healthcare services; you’re gaining a partner in this journey. We’re here to provide the emotional and practical support you need, ensuring that both you and your loved one feel cared for every step of the way.
Let us help lighten your load, so you can focus on what truly matters—spending quality time with your loved one.
Brookdale Senior Living: Integrated Housing and Care Services
At Brookdale Senior Living, we truly understand the emotional challenges that come with caring for older adults. Our holistic approach to elder support is designed with compassion in mind, offering a seamless continuum of services that includes independent living, assisted living, and memory assistance. This integrated model adapts to the changing needs of our residents, ensuring they receive the right level of support as they age.
We believe that fostering a community-oriented environment is essential. Our focus on social engagement and active lifestyles plays a crucial role in enhancing the overall well-being of our residents. We blend top-notch support with empathy and wellness, creating an inviting community that resonates with the current trends in assisted living. These trends highlight the importance of community in improving the quality of life for older adults.
A heartwarming case study, ‘Fostering Engagement: Strategies to Boost Resident Participation in Long-Term Care,’ showcases how our initiatives successfully enhance resident engagement and emotional health. By encouraging participation among older adults, we address not just their physical needs but also nurture their emotional well-being, creating a vibrant community where residents can truly flourish.
As industry specialists emphasize, developing elder living requires a close alignment among operators to ensure that community-focused assistance remains at the forefront of service delivery. At Brookdale, we are committed to this mission, providing reassurance and encouragement to both residents and their caregivers.
Visiting Angels: Specialized Alzheimer’s and Dementia Care
Visiting Angels truly understands the emotional challenges that families face when caring for loved ones with Alzheimer’s and dementia. They excel in providing specialized assistance, offering customized support tailored to the unique needs of older adults grappling with memory challenges. Their caregivers are not just trained; they are compassionate individuals who know how to manage the distinct requirements of those with cognitive impairments, ensuring safety and comfort in every interaction.
The services offered include:
- Personal assistance
- Companionship
- Engaging activities designed to stimulate cognitive function and enhance quality of life
With rates starting around $45/hour and a minimum commitment of 4 hours per day and 12 hours per week, families can gain clarity on the financial aspects of this essential support.
Research shows that cognitive stimulation can significantly improve memory retention and overall well-being in older adults. For instance, studies indicate that participating in memory games and social activities can lead to a remarkable 20% enhancement in cognitive function. Caregivers often share touching insights about their work, with one noting, “Every small interaction can spark a memory or a smile, reminding us of the joy in connection.”
However, it’s important for families to be aware of potential challenges, such as the minimum hour requirements and occasional concerns regarding caregiver consistency and communication. This dedication to empathetic support not only fosters a nurturing atmosphere but also empowers older adults to maintain their dignity and autonomy.
In the end, Visiting Angels stands as a beacon of hope, providing not just care, but a heartfelt connection that can make all the difference.
Lifespark: Holistic Wellness and Preventive Care for Seniors
At Lifespark, we truly understand the emotional challenges that caregivers face. The journey of caring for older adults can often feel overwhelming, filled with stress and moments of uncertainty. That’s why we advocate for a comprehensive approach to wellness and preventive support, prioritizing not just health, but also the independence of older adults.
Our services are designed with compassion in mind, encompassing health assessments, wellness programs, and tailored care plans that address the physical, emotional, and social needs of older adults. By promoting proactive health management and encouraging community involvement, we empower seniors to lead fulfilling lives.
Research shows that regular health assessments can significantly enhance senior independence. They help in the early detection of potential health issues, allowing for timely interventions. With nearly 93% of older individuals experiencing at least one chronic condition and around 80% having two or more, focusing on preventive health is more vital than ever.
Health professionals emphasize the importance of a proactive approach. Investing in preventive strategies not only improves quality of life but also reduces long-term healthcare costs. It’s heartbreaking to note that older adults are hospitalized for fall-related injuries five times more often than for injuries from other causes. This highlights the risks they face daily. In fact, our country allocates $50 billion annually to treat seniors for the consequences of falls, underscoring the financial ramifications of insufficient preventive measures.
Lifespark is dedicated to empowering older individuals through tailored support, exemplifying the current trend towards integrated health management. We believe that every elderly adult deserves to thrive in their community. As part of the Falls Free® Initiative, we emphasize the importance of reducing falls and fall-related injuries among older adults. Regular health assessments are a crucial preventive strategy, and we’re here to support you every step of the way.
Senior Helpers: Reliable In-Home Care for Independence
At Happy to Help Caregiving, we understand the emotional challenges that come with caregiving. Our reliable in home nursing services near me focus on empowering elderly individuals, allowing them to maintain their autonomy. Our support providers are here to help with everyday tasks, offer companionship, and provide relief services, all while ensuring that our clients can retain their independence.
We recognize that strong relationships between caregivers and clients are essential. Trust and comfort are crucial for effective caregiving, and we strive to foster these connections. By concentrating on individualized support through in home nursing services near me, we enable older adults to thrive in their own homes, enhancing their quality of life and emotional wellness.
Consider case studies like ‘How Home Care Aids Elderly Individuals Maintain Independence.’ These stories illustrate how personalized assistance helps older adults adapt to physical limitations, highlighting the importance of autonomy in caregiving. Caregivers often share that their role goes beyond just providing assistance; it’s about building meaningful connections that inspire confidence and resilience in their clients.
Moreover, with one in three adults aged 50-80 feeling isolated, the companionship offered by caregivers becomes vital for emotional support. This commitment to nurturing independence not only benefits seniors but also eases the stress often felt by family caregivers, creating a supportive environment for everyone involved.
We’re here to help, and together, we can make a difference in the lives of those we care for.
Conclusion
The importance of in-home nursing services for seniors truly cannot be overstated. These services offer essential support that significantly enhances the quality of life for older adults. Organizations like Happy to Help Caregiving, Visiting Angels, and Comfort Keepers embody the compassionate approach that is so vital for effective elder care. By understanding the unique needs of each individual, these services not only assist with daily tasks but also foster meaningful connections that help combat loneliness and promote independence.
Key insights throughout the article highlight the diverse offerings of various in-home nursing services. From companionship and personal care to specialized support for conditions like Alzheimer’s and dementia, the emphasis on emotional connections and tailored assistance underscores the significance of these services in maintaining seniors’ dignity and enhancing their overall well-being. As the demand for such services continues to rise, it’s crucial for families to seek out providers that align with their loved ones’ specific needs.
In a time when the elderly often face challenges of isolation and health-related concerns, the call to action is clear: prioritize the emotional and physical well-being of seniors by exploring in-home nursing services that offer comprehensive support. By investing in these vital services, families can ensure that their loved ones receive not just care, but a nurturing environment that empowers them to thrive in their own homes.
Frequently Asked Questions
What services does Happy to Help Caregiving offer for seniors?
Happy to Help Caregiving offers a range of services including companionship assistance, post-hospital recovery aid, respite services, and palliative help, all aimed at enhancing the quality of life for seniors.
How does companionship support benefit elderly individuals?
Companionship support helps alleviate feelings of loneliness and isolation, significantly uplifting mood and cognitive well-being through emotional encouragement and engaging activities provided by caregivers.
What challenges do family caregivers face that Happy to Help Caregiving addresses?
Nearly 70% of family caregivers struggle to balance their careers with caregiving responsibilities, highlighting the need for professional support from in-home nursing services like those offered by Happy to Help Caregiving.
How does Happy to Help Caregiving ensure personalized care for seniors?
Caregivers at Happy to Help Caregiving create tailored assistance plans that focus on individual needs and preferences, promoting independence and well-being for each client.
What is the expected trend in assisted living support by 2040?
The number of individuals needing assisted living support is expected to more than double by 2040, making services like those provided by Happy to Help Caregiving increasingly important.
What types of care does Visiting Angels provide?
Visiting Angels offers personal care, respite care, and specialized support for individuals with Alzheimer’s and dementia, focusing on both physical and emotional support.
How do caregivers at Visiting Angels contribute to the emotional well-being of seniors?
Caregivers provide essential emotional support, ensuring that older adults feel valued and understood, which fosters a sense of connection vital for their well-being.
What percentage of clients express satisfaction with the services at Visiting Angels?
91% of clients express satisfaction with the home health assistance provided by Visiting Angels, indicating the effectiveness of their services.
What is Interactive Caregiving at Comfort Keepers?
Interactive Caregiving is a unique approach that encourages seniors to actively participate in their own care, nurturing their physical and mental well-being while instilling a sense of independence and purpose.
Why is engagement important in in-home care for seniors?
Engaging activities are crucial as studies show that 91% of individuals receiving home support require help with daily tasks, emphasizing the need for personalized engagement strategies to maintain independence and joy.
How does Comfort Keepers address the emotional and social needs of seniors?
Comfort Keepers focuses on meaningful interactions and emotional support, recognizing their importance in alleviating feelings of isolation and loneliness among seniors.







