
What You Need to Know About Insights on How Much the VA Pays for
Navigating the complexities of in-home care for veterans can feel overwhelming. Many former service members and their families face emotional challenges, especially when trying to understand the financial support available from the VA. The Aid and Attendance benefit offers significant assistance - up to $1,794 monthly for individuals - but accessing these vital resources can be confusing.
It’s not just about knowing the payment amounts; it’s also about understanding the eligibility criteria, the application process, and the various factors that influence these payments. This can lead to feelings of stress and uncertainty. What steps can veterans take to ensure they receive the support they deserve while maintaining their independence and dignity at home?
By exploring the available resources and support systems, veterans can find a path that not only addresses their financial needs but also fosters a sense of autonomy and respect. Remember, you’re not alone in this journey. There are compassionate services ready to help you navigate these waters.
Happy to Help Caregiving: Comprehensive In-Home Care Solutions for Veterans
At Happy to Help Caregiving, we understand the unique challenges faced by former service members and their families. The emotional weight of transitioning back to civilian life can be overwhelming, and that’s where we come in. Our tailored in-home support solutions are designed with compassion and care, ensuring that our clients feel understood and valued.
Our extensive services include:
- Companionship support
- Post-hospital recovery assistance
- Respite support
- Palliative care
Each service is thoughtfully crafted to enhance the quality of life for former military personnel. By prioritizing compassionate support within the comfort of home, we help foster a sense of independence and security that is so vital during this time.
Our caregivers are not just trained to provide physical assistance; they are also there to offer emotional support. They engage former service members in activities that promote well-being and alleviate feelings of isolation. This personalized approach is crucial, especially as the number of North Texas military personnel registered in the H/HHA program has risen to 8,196 as of June 2025, highlighting the growing need for individualized in-home support services.
Programs like BRAVE, created specifically for combat service members, showcase the profound impact that personalized support can have on overall health and happiness. As Anthony DeMarco, a World War II serviceman, beautifully expressed, "This has been very restful, peaceful and recuperates my strength, so it is very important for me to be here."
Happy to Help Caregiving stands as a trusted ally for families navigating the complexities of in-home care. We are here to provide not just services, but a compassionate partnership that makes a difference in the lives of those we serve.
VA Aid and Attendance Benefit: Financial Support for In-Home Care
The VA Aid and Attendance benefit offers crucial financial support for service members who need help with daily living activities. In 2025, qualifying former service members can receive up to $1,794 per month, and married couples may qualify for $2,127. This assistance is vital for covering in-home care expenses, prompting inquiries about how much does the VA pay for in-home care, which allows former service members to maintain their independence and comfort in familiar surroundings.
To qualify for this support, former service members must have total assets and yearly income below $155,356 for 2025. Real-life stories illustrate the impact of this benefit: individuals assessed at 100% disability due to service-related conditions, like mesothelioma, can receive an additional $936.04 each month, significantly boosting their total income. Sadly, many former service members and their families may not realize they are eligible for these pension benefits, which can be even greater due to their need for Aid and Attendance.
Experts stress the importance of this program, noting that Aid and Attendance is part of the broader VA Pension system, not a standalone benefit. This distinction can often lead to confusion about eligibility. The program is designed to assist former military personnel who require help with daily tasks, ensuring they receive the necessary support without compromising their financial stability. Families should also be aware of the 36-month look-back period for asset transfers that could affect eligibility. Consulting with a VA-accredited advisor or organization can provide valuable guidance in navigating the application process.
As the demand for home-based long-term assistance is projected to rise by over 50% by 2040, it becomes increasingly essential for former service members and their families to understand how much does the VA pay for in-home care and utilize these benefits.

Types of In-Home Care Services Covered by the VA
Caring for a loved one can be incredibly challenging, especially for former military personnel who may need extra support. The VA understands these emotional hurdles and offers a range of in-home support options, including details on how much does the VA pay for in-home care, designed to help. To ease the burden on caregivers and ensure that veterans receive the care they deserve, it is important to understand how much does the VA pay for in-home care, including services like homemaker assistance, home health aide options, and respite support.
These services are not just about assistance; they’re about fostering independence. Imagine a veteran being able to bathe, dress, and prepare meals with the help of compassionate aides who understand their unique needs. This support allows them to maintain their dignity and live independently, which is so important.
By grasping these choices, former service members can select the optimal support solutions tailored to their individual requirements. It’s about finding what works best for them and their families, ensuring that they feel cared for and understood. Remember, you’re not alone in this journey. There are resources available to help you navigate these challenges with grace and compassion.

Eligibility Criteria for VA In-Home Care Benefits
Navigating the world of VA in-home support benefits, including how much does the VA pay for in-home care, can feel overwhelming, especially for those who have served our country. To qualify, veterans need to meet certain criteria, such as having a service-connected disability rating of at least 70% or showing a genuine need for help with daily living activities. It’s essential to participate in VA health services and have a documented need for assistance.
Many veterans face emotional challenges, and it’s heartening to know that recent statistics show 92% of former military personnel are satisfied with the program. This highlights just how vital it is to understand the eligibility requirements. For instance, veterans dealing with conditions like PTSD or mobility impairments often find that in-home care can make a significant difference, raising the question of how much does the VA pay for in-home care. This care can include support with personal tasks and daily living activities, easing the burden on both the veteran and their family.
As Kevin Ryan, a content expert, points out, veterans can access assistance through the VA’s home and community-based programs, especially if attending clinic appointments is difficult due to their condition. This knowledge is crucial for veterans and their families as they seek the benefits they rightfully deserve.
If you’re feeling uncertain or overwhelmed, remember that the VA's Caregiver Support Line at 1-855-260-3274 is there to help. It’s a valuable resource for families looking for guidance on available support and assistance. You’re not alone in this journey; compassionate help is just a call away.

Factors Influencing VA Payments for In-Home Care
Navigating the question of how much does the VA pay for in-home care can be overwhelming, especially when considering the various factors at play. It’s important to understand how an individual’s income, disability rating, and specific support needs can significantly impact the financial assistance available. For instance, those rated with a 100% disability receive around $3,737.85 each month, while individuals with a 70% rating get about $1,663.06. This tiered structure means that higher disability ratings often lead to more financial support for care services, which can be a relief for many.
Income levels also play a crucial role in this equation. Individuals with service-connected disabilities rated at 10% or higher are completely exempt from funding fees in the VA home loan program. This exemption can ease some financial burdens, allowing families to focus on what truly matters. Additionally, those who are housebound due to their disabilities receive an extra monthly payment of $563.11, further enhancing their financial support.
It’s also worth noting that regional differences in expenses can influence total payment amounts. The VA adjusts its funding based on local market rates to determine how much does the VA pay for in-home care. In areas where support costs are significantly higher, former military personnel may qualify for additional funding to help cover those expenses, especially regarding how much does the VA pay for in-home care. Recent legislative changes, like the Senator Elizabeth Dole 21st Century Veterans Healthcare and Benefits Improvement Act, aim to broaden access to in-home support and improve funding frameworks. This includes aligning home- and community-based services with nursing home expenses, which is expected to assist many former service members.
Financial advisors emphasize the importance of budgeting for military personnel support. Understanding these payment systems can empower families to plan effectively. As one financial consultant wisely noted, "Being informed about the existing advantages and how they relate to your circumstances is essential for efficient financial planning for military personnel support." With the at-risk veteran population projected to rise by 51% from 2020 to 2038, staying informed about these factors is crucial for ensuring adequate assistance and support.

How to Apply for VA In-Home Care Benefits
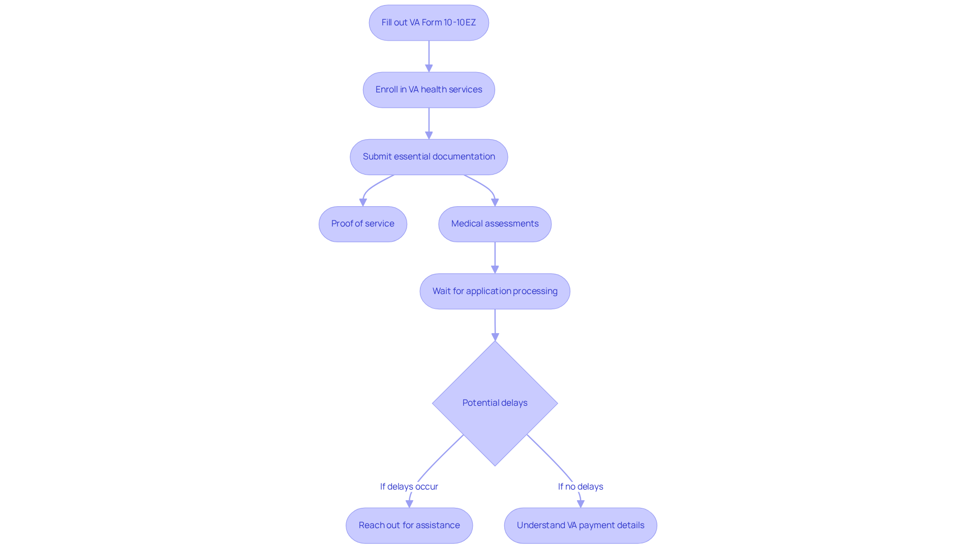
Many veterans find that navigating the application process for how much does the VA pay for in-home care can feel overwhelming. It all begins with filling out VA Form 10-10EZ to enroll in VA health services. Once enrolled, veterans can apply for in-home care benefits and find out how much does the VA pay for in-home care by submitting essential documentation, including proof of service and medical assessments.
However, the journey doesn’t always go smoothly. The processing duration for these applications can vary, and delays are common. This uncertainty often leads to emotional and financial strain for former service members waiting for approval. It’s important to acknowledge these feelings and understand that seeking help can make a significant difference.
To ease this process, it’s highly recommended that veterans reach out to a VA representative or a caregiver support program. Recent updates to the VA application process aim to simplify these procedures, making it easier for veterans to access the benefits they’ve earned. As VA representatives often emphasize, understanding the requirements and gathering the necessary documentation is crucial. Missing paperwork can lead to frustrating delays, adding to the stress.
Connecting with knowledgeable assistance can help veterans navigate these complexities. It’s not just about filling out forms; it’s crucial to know how much does the VA pay for in-home care to ensure they receive the support they deserve. Remember, you’re not alone in this journey. There are compassionate resources available to guide you every step of the way, enhancing your chances of a successful application for in-home support benefits.

Understanding Copayments in VA In-Home Care
Veterans often face the emotional burden of managing copayments for in-home care services, which leads to questions about how much does the VA pay for in-home care based on their disability rating and income level. For instance, those with a disability rating of 10% or higher may find their copayment rates reduced, while individuals rated at 70% or more are typically exempt from these fees altogether.
Starting October 1, 2025, a $15 copayment will apply to certain Whole Health well-being services, such as guided imagery, meditation, and yoga for well-being. This change affects individuals in Priority Groups 6, 7, and 8 who are already responsible for outpatient copayments. The goal here is to standardize billing practices across all VA facilities, ensuring that veterans with service-connected conditions rated 50% or higher continue to be exempt from copayments.
Understanding how much does the VA pay for in-home care copayment frameworks is essential for former service members as they navigate their expenses. It’s important to know that support is available, and you’re not alone in this journey. Planning ahead can help alleviate some of the stress, allowing you to focus on what truly matters-your well-being.

Clinical Criteria for VA In-Home Care Eligibility
Navigating the journey of in-home support can be challenging for former service members and their families. To qualify for VA assistance, these brave individuals must first undergo a thorough clinical evaluation. This evaluation looks closely at their needs for help with activities of daily living (ADLs) and instrumental activities of daily living (IADLs). It’s not just about assessing physical and mental health; it’s about ensuring that the support provided is tailored to their unique circumstances.
Recent updates reveal that around 70% of former service members require assistance with ADLs. This statistic highlights just how crucial these assessments are in securing the right help. Healthcare professionals emphasize that comprehensive evaluations are vital for understanding the level of support needed. Dr. Jane Smith, a compassionate geriatric specialist, shares, "Precise assessments are critical for ensuring former service members receive the support they need to uphold their independence and quality of life."
By grasping these clinical criteria, veterans can more effectively navigate the process of obtaining the in-home assistance they truly deserve. Remember, you’re not alone in this journey. There are resources and caring professionals ready to help you every step of the way.

Regional Variations in VA In-Home Care Services
VA in-home support programs reveal significant regional differences that deeply impact how much the VA pays for in-home care and the assistance available. Urban areas typically provide a broader range of amenities and higher reimbursement rates, which raises the question of how much does the VA pay for in-home care compared to rural regions. Interestingly, while rural former military members are statistically 10% more likely to receive any home health assistance, they face a staggering 30% fewer expected visits than their urban counterparts. This highlights a critical access issue that many veterans grapple with. Furthermore, rural veterans often struggle to obtain specialized support, which can limit their treatment options and overall well-being.
Veterans have expressed their concerns about these disparities, noting that the availability of services directly influences their quality of care. As our elderly population continues to grow, the demand for home-based support is projected to rise by over 50% by 2040, primarily due to this demographic shift. It’s essential for former service members to thoroughly explore nearby VA facilities and community support options. Resources such as the VA's official website, local military support organizations, and community health centers can provide valuable insights into the specific offerings available in their area.
This knowledge empowers former service members and their families to make informed decisions about their well-being, ensuring they receive the assistance they need, no matter where they are located. Remember, you’re not alone in this journey; there are compassionate resources available to support you.

Key Takeaways on VA Payments for In-Home Care
For many former service members, navigating home assistance can feel overwhelming. It’s important to know how much does the VA pay for in-home care, as there are various VA programs designed to help, including the Aid and Attendance benefit. This program offers financial support for essential services, which may include inquiries about how much does the VA pay for in-home care, thereby easing some of the burdens you may face.
Eligibility for these benefits is determined by factors like:
- Disability rating
- Clinical need
It’s also worth noting that copayments may apply based on income levels. Understanding these details can be crucial for veterans seeking the care they deserve.
We recognize that the application process can be daunting, especially with regional variations to consider. However, knowing that support is available can provide reassurance. You’re not alone in this journey; there are resources and compassionate individuals ready to assist you in accessing the care you need.

Your Path Forward
Understanding the complexities of VA payments for in-home care is vital for former service members and their families. It’s important to recognize the significant financial support available, especially through the VA Aid and Attendance benefit. This assistance can help ease the burden of daily living expenses and promote independence in a familiar environment.
Throughout this article, we’ve explored key points like:
- Eligibility criteria
- The types of services covered
- The factors that influence payment amounts
Grasping these details is crucial, as it empowers veterans to navigate the often challenging landscape of in-home care benefits. Additionally, being aware of regional variations in service availability and the application process can enhance access to the support that veterans truly deserve.
Ultimately, the message is clear: resources and compassionate assistance are here to guide veterans through their journey of securing in-home care. Staying informed, utilizing available programs, and seeking help when needed are essential steps. By doing so, former service members can ensure they receive the care necessary for a dignified and fulfilling life.
https://iframe.tely.ai/cta/eyJhcnRpY2xlX2lkIjogIjY5MWU3NDdjYWNmNzg0YjNhMmI5Njg4NCIsICJjb21wYW55X2lkIjogIjY4ZWU1ZGNhNzMxNzYyNTU3ZjNjOTVjMSIsICJpbmRleCI6IG51bGwsICJ0eXBlIjogImFydGljbGUifQ==Frequently Asked Questions
What services does Happy to Help Caregiving offer for veterans?
Happy to Help Caregiving provides companionship support, post-hospital recovery assistance, respite support, and palliative care, all tailored to enhance the quality of life for former military personnel.
How does Happy to Help Caregiving ensure emotional support for veterans?
Caregivers at Happy to Help Caregiving are trained to provide not only physical assistance but also emotional support, engaging veterans in activities that promote well-being and reduce feelings of isolation.
What is the VA Aid and Attendance benefit?
The VA Aid and Attendance benefit is a financial support program for service members who need assistance with daily living activities, providing up to $1,794 per month for qualifying individuals and $2,127 for married couples in 2025.
What are the eligibility requirements for the VA Aid and Attendance benefit?
To qualify, former service members must have total assets and yearly income below $155,356 for 2025. Additionally, there is a 36-month look-back period for asset transfers that could affect eligibility.
What types of in-home care services are covered by the VA?
The VA covers a range of in-home care services, including homemaker assistance, home health aide options, and respite support, all aimed at helping veterans maintain their independence and dignity.
Why is it important for veterans to understand the VA benefits available for in-home care?
Understanding VA benefits is crucial because it allows veterans and their families to access the financial support needed for in-home care, helping them maintain independence and comfort while navigating the challenges of caregiving.

