
Overview
This article emphasizes the profound benefits of at-home companion care for seniors, showcasing how it significantly enhances their emotional, mental, and physical well-being. By offering personalized companionship, this care not only alleviates feelings of loneliness and isolation but also nurtures independence and encourages engagement in meaningful activities. Research supports these claims, indicating that individuals receiving such care experience higher satisfaction and improved health outcomes. Ultimately, at-home companion care contributes to a richer quality of life, providing reassurance and comfort to both seniors and their caregivers.
Introduction
The emotional landscape of aging is often marked by feelings of isolation and loneliness, with one in three older adults facing these profound challenges. At-home companion care shines as a beacon of hope, offering personalized support that not only enhances quality of life but also helps combat these detrimental feelings. By fostering meaningful connections and encouraging engagement in cherished activities, this form of care meets the unique needs of seniors while promoting their independence and emotional well-being.
How can families ensure their loved ones receive the companionship and support they truly deserve?
Happy to Help Caregiving: Personalized Companionship for Seniors
At Happy to Help Caregiving, we truly understand the emotional challenges faced by older adults and their caregivers. Our commitment lies in providing personalized companionship that caters to each individual's unique preferences and needs. Our caregivers are specially trained to foster meaningful connections, which are essential for building trust and comfort—key elements that contribute to mental well-being.
This personalized approach not only improves the quality of care but also ensures that older adults feel valued and understood through at home companion care in the comfort of their own homes. Research has shown that regular interactions with companion caregivers significantly enhance physical, mental, and psychological well-being, leading to a better quality of life.
Consider this: one in three elderly individuals experiences feelings of isolation and loneliness. This statistic underscores the critical importance of companionship in addressing these emotions. Building trust is vital in elder support, as it encourages open dialogue and emotional expression, enabling caregivers to effectively tackle the unique challenges faced by older individuals.
By prioritizing companionship, Happy to Help Caregiving enhances the overall well-being of elderly individuals through at home companion care. We help them maintain their independence while also combating feelings of loneliness and isolation. Together, we can create a nurturing environment where older adults feel supported and connected.
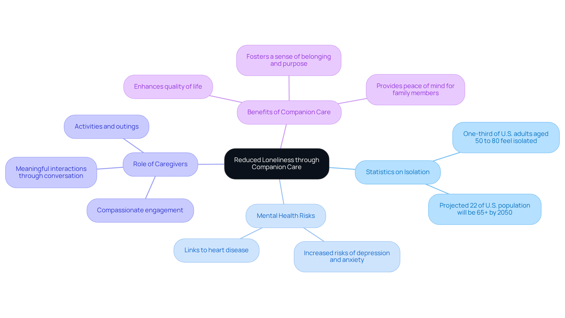
Reduced Loneliness: Combatting Isolation Through Companion Care
At home companion care is vital in easing the loneliness that many older adults face, which is a significant concern for their mental well-being. It's heartbreaking to note that research reveals one-third of U.S. adults aged 50 to 80 feel isolated. This social isolation is not just a feeling; it is linked to heightened risks of depression, anxiety, and heart disease. Caregivers who engage with compassion provide meaningful interactions through conversation, activities, and outings—these are essential in combating feelings of isolation.
Happy to Help Caregiving empowers seniors to sustain crucial social connections essential for their mental health by providing at home companion care that nurtures consistent companionship. This non-medical approach does more than reduce loneliness; it fosters a sense of belonging and purpose. Ultimately, it enhances the quality of life for those receiving care, reminding them that they are not alone in their journey.

Emotional Support: Providing Comfort During Challenging Times
Companion caregivers play a vital role in providing support, offering a compassionate presence during difficult times. They deliver essential empathy, which is crucial for seniors facing loss, managing chronic illnesses, or navigating major transitions. Caregivers from Happy to Help Caregiving are specifically trained to provide the social intelligence necessary for handling these challenges with grace and understanding.
Research indicates that social isolation and loneliness impact about 25% of older adults, posing significant risks for mental health issues, such as anxiety and depression. Programs that emphasize psychological support, like the tailored assistance initiatives from Ethos Home Care, have shown effectiveness in building connections and enhancing the overall quality of life for senior clients. Psychologists emphasize that psychological support is not just beneficial but essential for the elderly, as it can significantly reduce risks associated with mental health concerns.
By prioritizing psychological support, caregivers providing at home companion care foster a nurturing atmosphere that allows older adults to thrive, underscoring the importance of compassionate assistance in the home environment. Furthermore, home support groups closely observe patients' moods to adapt recovery plans, ensuring that psychological assistance is integrated into a comprehensive treatment strategy. This holistic approach not only addresses the emotional needs of older adults but also helps mitigate risks related to abuse, highlighting the critical role of emotional care in safeguarding their well-being.

Encouraged Engagement: Promoting Hobbies and Mental Stimulation
Caregivers play a vital role in encouraging older adults to engage in hobbies and activities they love. This not only enhances mental stimulation but also promotes cognitive well-being. Whether it’s gardening, reading, or playing games, Happy to Help Caregiving ensures that clients remain active and involved. This proactive approach helps prevent cognitive decline and significantly improves their overall quality of life.
We understand that caregivers often face emotional challenges, feeling the weight of stress and burnout. That’s why we are here to provide compassionate support. Our at home companion care services are designed to alleviate some of the burdens, enabling both caregivers and their loved ones to thrive.
At Happy to Help Caregiving, we believe in the power of connection. By fostering engagement in enjoyable activities, we nurture a sense of purpose and joy in our clients’ lives. Our team is dedicated to creating an environment where older adults feel valued and cared for.
We invite you to experience the warmth of our services. Together, we can ensure that your loved ones not only stay active but also feel a renewed sense of happiness and fulfillment.
Enhanced Independence: Supporting Seniors in Their Own Homes
At Happy to Help Caregiving, we understand the emotional journey of elderly individuals seeking at home companion care to maintain their independence. Our caregivers offer at home companion care that provides compassionate assistance with daily tasks, ensuring that clients retain control over their routines and decisions. This support is not just practical; at home companion care empowers seniors, allowing them to feel respected and valued.
We believe that every senior deserves at home companion care to help them navigate their daily lives with dignity and self-worth. By fostering an environment of care with at home companion care, we help our clients feel a sense of empowerment, which is essential for their emotional well-being. Our approach is rooted in empathy, recognizing the unique challenges that come with aging.
Through our at home companion care services, we aim to alleviate the stress and burnout often faced by caregivers, ensuring support for both seniors and their families. Together, we create a nurturing atmosphere with at home companion care where independence flourishes, and each individual is treated with the utmost respect.
Customized Care Plans: Tailoring Support to Individual Needs
At Happy to Help Caregiving, we understand the emotional challenges that caregivers face. The stress and burnout can feel overwhelming, and it’s essential to know that you are not alone in this journey.
We create tailored support strategies that address the unique requirements and preferences of every client. By evaluating personal situations and engaging families in the planning process, we ensure that caregivers can offer assistance that truly aligns with clients' lifestyles. This approach not only provides practical support but also nurtures the emotional well-being of everyone involved.
Our goal is to ensure that clients receive the most efficient support possible, allowing them to live their lives with dignity and comfort. We believe that every individual deserves compassionate care that respects their unique needs and preferences. Together, we can make a difference, providing the reassurance and encouragement that families need during challenging times.
Peace of Mind: Assuring Families with Professional Care
Families can find comfort in knowing their loved ones receive expert assistance from trained caregivers. At Happy to Help Caregiving, we emphasize safety and well-being, ensuring our caregivers are well-prepared to manage various situations and provide essential support.
With around 70% of individuals over 65 anticipated to need long-term assistance, the importance of proper caregiver training becomes clear. This training not only equips caregivers with the skills to handle emergencies but also fosters a supportive environment that enhances emotional well-being and alleviates feelings of isolation among elderly individuals.
This assurance allows families to focus on their own lives, confident that their loved ones are in skilled hands, receiving the compassionate support they truly deserve.

Flexible Scheduling: Adapting to Seniors' Unique Needs
Happy to Help Caregiving understands the emotional challenges faced by seniors and their families. We prioritize flexible scheduling to meet their diverse needs. Caregivers offering at home companion care can provide support for just a few hours or assist around the clock, ensuring that clients receive help exactly when they need it. This adaptability is essential for fostering a sense of normalcy and comfort in their daily lives, especially with at home companion care.
Studies show that flexible scheduling greatly improves the quality of service for elderly clients. It allows for personalized attention that fits their routines and preferences. For instance, individuals receiving home health services are 60% less likely to be readmitted to the hospital within 30 days, emphasizing the effectiveness of customized support strategies.
Effective caregiving approaches highlight the adaptability of at home companion care. When assistance is tailored to personal requirements, at home companion care enables seniors to enjoy enhanced well-being and fulfillment. Caregivers often express how crucial this flexibility is, noting that it not only helps in managing daily activities but also strengthens emotional connections, making clients feel valued and understood.
To promote adaptable scheduling in support plans, families can share their loved ones' specific needs and preferences. This ensures that assistance is both effective and compassionate, providing reassurance that their loved ones are receiving the care they deserve.

Technology Integration: Enhancing Communication and Care
At Happy to Help Caregiving, we understand the emotional challenges faced by caregivers. The stress and burnout can feel overwhelming, but we are here to help. Our innovative use of technology greatly improves communication and coordination of support, making caregiving a little easier.
Imagine having online notes for family members and autopay options that simplify the caregiving experience. These features ensure that families stay informed and actively involved in their loved ones' support. By integrating technology, we not only boost operational efficiency but also cultivate a nurturing environment where collaboration thrives.
With over 53 million Americans serving as caregivers, the need for effective communication tools is more important than ever. Research shows that more than 90% of older adults prefer to age in place, highlighting the necessity for families to have reliable methods to monitor and support their loved ones. We recognize that technology must be user-friendly and responsive to the needs of older adults, ensuring it enhances their everyday experiences rather than complicating them.
By embracing these inventive solutions, Happy to Help Caregiving empowers families to preserve meaningful connections with their loved ones. Together, we can enhance the standard of support offered through at home companion care, creating a more compassionate caregiving experience for everyone.

Overall Quality of Life Improvement: The Comprehensive Benefits of Companion Care
At home companion care plays a vital role in enhancing the quality of life for elderly individuals. By addressing feelings of isolation and offering essential support, companionship fosters a sense of belonging and safety. Studies show that seniors receiving companion care experience a 30% improvement in chronic disease management and report higher satisfaction levels. In fact, overall patient satisfaction rates for home care reach 90%, compared to 70% for hospital care. This personalized approach not only promotes independence but also encourages engagement in meaningful activities, which are crucial for mental and emotional well-being.
Happy to Help Caregiving is dedicated to ensuring that clients thrive in their own homes, leading to happier and healthier lives. Caregivers are trained to involve elderly individuals in activities they love, significantly reducing feelings of isolation. Programs focusing on companionship have demonstrated comprehensive benefits, including improved mood, enhanced cognitive function, and better overall health outcomes. As geriatric support managers emphasize, fostering social connections through companionship is essential for maintaining emotional well-being and combating loneliness. One geriatric support manager beautifully stated, "Holistic approaches, encompassing activities that promote significant social connections, physical mobility, and cognitive involvement, enhance the daily experiences of older adults."
Incorporating companion assistance into daily activities enables older adults to maintain their independence while receiving the support they need. This holistic approach not only improves physical health but also enriches the emotional landscape of their lives, making at home companion care an invaluable resource for families seeking to enhance the well-being of their loved ones. Additionally, case studies have shown that regular connections with family and community can significantly uplift seniors' mood and mental health, further underscoring the importance of companionship.

Conclusion
At-home companion care serves as a vital resource for enhancing the lives of elderly individuals. It provides not just assistance, but also emotional support and meaningful connections. By focusing on personalized companionship, caregivers help seniors combat feelings of loneliness and isolation, which are prevalent among older adults. This commitment to fostering trust and understanding creates a nurturing environment where seniors can thrive, ultimately promoting their overall well-being.
The article outlines several key benefits of at-home companion care, including:
- Reduced loneliness
- Emotional support during challenging times
- Encouragement of engagement in hobbies and activities
It highlights the importance of customized care plans that cater to individual needs, ensuring that seniors receive the tailored support necessary for maintaining their independence. The integration of technology enhances communication and coordination, providing families with peace of mind knowing their loved ones are in capable hands.
In a world where many elderly individuals face the daunting challenges of isolation and health concerns, at-home companion care emerges as a beacon of hope. It not only improves quality of life but also reinforces the significance of companionship in the aging process. Embracing these services can lead to happier, healthier lives for seniors, while also alleviating the burdens faced by their families. Investing in at-home companion care is not just about assistance; it’s about creating a supportive community where seniors can feel valued and connected.
Frequently Asked Questions
What is the main focus of Happy to Help Caregiving?
Happy to Help Caregiving focuses on providing personalized companionship for seniors, addressing their unique preferences and needs to foster meaningful connections that contribute to their mental well-being.
How does companionship impact the well-being of older adults?
Regular interactions with companion caregivers significantly enhance the physical, mental, and psychological well-being of older adults, leading to a better quality of life and helping to combat feelings of isolation and loneliness.
What statistics highlight the importance of companionship for seniors?
Research indicates that one in three elderly individuals experiences feelings of isolation and loneliness, which underscores the critical importance of companionship in addressing these emotions.
How does Happy to Help Caregiving combat loneliness among seniors?
Happy to Help Caregiving provides at home companion care that nurtures consistent companionship, empowering seniors to sustain crucial social connections essential for their mental health and enhancing their overall quality of life.
What role do companion caregivers play in providing emotional support?
Companion caregivers offer a compassionate presence, delivering essential empathy and support to seniors facing loss, chronic illnesses, or major transitions, which is crucial for their mental health.
What are the risks associated with social isolation among older adults?
Social isolation and loneliness can significantly increase the risks of mental health issues such as anxiety and depression, impacting about 25% of older adults.
How does Happy to Help Caregiving ensure comprehensive emotional support?
Caregivers prioritize psychological support and adapt recovery plans based on patients' moods, fostering a nurturing atmosphere that addresses the emotional needs of older adults and helps mitigate risks related to abuse.

