
Overview
The article highlights ten heartfelt benefits of overnight elderly care, focusing on its vital role in enhancing the quality of life for seniors. Through companionship, safety monitoring, and personalized support, this care addresses the emotional challenges faced by both seniors and their families.
Evidence shows that such care alleviates feelings of loneliness and anxiety, promoting better sleep and overall well-being. This nurturing service becomes crucial for families who worry about their loved ones' health and safety during the night. It’s a compassionate solution that not only supports the elderly but also brings peace of mind to caregivers.
Introduction
Overnight care for the elderly is more than just a service; it serves as a vital lifeline that addresses the unique challenges faced by aging individuals and their families. As our population ages, the need for compassionate and personalized support becomes increasingly important, offering numerous benefits that enhance safety and emotional well-being.
Yet, families often find themselves grappling with the question: how can they ensure their loved ones receive the best possible care while navigating the complexities of overnight support? This article explores the myriad advantages of overnight elderly care, illuminating how tailored assistance can significantly improve the quality of life for seniors and provide peace of mind for their families.
In these moments of uncertainty, it’s essential to remember that there are solutions available. Families can find comfort in knowing that compassionate care is just a step away, designed to alleviate stress and foster a nurturing environment for their loved ones.
Happy to Help Caregiving: Personalized Overnight Care for Seniors
At Happy to Help Caregiving, we understand the emotional challenges faced by older adults and their families. Our personalized overnight elderly care near me is designed to meet the unique needs of elderly individuals, ensuring they receive compassionate support while maintaining their independence.
For many older adults, the night can bring feelings of anxiety or vulnerability. Our caregivers are specially trained to provide a nurturing presence, cultivating a sense of security and comfort within the familiar environment of their own homes. Knowing that overnight elderly care near me is available to monitor their needs and respond to emergencies allows clients to rest easier, alleviating feelings of loneliness and enhancing overall well-being.
Caregivers play a vital role in overseeing medical equipment, ensuring that elderly individuals using such devices are safe throughout the night. Moreover, ensuring overnight elderly care near me with a support person present significantly lowers the risk of falls during nighttime activities, addressing a crucial safety concern for many.
By concentrating on personalized care plans, Happy to Help Caregiving guarantees that each elderly individual receives the attention and support they deserve. We emphasize the significance of empathy and understanding in providing overnight elderly care near me, offering reassurance and encouragement to both clients and their families.
Companionship: Reducing Loneliness for Elderly Loved Ones
Overnight elderly care near me plays a pivotal role in combating loneliness among elderly individuals by providing essential companionship. Engaging in meaningful conversations, sharing stories, or simply being present can significantly uplift an elderly person's emotional well-being. This companionship not only alleviates anxiety but also fosters a profound sense of belonging and connection, which is vital for mental health.
Research suggests that consistent social engagement can lower the likelihood of depression and anxiety in older adults, emphasizing the significance of companionship in their everyday lives. As Bella Roy notes, "studies have demonstrated that regular social interaction can help reduce the risk of depression in elderly individuals."
Furthermore, those providing support create personalized activity schedules that encourage participation in enjoyable activities, enhancing both physical and mental health outcomes. By offering emotional assistance and companionship, overnight elderly care near me helps older adults navigate the challenges of aging, ultimately enhancing their quality of life and mental resilience.
To further support your loved ones, consider developing a personalized activity schedule that includes their favorite pastimes.
Safety Monitoring: Ensuring Peace of Mind for Families
Overnight elderly care near me offers a vital layer of ongoing safety monitoring, which is essential for the well-being of elderly individuals. Caregivers remain vigilant to potential dangers, assist with mobility, and ensure that older adults can receive help whenever necessary. Statistics indicate that falls are the leading cause of injury among older adults, particularly at night when visibility is low and mobility may be compromised. Many falls go unnoticed, highlighting the necessity of having a support person present for prompt assistance.
Families can find comfort in knowing that their loved ones are under constant supervision through overnight elderly care near me, significantly lowering the risk of falls and other emergencies. Caregivers often share how crucial their role is in providing safety, emphasizing that their presence not only protects seniors but also nurtures a sense of security and comfort. As one provider expressed, "Our job is not just about safety; it's about ensuring our clients feel appreciated and looked after during the night."
This continuous monitoring enhances the physical safety of elderly individuals and positively impacts their overall health, as timely interventions can prevent further complications. The effect of such attentive care is profound; it eases the anxiety families may experience about their loved ones aging alone at home. With caregivers dedicated to providing overnight elderly care near me, families can rest assured that their loved ones are safe, supported, and valued during those long, quiet hours.

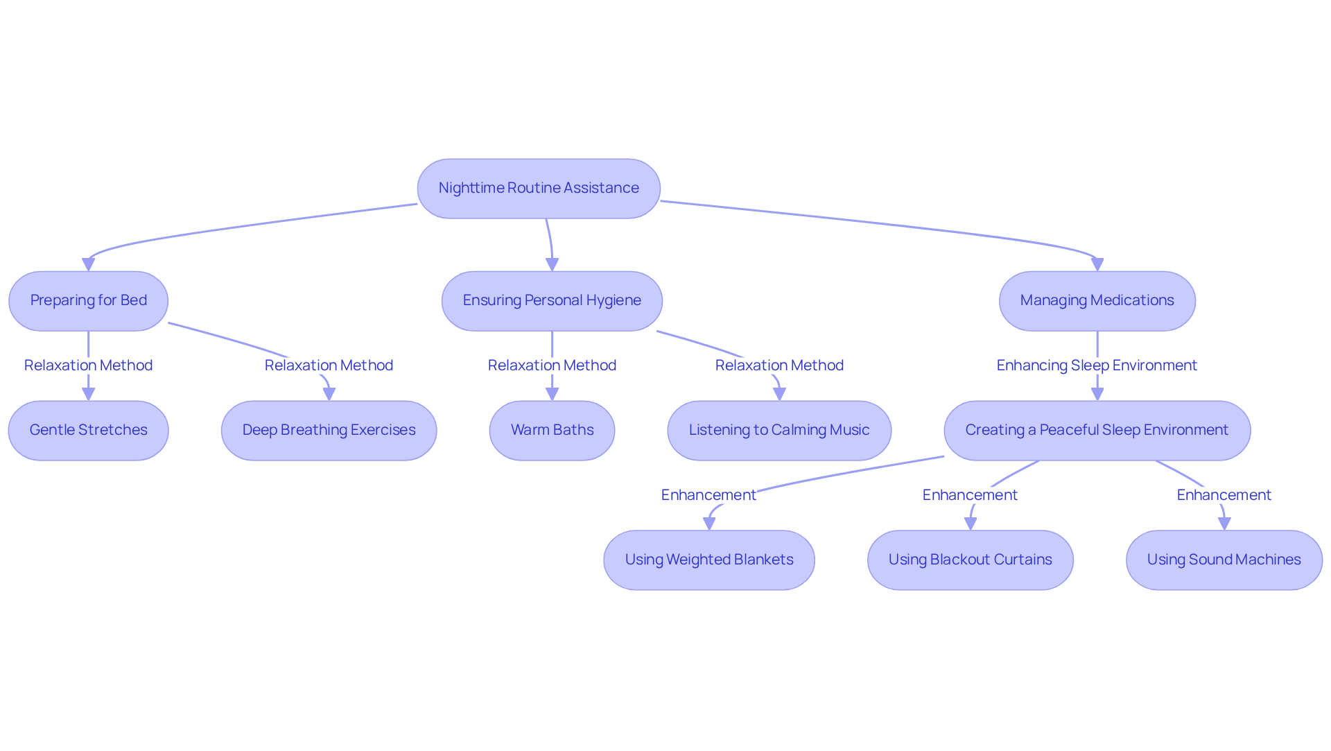
Nighttime Routine Assistance: Supporting Daily Living Activities
Caregivers who provide overnight elderly care near me play a vital role in assisting elderly individuals with their nighttime routines, which encompass:
- Preparing for bed
- Managing medications
- Ensuring personal hygiene
This support not only enhances comfort but also fosters a sense of independence among older adults. Establishing a consistent bedtime routine is crucial, as it significantly improves sleep quality and overall well-being. For instance, engaging in calming activities like listening to light piano or classical music for 20-30 minutes can help seniors drift off to sleep more easily.
Moreover, caregivers can promote relaxation methods, such as:
- Gentle stretches
- Deep breathing exercises
- Warm baths
These methods alleviate stress and enhance sleep quality. The impact of caregiver support on elderly sleep quality cannot be overstated. By creating a peaceful sleep environment—ensuring that bedrooms are dark, quiet, and cool—caregivers help older adults achieve restorative sleep. Utilizing enhancements like weighted blankets, blackout curtains, and sound machines can further improve the sleep experience. This is particularly important, as disrupted sleep can lead to cognitive decline and emotional instability.
Caregivers frequently share insights about the significance of routines, mentioning that they offer comfort and help elderly individuals feel secure as they transition to sleep. As one support provider observed, "Routines can be comforting, and that will help your loved one get to bed."
Ultimately, the commitment of caregivers in providing overnight elderly care near me during nighttime routines not only enhances their quality of sleep but also contributes to their overall health. This support allows them to age in place with dignity and comfort.

Expert Care: Access to Trained Professionals for Overnight Support
At Happy to Help Caregiving, we understand the emotional challenges that caregivers face. Our trained professionals specialize in providing overnight elderly care near me, ensuring that seniors receive the highest quality of assistance. These compassionate attendants are equipped with essential skills to manage chronic conditions and provide emotional support, addressing the unique needs of each individual.
Research shows that trained support providers can significantly improve health outcomes, leading to a 30% reduction in hospital readmissions and a notable decrease in emergency room visits. This expert care not only enhances the well-being of elderly individuals but also offers families reassurance, knowing their loved ones are in capable hands.
We are dedicated to continuous training and professional growth among our support providers, as this commitment directly relates to improved health results for seniors. We strive to create a nurturing atmosphere that encourages independence and a better quality of life. Additionally, the Center for Caregiver Advancement has obtained a $10 million grant to offer complimentary training for support providers, including specialized courses in managing complex health needs.
Essential traits like alertness, patience, empathy, and problem-solving abilities are highlighted in our training programs for overnight elderly care near me, ensuring that those providing support are well-prepared to tackle the challenges of overnight assistance. As healthcare experts emphasize, specialized assistance, such as overnight elderly care near me, is essential for enhancing the quality of life for elderly individuals, making it crucial for families to find qualified caregivers who can provide the care their loved ones deserve.

Customized Care Plans: Tailoring Support to Individual Needs
Recognizing that every elderly individual has unique needs, Happy to Help Caregiving emphasizes the importance of personalized care plans. These strategies are thoughtfully crafted to consider personal health situations, individual preferences, and lifestyle choices. This approach ensures that the assistance provided is both effective and respectful of the elder's autonomy.
Such a customized method not only enhances the caregiving experience but also significantly supports the overall well-being of older adults. Research shows that personalized support plans improve service quality by tailoring assistance to specific needs. This leads to better health outcomes over time, fostering greater independence and minimizing unnecessary treatments.
As Ivana Babic poignantly notes, "Personalized plans for the elderly emphasize comfort, safety, and independence." By concentrating on the unique requirements of each individual, caregivers can cultivate stronger relationships, building trust and emotional security. This commitment to individualized support ultimately empowers elderly individuals, allowing them to thrive in their familiar surroundings while receiving essential care.
Case studies, such as those highlighting improved quality of life and the promotion of independence, further illustrate the positive impact of these tailored support plans. The journey of caregiving is filled with challenges, but with the right personalized approach, we can ensure that our loved ones feel valued and supported.

Cost Considerations: Understanding the Financial Aspects of Overnight Care
When considering overnight elderly care near me, families often encounter significant emotional and financial challenges. It’s important to understand the costs involved, which can vary widely based on factors such as geographic location, the complexity of care required, and the specific services offered. On average, families might spend between $30 to $40 per hour for overnight assistance. For instance, the national median cost for home health aides is approximately $34 per hour, while in-home assistance averages around $33 per hour. In various cities, rates differ:
- Chicago averages $22.32
- Atlanta $20.52
- Phoenix $23.50
- Houston $19.10
This highlights the regional differences in costs. In California, families may face expenses rising to $26,208 monthly for round-the-clock care, significantly above the national average.
Understanding these financial dynamics is crucial for effective budgeting. Families should be aware that overnight elderly care near me can consist of hourly attendants and live-in aides, each having unique responsibilities and payment structures. Live-in caregivers typically work 24-hour shifts, three to four days a week. This option may be more cost-effective for those needing constant supervision, as they are generally compensated for 16 hours of work per day while being available 24/7.
Moreover, financial advisors stress the importance of planning for these expenses. They encourage families to explore various funding options, such as personal savings, insurance policies, and even reverse mortgages, which can provide essential cash flow for ongoing support. Additionally, certain in-home assistance costs may be tax-deductible if they exceed 7.5% of adjusted gross income. By thoughtfully assessing these financial aspects, families can make informed decisions that ensure their loved ones receive the care they deserve while maintaining financial stability.

Emotional Support: Enhancing Mental Well-Being for Seniors
Overnight elderly care near me includes aides who play a crucial role in providing not just physical assistance but also essential emotional support, significantly enhancing the mental health of elderly individuals. By fostering companionship, attentively addressing concerns, and offering reassurance, caregivers in overnight elderly care near me can effectively alleviate feelings of anxiety and depression that many older adults experience. This emotional connection is vital for creating a positive and supportive environment, helping to combat the pervasive issue of isolation that affects over 55 percent of older adults.
Caregivers recognize that emotional well-being is closely linked to overall health. Their compassionate approach can lead to better mental health outcomes. As one individual shared, the simple act of being present and engaging in meaningful conversations can transform an elderly person's day, highlighting that emotional support is just as important as physical care.
Moreover, with approximately 14.1% of adults aged 70 and over living with a mental disorder, prioritizing emotional wellness becomes even more critical. Family supporters can enhance their loved ones' emotional well-being by:
- Regularly checking in
- Encouraging social interactions
- Being sensitive to their emotional needs

Improved Sleep Quality: Promoting Restful Nights for Seniors
Overnight elderly care near me can significantly enhance sleep quality for older adults, primarily through the devoted support of aides. By establishing calming bedtime routines, guardians create a soothing atmosphere that encourages relaxation and prepares elderly individuals for restful nights. This includes helping with medication supervision, ensuring that elderly individuals receive their medications on time, which further boosts their overall well-being. During the night, caregivers who provide overnight elderly care near me offer essential reassurance, alleviating anxiety and fostering a sense of security.
Research indicates that nearly 60% of family supporters experience sleep disturbances several nights a week. This underscores the importance of assistance for those providing care in alleviating these issues for older adults. A structured bedtime routine can lead to improved sleep patterns, signaling to the body that it is time to wind down. Engaging in calming activities, such as reading or gentle stretching, can further enhance the quality of sleep. As Yu-Ping Chang wisely notes, "Tending to your own physical and emotional well-being is just as important as making sure your family member gets their medication on time or is taken to their doctor appointment."
The benefits of a calming bedtime routine extend beyond just sleep; they play a vital role in maintaining seniors' physical and mental health, which is important for those seeking overnight elderly care near me. Improved sleep quality is linked to better cognitive function, mood stability, and overall health, highlighting the importance of overnight elderly care near me in promoting restful nights for the elderly. Caregivers are encouraged to incorporate specific calming activities, such as practicing mindfulness or engaging in light stretching, to further support their loved ones' sleep health.

Enhanced Quality of Life: The Comprehensive Benefits of Overnight Care
Utilizing overnight elderly care near me significantly enhances the quality of life for elderly individuals. Many families face the emotional challenge of worrying about their loved ones’ well-being. The thought of an aging parent or grandparent alone at night can be overwhelming.
Overnight elderly care near me offers companionship, safety monitoring, and assistance with daily routines, allowing seniors to maintain their independence. This support is not just practical; it also provides emotional reassurance. Caregivers are there to lend a listening ear and offer comfort, ensuring that seniors feel valued and cared for.
Families find peace of mind knowing that their loved ones are in good hands, which alleviates stress and promotes a sense of security. The value of overnight care shines through in these moments of connection and support, highlighting the compassionate nature of the service.
In the words of one caregiver, "Every night, I see the relief on families' faces when they know their loved ones are not alone. It’s a privilege to provide that comfort." This sentiment captures the essence of what overnight elderly care near me strives to achieve—nurturing care that promotes independence while ensuring safety and emotional well-being.

Conclusion
Overnight elderly care near me is essential for ensuring that older adults receive the compassionate support they need while maintaining their independence. This specialized care not only addresses the physical needs of seniors but also significantly enhances their emotional and mental well-being, allowing them to thrive in familiar surroundings. By providing a nurturing presence during the night, caregivers help alleviate feelings of loneliness and anxiety, fostering a sense of security and comfort that is vital for the overall quality of life of elderly individuals.
The article highlights several key benefits of overnight elderly care, including:
- Safety monitoring
- Companionship
- Assistance with nighttime routines
- Access to trained professionals
Each of these aspects plays a crucial role in promoting the health and happiness of seniors. The presence of caregivers significantly reduces the risk of falls and emergencies, while engaging in meaningful conversations and activities combats loneliness. Additionally, tailored care plans ensure that the unique needs of each individual are met, enhancing their emotional and physical health.
In conclusion, investing in overnight elderly care is not just about meeting basic needs; it is about enriching the lives of seniors and providing peace of mind for their families. The comprehensive benefits of this care model underscore the importance of compassionate support in fostering independence and emotional well-being. Families are encouraged to explore these services to ensure their loved ones receive the quality care they deserve, ultimately enhancing their overall quality of life and promoting a sense of belonging and security in their twilight years.
Frequently Asked Questions
What is Happy to Help Caregiving's approach to overnight elderly care?
Happy to Help Caregiving provides personalized overnight elderly care designed to meet the unique needs of older adults, ensuring they receive compassionate support while maintaining their independence.
How does overnight elderly care help alleviate feelings of anxiety for seniors?
Caregivers offer a nurturing presence that cultivates a sense of security and comfort, allowing elderly individuals to rest easier and alleviating feelings of loneliness.
What safety measures are in place for elderly individuals during overnight care?
Caregivers oversee medical equipment, monitor the safety of elderly individuals, and significantly lower the risk of falls during nighttime activities, addressing crucial safety concerns.
How does companionship play a role in overnight elderly care?
Companionship provided by caregivers helps combat loneliness, uplifts emotional well-being, and fosters a sense of belonging, which is vital for mental health.
What are the benefits of social engagement for elderly individuals?
Consistent social engagement can lower the likelihood of depression and anxiety in older adults, enhancing their quality of life and mental resilience.
How do caregivers contribute to the safety of elderly individuals at night?
Caregivers remain vigilant to potential dangers, assist with mobility, and provide prompt help when necessary, significantly lowering the risk of falls and emergencies.
What reassurance do families have when their loved ones receive overnight elderly care?
Families can find comfort in knowing their loved ones are under constant supervision, which enhances physical safety and eases anxiety about aging alone at home.
How does continuous monitoring by caregivers impact the health of elderly individuals?
Continuous monitoring allows for timely interventions that can prevent complications, positively impacting the overall health of elderly individuals.

