
Introduction
Caring for veterans can be an incredibly challenging journey, often filled with unique obstacles that weigh heavily on family members. Veterans respite care stands out as a vital lifeline, providing essential support not just for our former service members, but also offering significant relief for their dedicated caregivers.
This article explores the many benefits of these programs, shining a light on how they can ease caregiver burnout, promote independence, and bring peace of mind. Imagine if the answer to the emotional and physical toll of caregiving lies in a personalized respite care approach that truly prioritizes the well-being of both veterans and their families.
By understanding the emotional challenges caregivers face, we can appreciate the importance of these services. They not only alleviate stress but also foster a nurturing environment where both veterans and their caregivers can thrive.
Happy to Help Caregiving: Personalized Respite Care for Veterans
At Happy to Help Caregiving, we truly understand the unique challenges faced by former military personnel and their families. Our tailored veterans respite care is designed with compassion and professionalism, addressing the specific needs of those who have served. We know that this service not only enhances the quality of life for former service members but also brings invaluable peace of mind to their loved ones.
Our dedicated support providers are trained to recognize and tackle the particular difficulties that veterans encounter. Each support plan is crafted with care, promoting independence and well-being. By focusing on personal preferences, our respite assistance creates a nurturing environment where former service members can thrive in the comfort of their own homes.
This personalized approach is crucial, especially since many veterans face chronic conditions and mental health challenges. Individualized care is essential for their overall well-being and satisfaction. By prioritizing the unique needs of veterans, Happy to Help Caregiving stands out as a vital resource for families seeking the best possible veterans respite care for their loved ones.
We’re here to help, ensuring that every former service member receives the compassionate care they deserve.

Emotional Relief: Alleviating Caregiver Burnout
Caregiving can be an emotionally taxing role, often leading to significant burnout among family members. It’s important to recognize the weight of this responsibility. Veterans respite care serves as a vital resource, providing necessary breaks that enable caregivers to rejuvenate and focus on their own well-being.
Research shows that over 60% of those providing care exhibit signs of burnout, which can manifest as emotional and physical exhaustion. This is a heavy burden to bear. By reducing stress and preventing emotional fatigue, respite assistance empowers caregivers to maintain high-quality support for their loved ones.
At Happy to Help Caregiving, we understand the signs of burnout among caregivers. In fact, 40% of individuals report that their caregiving duties negatively impact their stress levels. We provide veterans respite care solutions that are customized to prioritize emotional relief, helping caregivers preserve their mental health and resilience.
To further support their well-being, we encourage caregivers to explore local veterans respite care services. These services can provide the essential breaks needed to recharge, reminding them that they are not alone in this journey. Taking time for oneself is not just beneficial; it’s necessary.

Independence Maintenance: Supporting Veterans' Autonomy
Respite support, such as veterans respite care, is vital for promoting the independence of former military personnel. At Happy to Help Caregiving, we understand the unique challenges faced by these brave individuals and are dedicated to empowering them to maintain their autonomy while receiving essential assistance. Our caregivers are specially trained to support daily activities in a way that respects each person's ability to make choices about their care.
This compassionate approach not only enhances the quality of life for former service members but also fosters a profound sense of dignity and self-respect. It allows them to thrive in the comfort of their own homes. Research shows that preserving independence is crucial for former service members, significantly impacting their mental health and overall well-being.
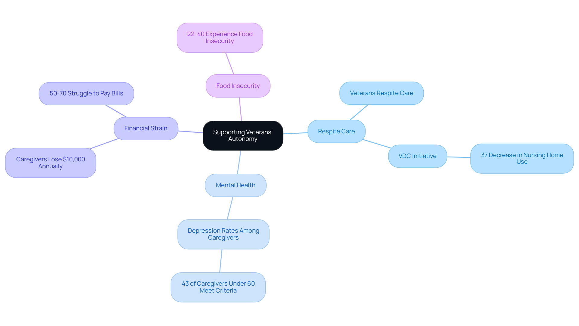
Programs that prioritize this independence, like the Veteran Directed Care (VDC) initiative, have demonstrated promising results. For instance, participants have reported a remarkable 37% decrease in nursing home use. However, we must also acknowledge the financial strain on caregivers, many of whom lose around $10,000 in household income each year due to their caregiving responsibilities.
Moreover, between 22% and 40% of military and former service member caregivers face food insecurity, highlighting the urgent need for tailored support services. By focusing on personalized care that incorporates veterans respite care and honors the preferences of former service members, Happy to Help Caregiving ensures they can lead fulfilling lives while receiving the assistance they need.

Flexible Scheduling: Adapting to Veterans' Unique Needs
At Happy to Help Caregiving, we truly understand the unique challenges faced by former service members and their families. We prioritize flexible scheduling because we know that life can be unpredictable, especially during crucial times. Whether you need support for just a few hours each week or for longer stretches, our adaptable approach ensures that assistance is always available when it’s needed most.
We tailor our schedules to fit the routines and preferences of veterans, making sure that the support we provide is both effective and convenient. Family supporters often share how much this flexibility means to them, highlighting that it significantly reduces stress and creates a more manageable support experience. As one provider beautifully expressed, 'Having the flexibility to modify support times has made all the difference in handling my responsibilities.'
Moreover, studies reveal that 80% of family caregivers with access to flexible schedules find it incredibly helpful. This statistic underscores the profound impact that our approach can have. By implementing effective, adaptable support models for former service members, we illustrate how veterans respite care and customized scheduling can truly enhance the overall caregiving experience. We’re here to help, and together, we can navigate these challenges with compassion and understanding.

Social Interaction: Reducing Isolation for Veterans
Social isolation can be a significant challenge for former service members, especially for those who have limited mobility or live alone. At Happy to Help Caregiving, we understand how loneliness can weigh heavily on the heart. That’s why our veterans respite care services include companionship, which is essential in easing those feelings of isolation and encouraging social interaction.
Our caregivers are dedicated to engaging former service members in meaningful activities. They help foster connections with others and encourage participation in community events. This social engagement is vital for mental well-being. Studies show that regular interaction can greatly reduce feelings of loneliness, depression, and anxiety among former military personnel.
Moreover, companionship nurtures a sense of belonging and purpose, which is crucial for those grappling with the emotional burdens of their service. As specialists often highlight, having a companion can provide comfort and reassurance, reinforcing the idea that former service members are valued members of their communities.
By prioritizing companionship, Happy to Help Caregiving enhances the quality of life for former service members through veterans respite care, which also supports their overall mental well-being. We’re here to remind them that they are not alone, and that there is a caring community ready to support them.

Trained Caregivers: Ensuring Quality and Specialized Support
Caring for former service members is a profound responsibility, and it’s essential to recognize the unique challenges they face. At Happy to Help Caregiving, we understand that specialized training for support providers is vital. This training goes beyond the basics; it encompasses a deep understanding of the physical and emotional hurdles that service members encounter. We focus on effective communication strategies that resonate with their experiences, ensuring that caregivers can connect on a meaningful level.
It’s concerning to note that only about 7% of relatives providing care report having received training in assisting others with daily activities. This statistic underscores the urgent need for specialized training. When caregivers are equipped with the right knowledge, they are better prepared to navigate the complexities of veterans respite care. This preparation leads to improved outcomes for both the caregivers and the individuals they support.
Families deserve to feel confident that their loved ones are receiving the highest standard of care. By employing compassionate and well-informed individuals, we can ensure that veterans receive the veterans respite care they need. Our effective training models emphasize the importance of continuous education and peer support. Caregivers have expressed a desire for more tailored resources and integrated information about available services. This approach not only enhances caregivers' skills but also significantly elevates the quality of care that recipients receive, allowing them to thrive in their home environments.
In the words of one caregiver, "Having the right training made all the difference. I felt more equipped to handle the challenges, and it brought peace of mind to my family." This sentiment reflects the heart of our mission: to provide compassionate care that truly makes a difference.

Peace of Mind: Assurance for Families of Veterans
Families of former service members often face deep anxiety about their loved ones' well-being. It’s a heavy burden to carry, and that’s where Happy to Help Caregiving steps in. This service provides reliable and steady veterans respite care, ensuring that veterans receive the support they need while their families take essential breaks.
The peace of mind that comes from such support is invaluable. It allows relatives to focus on their own health and responsibilities without the constant worry about their loved one's care. As relationship counselors often emphasize, dependable support is crucial for maintaining healthy family dynamics and emotional well-being.
Effective veterans respite care programs not only provide reassurance to the families of servicemen but also significantly reduce their stress, creating a more harmonious home environment. The impact of respite support extends beyond immediate relief; it nurtures lasting family tranquility. This enables caregivers to recharge and return to their roles with renewed strength and focus.
In the words of one caregiver, "Having that support made all the difference. I could finally breathe again, knowing my loved one was in good hands." Such testimonials highlight the compassionate care provided, fostering a deeper emotional connection.
Ultimately, Happy to Help Caregiving is here to support families, helping them navigate the challenges they face with empathy and understanding.
Health Improvement: Enhancing Well-Being Through Respite Care
Caring for others can be incredibly demanding, and it’s essential to recognize the emotional challenges faced by caregivers. Veterans respite care offers comfort for those providing support and significantly enhances the overall health and well-being of former service members. When caregivers feel supported, they can better care for those they love.
Happy to Help Caregiving ensures that veterans respite care is available for former service members to receive consistent assistance and support. This approach helps prevent health deterioration that can arise from neglect or isolation. Imagine the relief of knowing that someone is there to help, allowing caregivers to take a much-needed break.
Consistent engagement with skilled support providers can lead to improved physical and mental health outcomes. This means former military personnel can enjoy a better quality of life, filled with more moments of joy and connection.
By fostering a nurturing environment, we can help alleviate the stress and burnout that caregivers often experience. Remember, you’re not alone in this journey. With the right support, both caregivers and former service members can thrive.

Cost-Effectiveness: Financial Benefits of Respite Care
Investing in veterans respite care is a compassionate choice for families of veterans. It’s not just about finances; it’s about caring for those who have given so much. By utilizing these services, families can alleviate the burden of potential expenses linked to hospital stays or long-term care facilities, often resulting from caregiver exhaustion or neglect.
Consider this: the typical monthly cost for a home health assistant hovers around $6,677, while adult day services can reach $2,232 each month. In contrast, veterans respite care offers a more manageable financial solution, with hourly rates typically ranging from $20 to $40 for in-home services. This makes it easier for families to find support that fits their needs.
Moreover, households can explore various funding options for relief assistance, including:
- long-term insurance
- military benefits
- tax incentives
These options can further ease financial pressures. Medicaid coverage for respite services varies by state, providing another potential avenue for financial aid.
Happy to Help Caregiving understands the importance of flexibility. They offer adaptable pricing solutions and collaborate with families to create economical support plans tailored to their financial situations. This ensures that service members receive the quality assistance they deserve without overwhelming financial strain.
This proactive approach not only safeguards the well-being of former service members but also provides veterans respite care, lightening the financial load on their families. Respite support is not just a service; it’s a smart investment in both health and peace of mind.

Resource Access: Connecting Veterans to Essential Support Services
Happy to Help Caregiving goes beyond just providing veterans respite care; it actively connects former service members with vital support services. This means helping them access healthcare, mental health resources, and community programs tailored specifically for their needs. It's important to note that nearly 41% of former service members seek mental health care each year, highlighting the urgent need for effective community support.
By bridging these gaps, the agency fosters a comprehensive support system that addresses the varied needs of former service members. This significantly enhances their quality of life and nurtures a renewed sense of community. Community programs are essential in this journey, as they not only offer crucial services but also help former service members rebuild connections that may have been lost during their transition to civilian life.
As Mission Roll Call poignantly states, "Outreach and funding to local organizations must significantly rise to reach service members at a much earlier stage in their spiraled crisis." This holistic approach ensures that veterans receive veterans respite care and support they need to thrive, reinforcing the importance of accessible resources in 2025 and beyond.

Conclusion
Veterans respite care stands out as a vital lifeline for former service members and their families, addressing the emotional and practical challenges that come with caregiving. This tailored support not only enriches the lives of veterans but also offers essential relief for family caregivers, allowing them to recharge and prioritize their own well-being. By focusing on personalized care, emotional relief, and independence, the program creates a nurturing environment where veterans can truly thrive.
Throughout this discussion, we've highlighted key benefits of veterans respite care, such as:
- Alleviating caregiver burnout
- Promoting autonomy
- Offering flexible scheduling
The emphasis on social interaction and trained caregivers reflects a deep commitment to delivering quality support that meets the unique needs of veterans. Moreover, the financial advantages and access to resources illustrate how this service not only bolsters individual well-being but also strengthens family dynamics.
Ultimately, investing in veterans respite care is not just a choice; it’s a crucial step toward ensuring that former service members receive the compassionate care they deserve. By prioritizing this support, families can nurture healthier relationships, enhance their loved ones' quality of life, and navigate the complexities of caregiving with confidence. Embracing these services can lead to a more fulfilling and balanced life for both veterans and their caregivers, reinforcing the importance of community and connection in this journey of care.
Frequently Asked Questions
What is Happy to Help Caregiving's approach to veterans respite care?
Happy to Help Caregiving provides personalized respite care tailored to the unique challenges faced by veterans and their families. Their approach focuses on compassion and professionalism, addressing specific needs to enhance the quality of life for former service members and provide peace of mind for their loved ones.
How does Happy to Help Caregiving support the independence of veterans?
The organization promotes veterans' independence by crafting support plans that respect their ability to make choices about their care. Their caregivers are trained to assist with daily activities in a way that fosters dignity and self-respect, allowing veterans to thrive in their own homes.
What are the emotional benefits of veterans respite care for caregivers?
Veterans respite care provides essential breaks for caregivers, helping to alleviate burnout and emotional fatigue. This support empowers caregivers to rejuvenate and maintain their mental health, enabling them to offer high-quality care to their loved ones.
What percentage of caregivers experience burnout, according to the article?
Research indicates that over 60% of caregivers exhibit signs of burnout, which can lead to emotional and physical exhaustion.
How does Happy to Help Caregiving address the financial strain on caregivers?
The article highlights that many caregivers lose around $10,000 in household income annually due to caregiving responsibilities. Happy to Help Caregiving focuses on tailored support services to alleviate some of this financial burden.
What impact does maintaining independence have on the mental health of veterans?
Preserving independence is crucial for former service members, as it significantly impacts their mental health and overall well-being. Programs that prioritize independence, like the Veteran Directed Care initiative, have shown positive results in reducing nursing home use.
What challenges do military caregivers face regarding food security?
Between 22% and 40% of military and former service member caregivers face food insecurity, highlighting the need for targeted support services to address their specific challenges.

