
Overview
Caring for a loved one can be an emotional journey filled with challenges. Family caregivers often face overwhelming stress and burnout as they strive to provide the best for their seniors. It’s essential to recognize these feelings and understand that you’re not alone in this experience.
There are various senior check-in services designed to support you and your loved ones. Services like companionship care, post-hospital recovery assistance, and personalized care plans can significantly enhance the quality of life for seniors. These services address emotional, physical, and cognitive needs, helping to alleviate some of the burdens you may feel as a caregiver.
Imagine having someone by your loved one’s side, providing companionship and support during difficult times. This not only enriches their life but also gives you peace of mind, knowing they are cared for. Personalized care plans can be tailored to meet specific needs, ensuring that your loved one receives the attention and care they deserve.
As you navigate this journey, remember that seeking help is a sign of strength. You’re doing an incredible job, and it’s okay to lean on available resources. By utilizing these services, you can create a more balanced and fulfilling experience for both you and your loved one.
In the words of one caregiver, "Having that extra support made all the difference. I felt less alone, and my loved one was happier too." This sentiment reflects the compassionate care that these services provide, fostering deeper emotional connections and enhancing overall well-being.
You are not just a caregiver; you are a vital part of your loved one’s life. Embrace the support available to you, and know that it’s okay to ask for help. Together, we can create a nurturing environment that benefits everyone involved.
Introduction
Caring for elderly loved ones can feel like a daunting journey, often filled with emotional challenges and overwhelming responsibilities. Family caregivers frequently find themselves seeking reliable support systems to ensure their loved ones receive the best care possible. This article explores ten essential senior check-in services that not only enhance the quality of life for older adults but also provide peace of mind for families.
How can these services alleviate the burdens of caregiving while fostering connection and well-being for seniors? Discover the transformative impact of companionship, personalized care plans, and round-the-clock support as families navigate the complexities of elder care. Together, we can find ways to lighten the load and nurture the bonds that matter most.
Happy to Help Caregiving: Companionship Care for Seniors
At Happy to Help Caregiving, we understand the emotional challenges that older adults face. Loneliness can be a heavy burden, and it’s something that affects many. That’s why we offer specialized companionship support designed to engage older adults in meaningful activities that resonate with their interests.
Our caregivers are not just trained professionals; they are compassionate individuals who provide emotional support. They facilitate conversations and activities that not only ease feelings of loneliness but also stimulate mental engagement—an essential component of cognitive health. Regular companionship visits can significantly enhance the quality of life for older adults, nurturing a sense of worth and connection to their surroundings.
This relational approach is vital. It combats isolation, which impacts about 25% of older adults, while also promoting emotional well-being. By reducing stress and lowering the risk of health issues, we create a supportive environment where older adults can thrive. Engaging in activities like games and puzzles not only boosts cognitive health but also highlights the importance of senior check-in service as a crucial part of elder support services.
We believe that every moment spent together can make a difference. Our caregivers often share heartwarming stories of connection and joy, reminding us all of the power of companionship. Together, we can foster a nurturing atmosphere that uplifts and supports our loved ones.
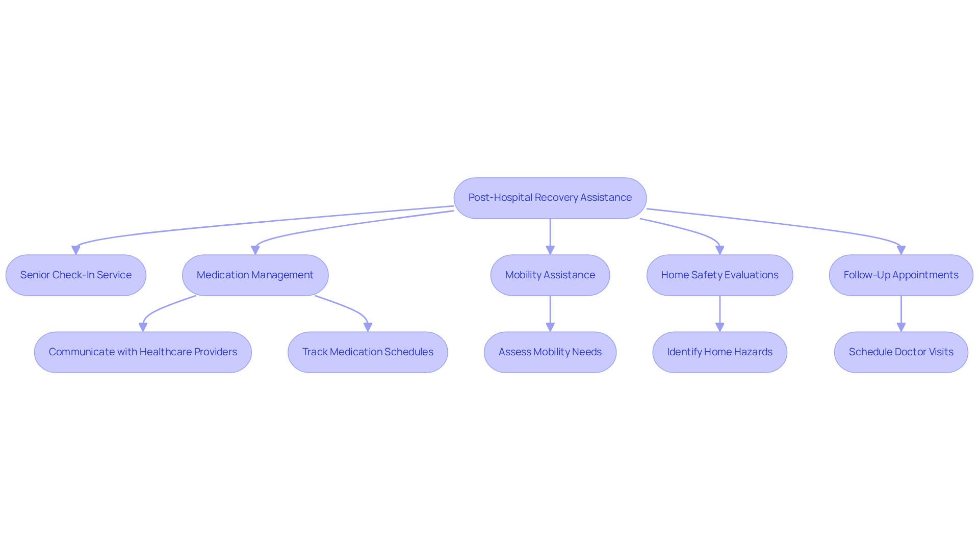
Post-Hospital Recovery Assistance: Ensuring Safe Transitions for Seniors
At Happy to Help Caregiving, we understand the emotional challenges that come with post-hospital recovery. Transitioning back home can be daunting for older adults, and it’s essential to implement a senior check-in service to create a secure and nurturing atmosphere during this time. Caregivers are here to provide that support, playing a vital role in medication management. They ensure that elderly individuals stick to their prescribed regimens, which is crucial for preventing complications and minimizing hospital readmissions.
Mobility assistance and home safety evaluations are also part of the caregiving journey. By identifying and mitigating potential hazards, caregivers foster a safe environment that encourages recovery. They help with follow-up doctor appointments, which are key to tracking progress and ensuring compliance with treatment plans. This close monitoring of health status, along with facilitating communication with healthcare providers, allows older adults to regain their independence more swiftly and comfortably.
The senior check-in service not only enhances the recovery experience but also significantly reduces the chances of readmission. In fact, patients receiving home treatment face a 15% lower hospital readmission rate compared to those who don’t. Nutrition is another critical aspect for seniors returning home, as it plays a significant role in their overall recovery. By focusing on these elements, families can feel assured about the well-being of their loved ones.
We’re here to support you every step of the way, ensuring that both caregivers and those they care for feel understood and valued.

Respite Care: Supporting Family Caregivers and Their Loved Ones
Respite assistance services from Happy to Help Caregiving provide essential support for family members, allowing them a much-needed break from their daily responsibilities. This service enables caregivers to focus on personal matters, knowing their loved ones are in expert hands. Taking time for self-care, addressing personal issues, or simply relaxing is vital for maintaining the health and effectiveness of those who provide support.
Studies reveal that respite support significantly eases the exhaustion felt by caregivers, impacting nearly one-third of individuals in this role, particularly those managing the challenges of chronic illnesses or dementia. By offering short-term relief, respite services not only enhance the overall caregiving experience but also foster healthier interactions among family members. This ensures that caregivers can continue to provide compassionate support without compromising their own well-being.
With the number of family supporters in the U.S. projected to reach 63 million adults by 2025, the demand for respite support services is more critical than ever. While 39% of caregivers find respite services beneficial, only 13% actually utilize them, often due to concerns about trust and service quality. As Lori wisely states, "Respite support for those providing assistance isn’t a luxury—it’s a necessity."
For caregivers juggling complex responsibilities, such as medical or nursing tasks, seeking respite support can be a crucial step in preserving their own health and ensuring quality care for their loved ones. Care providers are encouraged to explore available relief options and prioritize their self-care to enhance their caregiving journey.

Palliative Support Care: Enhancing Quality of Life for Seniors
The senior check in service provided by Happy to Help Caregiving is essential for enhancing the quality of life for elderly individuals facing serious health challenges. This senior check in service emphasizes effective symptom management, emotional support, and smooth coordination with healthcare providers, ensuring that older adults receive the comprehensive assistance they truly need.
Caregivers are specially trained to ease both physical discomfort and emotional distress, fostering companionship and understanding during tough times. By prioritizing the comfort and dignity of older adults, the senior check in service creates a nurturing environment that significantly boosts overall well-being.
Studies reveal that effective symptom management can lead to a better quality of life for senior patients. For instance, eighty percent of older adults over age 50 admitted to a long-term acute treatment facility either passed away or faced significant functional or cognitive impairments within 2.5 years. This highlights the critical need for compassionate care.
Emotional support is another vital aspect provided by the senior check in service for palliative assistance. It helps alleviate feelings of isolation and anxiety, empowering older adults to tackle their health challenges with greater resilience. As advancements in palliative support continue to unfold, such as findings from a NIA-funded study suggesting that default palliative consultations may enhance end-of-life care, the focus remains on enriching the life experience of older adults. They deserve compassionate support every step of the way.

24/7 Availability: Peace of Mind for Families
At Happy to Help Caregiving, we understand the emotional challenges that come with caring for elderly loved ones. It can be overwhelming, especially when you can’t always be there. That’s why we offer a senior check in service with round-the-clock availability, ensuring that seniors receive the assistance they need whenever they need it. This ongoing support is crucial for families who may not always be available, providing help during emergencies, medication reminders, and daily tasks.
Knowing that your loved ones are safe and well-cared for can significantly ease the stress and anxiety that many caregivers face. In fact, 41% of caregivers report low overall well-being, and 47% have experienced increased anxiety, depression, or other mental health issues in the past year. With our support, relatives can focus on their own responsibilities, knowing that their cherished ones are in capable hands.
This level of care fosters trust and reassurance, allowing families to maintain their daily routines while feeling confident that their loved ones are receiving compassionate support. Our dedicated providers are available around the clock, which greatly reduces the risk of accidents and health issues. A case study titled 'Ensuring Safety and Comfort' highlights how constant supervision enhances safety and comfort for clients.
As LifeWorx beautifully puts it, "Knowing a loved one is not alone and has the attention of a trained caregiver always provides reassurance to relatives." If you want to ensure your loved ones receive the assistance they deserve, consider discussing the senior check in service as a 24/7 support option with your family. Together, we can create a nurturing environment that prioritizes their well-being.

Flexible Scheduling Options: Tailoring Care to Individual Needs
At Happy to Help Caregiving, we understand the emotional challenges that families face when caring for their loved ones. The stress and burnout can be overwhelming, but we’re here to help. Our adaptable scheduling choices and senior check in service enable households to tailor assistance according to their unique needs and wishes. Whether you need part-time support or full-time attention, our caregivers can adjust their schedules to fit family events, medical appointments, or personal time.
The senior check in service requires this flexibility, which is crucial. The senior check in service ensures that seniors receive the support they need without disrupting their daily routines, promoting a sense of normalcy and independence. Families truly value the senior check in service that allows them to customize support to suit their lifestyles, significantly enhancing the overall caregiving experience.
As one relative shared, "Having the ability to modify the support schedule has made a significant impact for my mother, enabling her to preserve her independence while receiving the help she requires." This sentiment reflects the heart of what we do.
Moreover, research shows that 45% of caregivers appreciate enhanced workplace flexibility, underscoring the importance of personalized care in improving the quality of life for both caregivers and older adults. By fostering independence through tailored caregiving schedules, Happy to Help Caregiving empowers families to ensure their loved ones thrive in familiar surroundings. We’re here to support you every step of the way.

Emotional Support: Combating Loneliness in Seniors
Emotional support stands as a cornerstone of the services provided by Happy to Help Caregiving. Our caregivers are trained to engage elderly individuals in meaningful conversations and activities that foster connection and alleviate feelings of loneliness. By offering companionship and empathy, they help preserve the emotional well-being of older adults, which is crucial for overall health.
Research shows that older adults who participate in regular social activities report lower levels of anxiety and depression. This highlights the positive impact that social involvement can have on mental well-being. Frequent interactions can significantly enhance mood and perspective, enriching the lives of older adults.
Moreover, emotional support plays a vital role during transitions into new living arrangements or health-related challenges. It reinforces the importance of social engagement in their daily routines. As Ivana Babic wisely notes, "Emotional well-being plays a vital role in the lives of older adults," underscoring the essential nature of these connections.
At Happy to Help Caregiving, we understand the emotional challenges faced by both caregivers and the elderly. Our compassionate approach not only addresses these concerns but also provides reassurance and encouragement, ensuring that no one has to navigate these feelings alone.

Technology Integration: Enhancing Communication and Monitoring
Caring for elderly loved ones can be a daunting task, filled with emotional challenges. Happy to Help Caregiving understands this and utilizes technology to significantly improve communication and oversight of elderly individuals' health and well-being. Tools like digital health records and advanced health monitoring gadgets empower caregivers to provide real-time updates to family members, ensuring everyone stays informed about their loved one's status.
This integration not only enhances the coordination of services but also offers family members peace of mind, knowing they can remain connected with their loved ones' support. For instance, the U.S. Department of Health and Human Services reports that 70% of older Americans rely on health monitoring technology for effective health management. By embracing these technologies, caregivers can devote more time to delivering quality assistance while keeping families involved and informed. This ultimately fosters a nurturing atmosphere for older adults.
As one expert poignantly noted, "the importance of technology use has become more salient during the recommended 'physically distant stay at home' orders for older adults to stay socially connected with loved ones or professional social connectors." This highlights how technology not only aids in health management but also combats feelings of isolation among older adults. In these challenging times, it's comforting to know that support is just a click away.

Personalized Care Plans: Tailoring Support to Individual Needs
At Happy to Help Caregiving, we understand the unique challenges faced by families who rely on our senior check in service for their elderly loved ones. That’s why we create individualized support plans tailored to each person’s distinct health conditions, preferences, and lifestyle choices. Our caregivers work closely with families to develop a comprehensive plan that covers everything from daily activities to medical needs.
This personalized approach, incorporating a senior check in service, not only ensures that older adults receive the right level of support but also fosters their independence, significantly enhancing their quality of life. By focusing on individual needs, our caregivers can provide more effective and compassionate support through our senior check in service, leading to improved emotional and physical wellness for seniors.
Geriatric support managers emphasize that this kind of individualized assistance is crucial. The senior check in service enables elderly individuals to engage in meaningful activities and maintain their dignity, resulting in a more fulfilling life at home. Moreover, our personalized care plans, which feature a senior check in service, address the unique physical, emotional, and cognitive needs of older adults, which can change over time. Regular reviews and updates are essential to adapt to these evolving needs, ensuring that the senior check in service remains consistent and relevant.
Incorporating safety measures within these plans helps reduce fall risks, enhancing the overall safety of older adults in their homes. The integration of technological advancements, like telehealth and remote monitoring, further enriches our caregiving approach, allowing for real-time adjustments and health condition monitoring.
We’re here to support you and your loved ones every step of the way, ensuring that care is not just about meeting needs, but about nurturing lives.
Family Testimonials: The Impact of Compassionate Caregiving
Testimonials from individuals served by Happy to Help Caregiving reveal the profound impact of compassionate caregiving on both seniors and their relatives. Many families express heartfelt gratitude for the personalized attention their loved ones receive, often describing support providers as extensions of their own family. These testimonials not only highlight the high standard of care offered but also shed light on the emotional relief families experience, knowing their loved ones are in capable and caring hands.
As noted by the National Alliance for Caregiving and AARP, caregivers dedicate an average of 24.4 hours each week, which can lead to significant emotional and financial strain. By sharing these powerful stories, Happy to Help Caregiving reaffirms its commitment to exceptional care, illustrating how such support fosters peace of mind and enhances overall satisfaction during challenging times.
For family caregivers, it’s crucial to recognize the importance of seeking support and prioritizing their own well-being. This not only benefits them but also enriches the lives of their loved ones.
Conclusion
The importance of senior check-in services truly cannot be overstated. They act as a vital lifeline for elderly individuals and their family caregivers alike. By offering tailored support, emotional companionship, and practical assistance, these services significantly enhance the quality of life for seniors while easing the burdens faced by their caregivers. Providers like Happy to Help Caregiving take a holistic approach, ensuring that older adults receive the compassionate care they deserve. This nurturing environment fosters well-being and independence.
Key services such as:
- Companionship care
- Post-hospital recovery assistance
- Respite care
- 24/7 availability
highlight the multifaceted approach necessary for effective elderly support. Each service plays a crucial role in addressing the diverse needs of seniors. From emotional support that combats loneliness to personalized care plans that cater to individual health conditions, every aspect is designed with care. The integration of technology further enhances communication and monitoring, keeping families connected to their loved ones' care.
Ultimately, these services represent more than just support; they embody a commitment to preserving dignity and enhancing the overall well-being of seniors. Family caregivers are encouraged to explore and utilize these essential services. Seeking help is a vital step, not only for their own well-being but also for the emotional and physical health of their loved ones. By prioritizing compassionate care, families can create a supportive atmosphere that empowers seniors to thrive in their daily lives.
Frequently Asked Questions
What is the purpose of Happy to Help Caregiving's companionship care for seniors?
The purpose is to provide specialized companionship support that engages older adults in meaningful activities, helping to alleviate loneliness and promote emotional well-being.
How do caregivers at Happy to Help Caregiving support emotional health in seniors?
Caregivers facilitate conversations and activities that ease feelings of loneliness and stimulate mental engagement, which is essential for cognitive health.
What impact does companionship care have on older adults?
Regular companionship visits can significantly enhance the quality of life for older adults, nurturing a sense of worth and connection to their surroundings.
What are the benefits of the senior check-in service provided by Happy to Help Caregiving?
The senior check-in service combats isolation, promotes emotional well-being, reduces stress, and lowers the risk of health issues, creating a supportive environment for older adults.
What role do caregivers play in post-hospital recovery assistance?
Caregivers provide support in medication management, mobility assistance, home safety evaluations, and help with follow-up doctor appointments to ensure a secure recovery environment.
How does Happy to Help Caregiving address the issue of hospital readmissions for seniors?
By implementing a senior check-in service and providing home treatment, they significantly reduce the chances of readmission, with a 15% lower rate compared to those not receiving home care.
What is the importance of nutrition in the recovery process for seniors?
Nutrition plays a significant role in overall recovery, and caregivers focus on ensuring that seniors have the necessary dietary support as they transition back home.
What is respite care, and how does it benefit family caregivers?
Respite care provides essential support for family caregivers, allowing them a break from their responsibilities, which is vital for maintaining their health and effectiveness in caregiving.
What challenges do family caregivers face that make respite care necessary?
Family caregivers often experience exhaustion, especially when managing chronic illnesses or dementia, making respite support crucial for their well-being.
What percentage of caregivers find respite services beneficial, and how many actually use them?
While 39% of caregivers find respite services beneficial, only 13% utilize them, often due to concerns about trust and service quality.

