
Overview
The article "10 Essential Tips for Alzheimer's Home Health Care Success" focuses on providing practical strategies for caring for individuals with Alzheimer's at home. It recognizes the emotional challenges caregivers face, often feeling overwhelmed and stressed. By emphasizing personalized care plans, flexible scheduling, safety modifications, caregiver training, and community resources, the article aims to enhance the quality of care and support for both patients and their families.
Caring for someone with Alzheimer's can be a daunting journey, filled with moments of uncertainty and emotional strain. It’s essential to acknowledge these feelings and understand that you’re not alone. Many caregivers experience similar challenges, and there are compassionate solutions available to help ease the burden.
Personalized care plans are crucial. They allow caregivers to tailor their approach to meet the unique needs of each individual, ensuring that care is both effective and respectful. Flexible scheduling can also make a significant difference, allowing caregivers to manage their time in a way that feels less overwhelming.
Safety modifications in the home environment are vital for preventing accidents and promoting independence. Simple changes can create a safer space for those living with Alzheimer's, giving caregivers peace of mind. Additionally, caregiver training equips loved ones with the skills and knowledge needed to provide the best care possible, fostering confidence in their abilities.
Community resources can be a lifeline, offering support and connection to others who understand the journey. Engaging with local support groups or services can provide not only practical assistance but also emotional support, reminding caregivers that they are part of a larger community.
In conclusion, while the path may be challenging, there are numerous strategies and resources available to support caregivers. Embracing these tips can lead to a more fulfilling caregiving experience, filled with compassion and understanding. Remember, you are not alone in this journey, and with the right support, you can navigate the challenges of Alzheimer's care with grace and resilience.
Introduction
Navigating the complexities of Alzheimer's home health care can feel overwhelming for families. It’s a journey filled with emotional challenges and tough decisions. Understanding the nuances of personalized care plans, caregiver qualifications, and the importance of a supportive environment is crucial for ensuring the well-being of your loved ones.
As families strive to provide the best care possible, questions often arise. How can you effectively balance compassionate support with practical considerations? What strategies can enhance the quality of care while managing costs? These concerns are valid and shared by many.
This article explores ten essential tips that not only address these pressing issues but also empower families to create a nurturing and effective caregiving experience. Together, we can navigate this path with compassion and understanding.
Happy to Help Caregiving: Prioritize Personalized Care Plans
Creating a personalized support plan starts with understanding the individual’s medical history, preferences, and daily routines. It’s essential that this plan remains flexible and is updated regularly to reflect any changes in the patient’s condition. Involving family members in this process not only ensures that the support plan aligns with the patient’s lifestyle but also promotes their independence.
At Glad to Assist Caregiving, we truly believe in the power of family involvement. By including loved ones in the planning process, we ensure that the support provided is both compassionate and effective. We understand the emotional challenges caregivers face, and we’re here to help alleviate some of that stress.
Our approach is rooted in empathy, recognizing that every situation is unique. We’re committed to providing the emotional and practical support you need, fostering a sense of connection and reassurance. Together, we can create a nurturing environment that respects the individual’s needs while empowering them to thrive.

Evaluate Caregiver Qualifications and Experience
Choosing the right providers can feel overwhelming, especially when you’re navigating the complexities of caregiving. It’s essential to look closely at their credentials, such as certifications in dementia support and relevant experience. Caregivers should be well-trained in communication techniques that truly resonate with individuals facing cognitive challenges.
Moreover, it’s vital to evaluate how they manage difficult behaviors and their commitment to creating a nurturing environment. At Glad to Assist Caregiving, we understand these needs deeply. That’s why we ensure that all our caregivers undergo comprehensive training, equipping them with the skills necessary to provide exceptional support. You can rest assured knowing that compassionate care is at the heart of what we do.
Consider Flexible Scheduling Options for Care Services
Flexible scheduling options are vital for providing timely support to Alzheimer's patients through Alzheimer's home health care, especially during crucial moments like meal preparation and medication management. This adaptability not only eases anxiety for patients but also offers reassurance to their loved ones.
At Happy to Help Caregiving, we truly understand the significance of this flexibility. We offer a range of scheduling choices, including part-time, full-time, and respite assistance. These customized arrangements in Alzheimer's home health care empower families to find the right balance that meets their loved one's needs, ultimately enhancing the quality of support.
Studies reveal that 75% of individuals aged 50 and above prefer to age in their own homes, reflecting a broader trend in home support that prioritizes flexibility. Family supporters have noticed that these adaptable schedules significantly improve the quality of assistance in Alzheimer's home health care, enabling them to manage their responsibilities more effectively while ensuring their loved ones receive the attention they deserve.
As one supporter shared, having the ability to adjust assistance schedules based on daily needs has transformed their experience. It has made caregiving not just manageable, but also deeply rewarding.

Assess Home Safety Features and Modifications
Assessing the home environment is so important for identifying potential hazards that could put individuals with cognitive impairments at risk. It’s not just about safety; it’s about creating a nurturing space. Simple modifications can make a world of difference. For instance:
- Installing grab bars in bathrooms
- Improving lighting to reduce confusion
- Clearing away tripping hazards like loose rugs or clutter
Even small changes, like labeling rooms and using contrasting colors for walls and floors, can significantly aid navigation and orientation for those with dementia. These adjustments not only enhance safety but also foster a sense of autonomy and comfort, which is vital for both individuals and their caregivers.
Occupational therapists often emphasize the importance of these adaptations. They can truly transform a home into a supportive environment. Consulting with aging experts can provide tailored safety recommendations that meet specific needs. And let’s not forget about outdoor lighting; improving it can help reduce confusion and prevent falls, making the outside world feel safer.
At Happy to Help Caregiving, we understand the challenges you face. We offer expert guidance on necessary modifications as part of our Alzheimer's home health care services, ensuring that homes remain safe and supportive environments for individuals with Alzheimer's and their caregivers. Remember, you’re not alone in this journey. Together, we can create a space that feels secure and comforting.

Understand Costs and Payment Options for Care Services
Understanding the costs associated with alzheimer's home health care services is crucial for families. These expenses can vary significantly based on the level of support required, and it’s important to explore various payment options. Families might consider:
- Private pay
- Insurance coverage
- Government assistance programs
For example, hiring a non-medical home health aide typically costs around $34 per hour, which adds up to about $1,360 weekly for 40 hours of care.
Many households find themselves pooling resources—like personal savings, property sales or rentals, and life insurance policies—to manage these costs. As Beth Wilkison notes, "We’re noticing many households paying out-of-pocket these days," highlighting the financial strain many families face. The total lifetime expense for supporting someone with dementia, particularly through alzheimer's home health care, can reach an estimated $405,262, underscoring the importance of financial planning.
Happy to Help Caregiving focuses on transparency in pricing and collaborates with families to identify the best financial options tailored to their caregiving needs, particularly for alzheimer's home health care. Engaging with financial advisors can also offer valuable insights into navigating these choices effectively. One specialist shares, "Integrating different financial strategies is crucial for managing the expenses of memory support efficiently."
By understanding the available payment options, including the Aid and Attendance Benefit, families can better prepare for the financial implications of their loved ones' support needs. This preparation ensures that those they care for receive the necessary assistance, providing peace of mind during challenging times.

Ensure Open Communication with Care Providers
Creating transparent communication pathways with guardians is essential for families to stay informed about their loved one's status and needs. Regular check-ins and updates not only help resolve concerns promptly but also foster a collaborative support environment. Happy to Help Caregiving encourages open conversations with those providing support, ensuring consistency in strategies and necessary adjustments.
Effective communication methods, like active listening and clearly articulating needs, play a crucial role in navigating the complexities of Alzheimer's home health care support. For instance, providers should genuinely consider relatives' concerns and take note of their loved one's behaviors and signs to offer tailored assistance. Moreover, studies show that 91% of caregivers recommend seeking advice from a specialist, underscoring the importance of professional guidance in enhancing communication and support strategies.
By prioritizing communication, families can cultivate a nurturing atmosphere that empowers both supporters and those receiving care. This approach not only alleviates stress but also strengthens the bonds between caregivers and their loved ones, creating a more compassionate and understanding environment.

Utilize Technology for Enhanced Care Coordination
Caring for a loved one with Alzheimer's often requires the support of Alzheimer's home health care, which can be incredibly challenging. The emotional weight of overseeing their assistance often leads to feelings of stress and burnout. Thankfully, technology offers a helping hand. Coordination applications like CareZone and monitoring tools such as the SureSafe Tracker can significantly enhance the experience for those providing care.
These innovative tools allow support providers to share updates, monitor medication schedules, and collaborate with family members effortlessly. Imagine the relief of knowing that you can keep everyone in the loop, ensuring your loved one receives the best care possible. In fact, studies show that 80% of Americans prefer using remote patient monitoring solutions, highlighting a growing acceptance of technology in healthcare.
The global remote patient monitoring market is projected to grow at a remarkable compound annual growth rate of about 20% from 2023 to 2028. This trend underscores our increasing reliance on these technologies to support our loved ones. Happy to Help Caregiving is dedicated to integrating such technology into their services, providing families with real-time access to vital information about their loved ones' care.
This commitment not only fosters improved communication but also enhances satisfaction among caregivers. Reports indicate that individuals using these tools experience greater efficiency and peace of mind. Matthew Lee Smith, a professor of health behavior, notes that "multi-component technological solutions can be adopted and could benefit both supporters and individuals living with dementia."
By embracing coordination applications, families can create a more structured and nurturing environment for their loved ones. This ultimately enhances the quality of assistance offered, allowing caregivers to focus on what truly matters—providing compassionate care.

Inquire About Caregiver Training and Support Programs
Caring for a loved one can be incredibly challenging, often leading to feelings of stress and burnout. Families seeking reassurance can find comfort in knowing that there are training and support programs available for caregivers. It’s essential for support providers to receive instruction in dementia support methods, effective communication, and behavioral oversight.
At Happy to Help Caregiving, we prioritize provider education. We offer regular training sessions and resources to ensure our caregivers are well-prepared to deliver the highest quality support possible. It’s concerning to note that only 7.3% of relatives providing care for Medicare-enrolled seniors receive any training. This highlights the underutilization of available programs and underscores our commitment to education for caregivers.
Programs like the DICE Approach—Describe, Investigate, Create, and Evaluate—have proven effective in managing behavioral symptoms in dementia. By focusing on training for our support providers, Happy to Help Caregiving ensures that our team is equipped to handle the unique challenges of dementia care. This commitment fosters a nurturing atmosphere for both clients and their families, allowing them to feel supported and understood.

Explore Community Resources and Support Networks
For many households, navigating the challenges of Alzheimer's home health care can be overwhelming. Engaging with local community resources—like support groups, educational programs, and respite care services—can make a world of difference. These resources not only help ease the stress for caregivers but also provide essential support for both patients and their families.
Support networks are crucial in lightening the emotional load that caregivers often carry. Research shows that those who participate in support groups experience lower stress levels and improved well-being. As one support group leader beautifully expressed, "Community involvement fosters a sense of belonging and shared experience, which is invaluable for caregivers facing similar challenges."
At Happy to Help Caregiving, we’re dedicated to connecting families with these vital community resources. By linking households to local support groups and educational programs, we aim to enhance their caregiving journey, ensuring they never feel alone in this process. With the right support networks, families can find the help they need from Alzheimer's home health care to maintain their loved ones' quality of life while also taking care of their own well-being.
Remember, you’re not alone in this journey. There’s a community out there ready to support you.

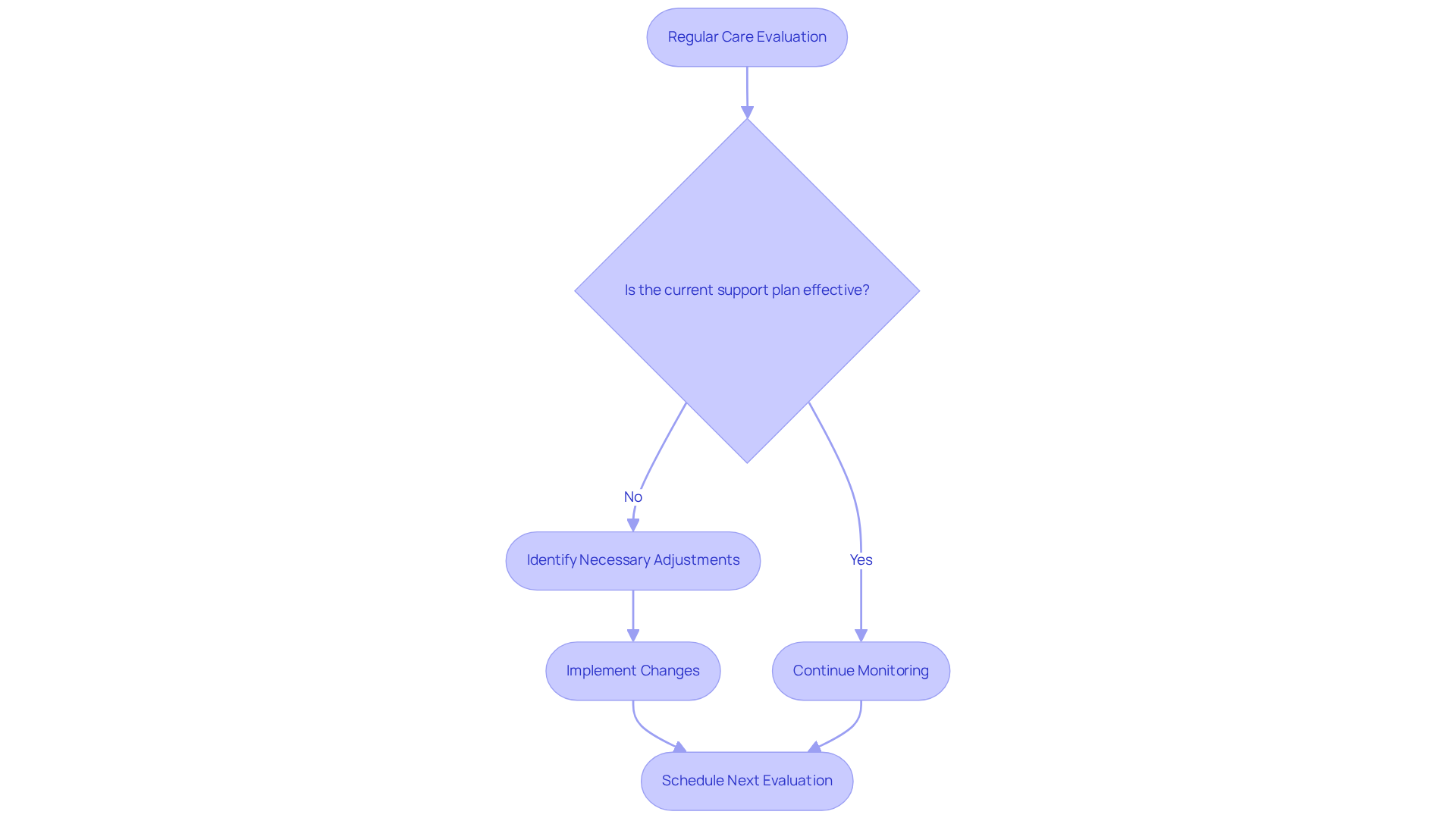
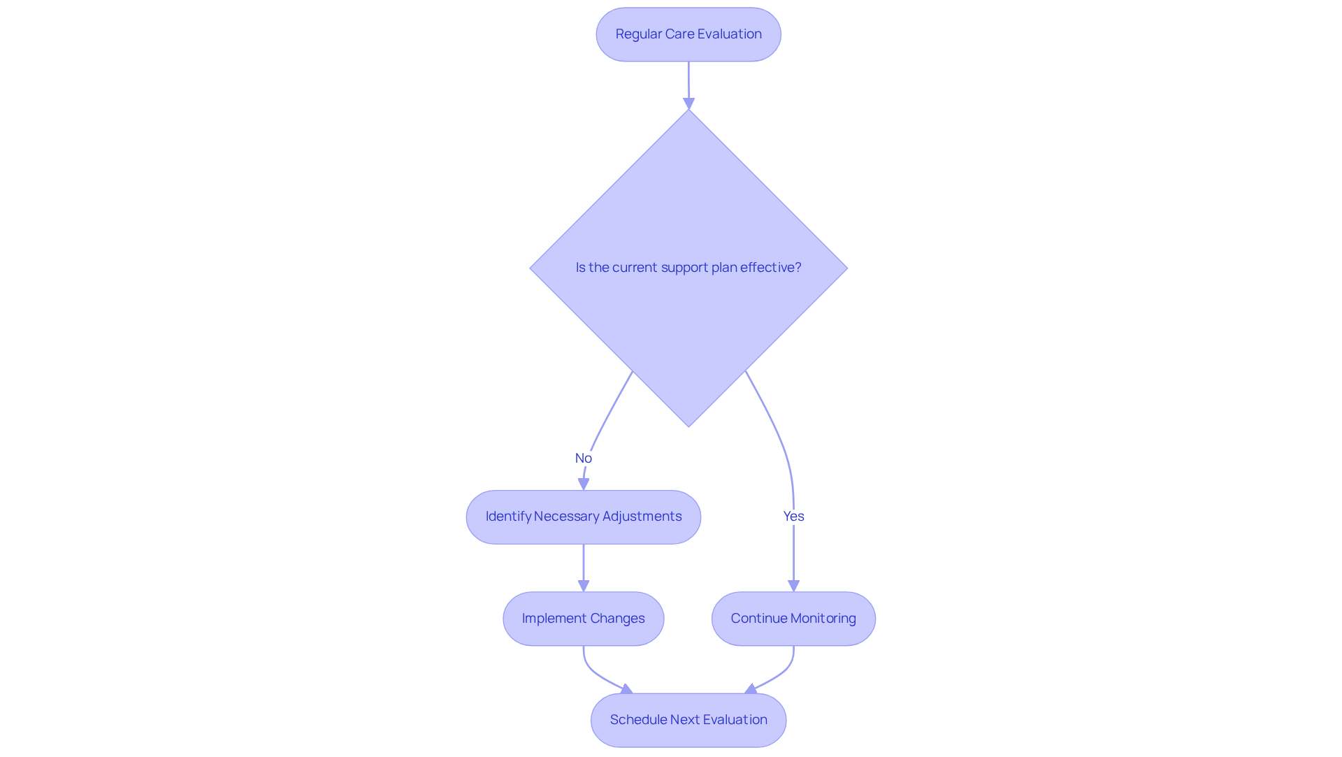
Regularly Review and Adjust Care Services as Needed
Evaluating and adjusting support services is crucial for meeting the evolving needs of individuals receiving Alzheimer's home health care. Families often face emotional challenges, and it’s important to recognize that these changes can be overwhelming. Scheduling regular evaluations can help assess how well the support plan is working and identify any necessary adjustments.
At Happy to Help Caregiving, we encourage families to take a proactive approach in this process. By doing so, you can ensure that the Alzheimer's home health care provided aligns with the patient’s current condition and preferences. Remember, you’re not alone in this journey. Many families share similar experiences, and it’s okay to seek help and guidance.
Taking these steps not only enhances the quality of care but also brings peace of mind. It’s about creating a supportive environment where both the caregiver and the individual feel understood and valued. Together, we can navigate these challenges, ensuring that every moment is filled with compassion and understanding.

Conclusion
Creating a successful Alzheimer's home health care plan is all about a multifaceted approach that truly prioritizes personalized care, caregiver qualifications, and ongoing communication. It’s essential to understand each patient's unique needs while fostering a supportive environment that empowers both caregivers and individuals with Alzheimer's.
Throughout this journey, we’ve highlighted key strategies like:
- Developing tailored care plans
- Evaluating caregiver experience
- Ensuring flexibility in scheduling
- Modifying home safety features
We can’t overlook the importance of financial planning and leveraging technology to enhance care coordination. These insights come together to form a comprehensive framework that can significantly improve the quality of life for Alzheimer's patients and their families.
Navigating the complexities of Alzheimer's caregiving is no small feat. It requires a collaborative effort that includes community resources and support networks. By actively seeking out these resources and embracing the recommended best practices, families can create a nurturing and effective care environment. Engaging with local support systems and maintaining open lines of communication can truly alleviate stress and foster a more compassionate caregiving journey.
Embrace these strategies not just to enhance the care provided, but to ensure that both caregivers and patients feel valued and understood. Remember, you’re not alone in this journey; there’s a community ready to support you every step of the way.
Frequently Asked Questions
What is the importance of creating a personalized support plan in caregiving?
A personalized support plan is essential as it starts with understanding the individual’s medical history, preferences, and daily routines. It must remain flexible and updated regularly to reflect any changes in the patient’s condition, promoting their independence and aligning with their lifestyle.
How does family involvement benefit the caregiving process?
Involving family members in the planning process ensures that the support provided is compassionate and effective, aligning with the patient's lifestyle and promoting their independence.
What approach does Glad to Assist Caregiving take in supporting caregivers?
Glad to Assist Caregiving emphasizes empathy and recognizes that every caregiving situation is unique. They provide emotional and practical support, fostering a sense of connection and reassurance for both caregivers and patients.
What qualifications should caregivers have when providing support?
Caregivers should have relevant credentials, such as certifications in dementia support, and experience in managing difficult behaviors. They should also be trained in communication techniques that resonate with individuals facing cognitive challenges.
How does Glad to Assist Caregiving ensure the quality of their caregivers?
Glad to Assist Caregiving ensures that all caregivers undergo comprehensive training, equipping them with the necessary skills to provide exceptional and compassionate support.
Why are flexible scheduling options important in caregiving?
Flexible scheduling options are vital for providing timely support to Alzheimer's patients, especially during critical times like meal preparation and medication management. This adaptability eases anxiety for patients and reassures their loved ones.
What types of scheduling options does Happy to Help Caregiving offer?
Happy to Help Caregiving offers a range of scheduling choices, including part-time, full-time, and respite assistance, allowing families to find the right balance that meets their loved one's needs.
What trend is observed regarding aging preferences among individuals aged 50 and above?
Studies show that 75% of individuals aged 50 and above prefer to age in their own homes, highlighting a trend in home support that prioritizes flexibility in caregiving.
How do adaptable schedules impact the quality of assistance in caregiving?
Adaptable schedules significantly improve the quality of assistance in Alzheimer's home health care, enabling family supporters to manage their responsibilities more effectively while ensuring their loved ones receive the necessary attention.

