
Overview
Companion care in Houston truly enhances the lives of seniors by offering personalized support that meets their emotional, social, and practical needs. This thoughtful approach ultimately improves their quality of life. The article beautifully illustrates various ways this care nurtures independence, combats feelings of loneliness, and encourages engagement in meaningful activities. Such compassionate support demonstrates a profound impact on the well-being of older adults, reminding us of the importance of connection and care.
Introduction
Companion care is emerging as a transformative solution for enhancing the lives of seniors, especially in bustling cities like Houston. With a growing elderly population facing challenges such as loneliness and declining independence, personalized companion care services provide a crucial lifeline. They offer not only emotional support but also practical assistance.
But how does this tailored approach combat feelings of isolation and empower seniors to thrive in their own homes? Exploring the multifaceted benefits of companion care reveals a pathway to improved well-being, independence, and a renewed sense of purpose for older adults.
This compassionate support can make a significant difference, fostering connections and nurturing a sense of belonging. Ultimately, companion care is about more than assistance; it’s about enriching lives and helping seniors feel valued and understood.
Happy to Help Caregiving: Personalized Companion Care Services for Seniors
Happy to Help Caregiving excels in providing customized companionship services, including companion care Houston, tailored to the unique needs of elderly individuals. Their extensive offerings include:
- Companionship
- Post-hospital recovery assistance
- Respite
- Palliative care
Each service is designed to significantly enhance the quality of life for older adults. By focusing on both emotional and practical support, these services empower older adults to thrive in the comfort of their own homes, nurturing their independence and well-being.
The impact of personalized support on the quality of life for older adults is profound. Research shows that tailored companionship can ease feelings of loneliness and isolation, which many elderly individuals experience. This approach not only fosters emotional connections but also encourages engagement in meaningful activities, contributing to overall mental and physical health.
Current trends in in-home assistance reveal a growing demand for companion care Houston and personalized services, driven by an increasing senior population and the rising costs of institutional care. With the average monthly cost of a private nursing home room exceeding $10,646, many families are opting for in-home assistance as a more feasible and economical alternative. This shift underscores the importance of organizations like Happy to Help Caregiving, which prioritize companion care in Houston with personalized support strategies that cater to each client's unique lifestyle and preferences.
Experts emphasize the value of personalized support for elderly individuals, noting that not everyone requires medical assistance; for many, a compassionate support partner is the ideal solution. As AARP states, "Not everyone needs medical help. For some, a care partner could be the right fit." Effective in-home caregiving models, such as those implemented by Happy to Help Caregiving, demonstrate that tailored attention can lead to improved health outcomes and a better quality of life for older adults. By integrating technology, such as AI companions like Joy AI, and maintaining open communication with families, these models ensure that elderly individuals receive the support they need while fostering a sense of security and comfort in their familiar surroundings.

Combat Loneliness: How Companion Care Reduces Isolation for Seniors
Support for companion care in Houston is vital for addressing loneliness among older adults. It greatly diminishes feelings of isolation, which can lead to depression and anxiety. Regular social interaction with caregivers fosters emotional well-being, encouraging engaging conversations, shared activities, and meaningful experiences. Studies show that older adults who maintain regular companionship demonstrate improved mental health outcomes, including reduced levels of depression and anxiety. For instance, research indicates that older adults with consistent social contact exhibit improved cognitive function over time. This highlights the importance of social engagement in preserving mental acuity.
Moreover, the emotional assistance offered by caregivers not only combats loneliness but also fosters a sense of belonging and purpose. This makes companion care Houston an essential service for elderly individuals who are at risk of social isolation. Notably, loneliness can lead to a 25% increased risk of early death, underscoring the urgency of addressing this issue. As experts have noted, 'Companionship fosters cognitive stimulation, whether through engaging discussions, memory-exercise games, or puzzle-solving activities that keep the brain active.' This emphasizes the crucial role of companionship in enhancing the quality of life for elderly individuals.

Promote Independence: The Role of Companion Care in Supporting Senior Autonomy
Companion care Houston is vital in promoting independence among older adults. Caregivers provide essential support with daily tasks, allowing elderly individuals to maintain control over their routines and choices. This personalized assistance helps older adults remain in their own homes longer, nurturing a sense of independence and respect.
By encouraging participation in enjoyable activities, such as gentle exercises and daily walks, and offering help only when necessary, supportive services not only uphold independence but also significantly enhance the mental and emotional well-being of older adults. Furthermore, these services foster routine, trust, and joy through small daily interactions, strengthening the emotional connections that are so crucial for seniors.
As geriatric specialists emphasize, promoting independence through companion care Houston is key to improving quality of life, making these services invaluable for families seeking to support their loved ones. "The importance of companion care for older adults resides in its capacity to provide significant connection, emotional support, and light assistance at home," states a prominent expert in geriatric care.
Enhance Emotional Well-Being: The Supportive Role of Companion Caregivers
Companion care Houston plays a vital role in enhancing the emotional well-being of older adults. They provide companionship and engage in meaningful conversations, offering a listening ear that can significantly alleviate feelings of loneliness and anxiety. By fostering a trusting relationship, caregivers help elderly individuals feel valued and understood, contributing to a more positive outlook on life. This emotional support is essential for older adults, as it leads to improved mental well-being and a stronger sense of purpose.
In times of stress and uncertainty, the presence of a compassionate caregiver can make all the difference. Their dedication to nurturing connections not only comforts those they care for but also enriches their own lives, creating a cycle of positivity and understanding. It's a beautiful reminder of the power of human connection, especially in the later stages of life.
Ultimately, the emotional assistance provided by caregivers is a cornerstone of companion care Houston for supporting older adults. It fosters resilience and hope, ensuring that they navigate their journey with dignity and joy.
Assist with Daily Activities: Practical Benefits of Companion Care for Seniors
Companion care Houston offers essential assistance for elderly individuals, helping with daily tasks that may become challenging as they age. Caregivers play a crucial role in:
- Meal preparation, ensuring that older adults enjoy nutritious meals while promoting healthy eating habits.
- Light housekeeping, maintaining a clean and safe living environment, which is vital for preventing accidents and enhancing comfort at home.
- Medication reminders, helping older adults follow their prescribed schedules, which is essential for managing health effectively.
This practical assistance not only eases the burden on family members but also empowers older adults to maintain their independence. By facilitating daily routines, caregivers enable older adults to engage in activities they cherish, fostering a sense of autonomy and well-being. Consistent companionship and assistance can significantly reduce feelings of loneliness. Research shows that loneliness can elevate the risk of stroke by 32% and heart disease by 29% among older adults.
The impact of caregiver assistance extends beyond mere task fulfillment; it enriches the lives of older adults by providing emotional comfort and social engagement. For instance, participating in guided walking sessions can enhance strength and balance, while sharing uplifting stories can boost mental resilience and overall happiness. As one caregiving expert observed, 'Companion care Houston provides more than merely a welcoming presence; it emphasizes the overall wellness of older adults, ensuring they remain connected, engaged, and supported in their everyday activities.' This holistic approach ultimately leads to a more fulfilling aging experience.

Encourage Social Engagement: How Companion Care Fosters Connections
Companion care Houston plays a vital role in fostering social engagement by connecting older adults with their communities. Caregivers actively accompany elderly individuals to social events, assist with transportation, and encourage participation in hobbies and activities. This proactive approach not only helps older adults preserve their current social networks but also opens doors for new opportunities for interaction.
Research indicates that social isolation and loneliness are linked to higher risks for serious health issues, including heart disease, depression, and cognitive decline. By nurturing these relationships, support services significantly enhance the quality of life for older adults and alleviate feelings of loneliness.
Caregivers frequently arrange group outings or community events, allowing older adults to interact with peers and engage in meaningful activities. This engagement is crucial, as studies indicate that loneliness can be as detrimental to health as smoking or obesity.
Ultimately, the assistance offered by companion care Houston not only improves daily living but also fosters a sense of belonging and purpose that is essential for the emotional and physical well-being of seniors.

Provide Peace of Mind: Family Assurance Through Companion Care
Companion care in Houston offers invaluable peace of mind for families, ensuring that their loved ones receive essential assistance while remaining in the comfort of their own homes. With companion care Houston provided by a compassionate caregiver to help with daily activities and offer companionship, families can rest assured that their loved ones are safe and well-cared for. This support through companion care Houston alleviates concerns about safety and well-being, allowing family members to focus on their own responsibilities without the constant worry of their loved ones' needs.
Caregivers play a crucial role in creating a secure environment. They help prevent accidents and ensure that seniors feel comfortable and safe. By monitoring symptoms and reporting any changes, they contribute significantly to preventing the escalation of health issues. This proactive approach greatly diminishes family tension and exhaustion, distributing caregiving duties and enabling families to cherish quality moments together without the weight of continuous support responsibilities.
Families often express how supportive assistance has transformed their lives. One caregiver shared, "Knowing that my mother has someone to talk to and engage with has made all the difference. I can focus on my work without feeling guilty about leaving her alone." Such sentiments highlight the profound impact of supportive relationships, such as companion care in Houston, on family dynamics, fostering a sense of security and trust.
Moreover, companion care in Houston enriches the lives of older adults by providing supportive assistance that creates opportunities for social engagement and cognitive stimulation through enjoyable activities like card games or strolls in the park. This not only combats feelings of loneliness but also encourages elderly individuals to maintain their independence and dignity. As families witness their loved ones thriving, they experience a renewed sense of peace, knowing that their loved ones are not just cared for, but are also enjoying life to the fullest.

Tailor Care Plans: The Flexibility of Companion Care Services
A significant benefit of companion assistance lies in its ability to create personalized support plans that cater to the unique needs of each elderly individual. Caregivers work closely with families to design strategies that take into account personal preferences, daily routines, and health conditions. This adaptability ensures that older adults receive the right support exactly when they need it, enhancing their overall experience and greatly increasing their satisfaction with the care provided.
For instance, customized support plans have been shown to boost emotional well-being by fostering trust and companionship between caregivers and elderly individuals. This nurturing relationship leads to a more fulfilling daily life. Furthermore, continuous evaluations and adjustments to these plans allow for ongoing adaptations, ensuring that support aligns with the evolving needs of older adults. This proactive approach not only enhances safety but also promotes independence, allowing elderly individuals to thrive in their familiar environments.
Successful examples of individualized assistance highlight how such tailored strategies can lead to improved health outcomes and greater overall happiness for elderly individuals. This makes companion care Houston an invaluable resource for families seeking quality care, reassuring them that their loved ones are in compassionate hands.

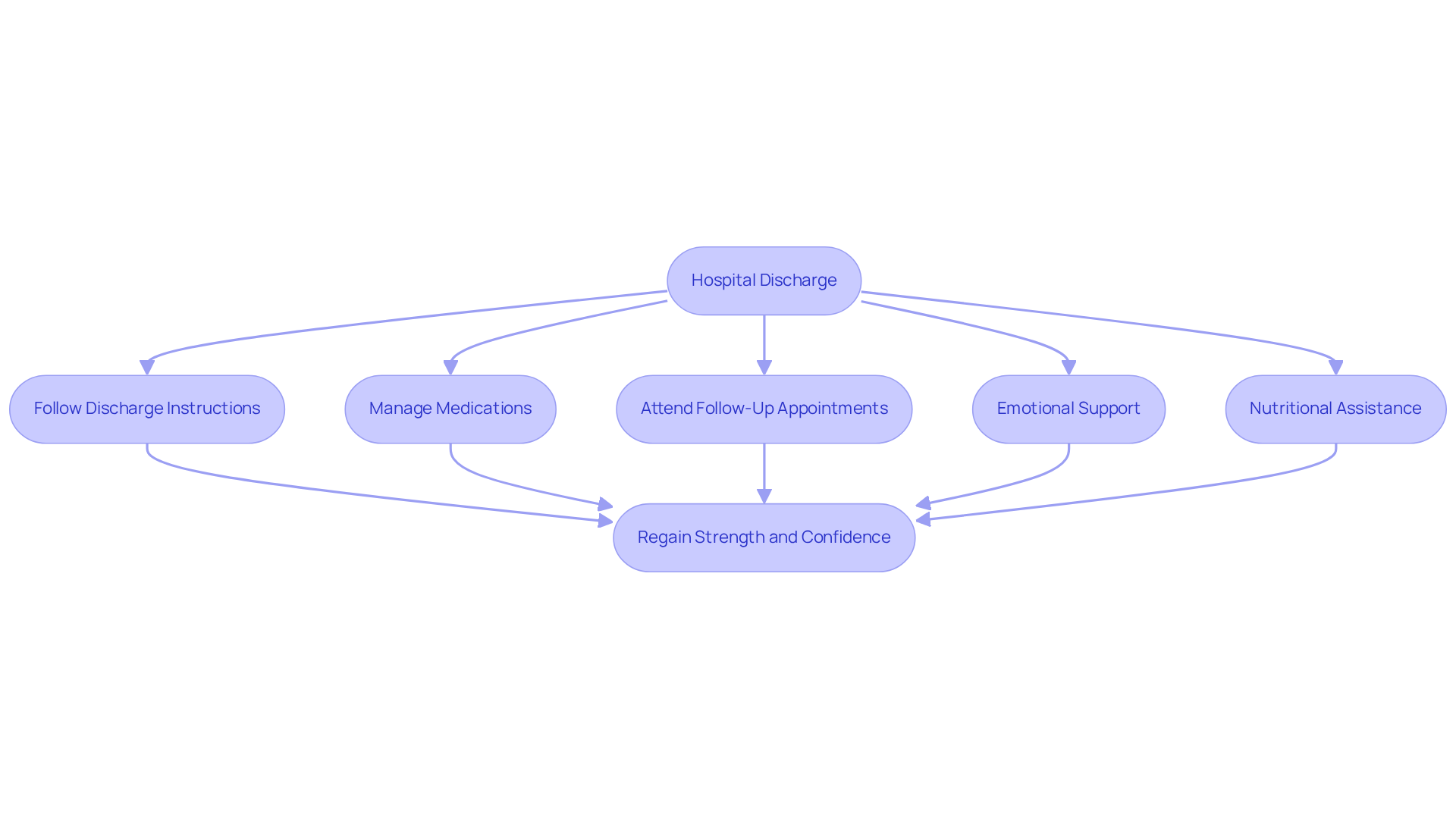
Support Post-Hospital Recovery: The Importance of Companion Care
Companion care Houston plays a vital role in the recovery of elderly individuals after hospital stays. Caregivers are essential in helping older adults follow discharge instructions, manage medications, and attend follow-up appointments—each critical for a successful recovery. A study by the National Institutes of Health found that older adults receiving home assistance experienced significantly lower hospital readmission rates, underscoring the importance of this support.
Beyond practical help, companion care in Houston offers emotional support and companionship, which are crucial during this vulnerable time. As noted by Visiting Angels, "Companion care in Houston connects the space between hospital discharge and complete recovery, providing reassurance for families and older adults alike." This holistic approach not only aids in physical recovery but also helps older adults regain their strength and confidence, facilitating a smoother transition back to daily life.
Additionally, caregivers assist with meal preparation and dietary needs, ensuring that elderly individuals maintain proper nutrition—essential for healing. Their compassionate presence makes a world of difference, allowing families to feel secure in knowing their loved ones are supported and cared for during recovery.

Engage in Meaningful Activities: The Joy of Companion Care
Companion care Houston allows older adults to engage in meaningful activities that enrich their lives and bring joy. Companion care in Houston is essential as caregivers facilitate hobbies, games, and social outings that invigorate both the mind and body. These activities not only offer enjoyment but also enhance companion care in Houston by nurturing a sense of purpose and accomplishment in older adults, helping combat feelings of isolation and sadness.
For instance, caregivers might organize:
- Art projects
- Book clubs
- Nature walks
These activities invite older adults to explore their interests and connect with others. Through these fulfilling experiences, older adults can greatly enhance their overall well-being, maintain a positive outlook on life, and improve their cognitive skills. Regular participation in enjoyable activities is vital for fostering emotional resilience and ensuring that seniors feel appreciated and connected.

Conclusion
Companion care in Houston represents a transformative approach to enhancing the lives of seniors, focusing on personalized support that addresses both emotional and practical needs. By providing tailored services—such as companionship, assistance with daily activities, and social engagement—companion care empowers older adults to maintain their independence while fostering a sense of connection and purpose in their lives.
Throughout this discussion, key insights have emerged, highlighting the myriad benefits of companion care. From combating loneliness and promoting emotional well-being to assisting with daily tasks and supporting post-hospital recovery, the role of caregivers is crucial in ensuring that seniors thrive in their own homes. The evidence underscores that companionship not only improves mental health outcomes but also significantly enhances the overall quality of life for elderly individuals.
As the demand for in-home assistance continues to rise, it is vital for families to consider the profound impact that companion care can have on their loved ones. By investing in personalized support, families can provide their elderly relatives with the opportunity to live fulfilling, engaged, and independent lives. Embracing this approach nurtures the well-being of seniors and fosters peace of mind for families, ensuring that their loved ones receive the care and companionship they deserve.
Frequently Asked Questions
What services does Happy to Help Caregiving provide for seniors?
Happy to Help Caregiving offers personalized companion care services, including companionship, post-hospital recovery assistance, respite, and palliative care, all tailored to the unique needs of elderly individuals.
How does personalized support enhance the quality of life for older adults?
Personalized support helps ease feelings of loneliness and isolation among elderly individuals, fostering emotional connections and encouraging engagement in meaningful activities, which contributes to overall mental and physical health.
Why is there a growing demand for companion care services?
The demand for companion care services is increasing due to a growing senior population and the rising costs of institutional care, with many families opting for in-home assistance as a more feasible and economical alternative.
What is the average cost of a private nursing home room, and how does this compare to in-home assistance?
The average monthly cost of a private nursing home room exceeds $10,646, making in-home assistance a more economical option for many families.
What role does companionship play in combating loneliness among seniors?
Companionship significantly reduces feelings of isolation, which can lead to depression and anxiety. Regular social interaction with caregivers fosters emotional well-being and encourages engaging conversations and shared activities.
How does companion care contribute to improved mental health outcomes for older adults?
Studies show that older adults who maintain regular companionship demonstrate improved mental health, including reduced levels of depression and anxiety, and improved cognitive function over time.
In what ways does companion care promote independence among seniors?
Companion care allows older adults to maintain control over their routines and choices by providing essential support with daily tasks, enabling them to remain in their homes longer and nurturing their sense of independence.
What activities do caregivers encourage to enhance the well-being of seniors?
Caregivers encourage participation in enjoyable activities such as gentle exercises and daily walks, while providing help only when necessary, which supports independence and enhances mental and emotional well-being.
How does Happy to Help Caregiving integrate technology into their services?
Happy to Help Caregiving integrates technology, such as AI companions like Joy AI, to ensure elderly individuals receive the support they need while fostering a sense of security and comfort in their familiar surroundings.

