
Quick Guide to Choose the Right Elderly Helper
Choosing the right elderly helper for your loved one can feel overwhelming. It’s essential to assess their individual needs and explore the available care services. Evaluating caregiver qualifications and setting clear expectations through a care plan are also vital steps. Understanding specific physical, emotional, and social needs is crucial. Compatibility and effective communication are key to selecting a caregiver who can provide meaningful support. This choice can significantly enhance the well-being of elderly individuals, bringing comfort to both them and their families.
Why Choose the Right Elderly Helper Matters
Choosing the right elderly helper for a loved one is a decision that deeply affects their quality of life. Families often find themselves navigating a sea of caregiving options, which can feel overwhelming. It’s essential to evaluate individual needs, preferences, and the qualifications of potential caregivers. This guide provides a structured approach to help families through the complexities of selecting the ideal support. It aims to ensure that both the elderly individual and their family can feel secure and confident in their choice.
How can families effectively balance these considerations to find a caregiver who not only meets practical needs but also nurtures emotional well-being?
Assess Individual Needs and Preferences
Begin by engaging in an open conversation with your significant other about their needs and preferences. This dialogue is essential for understanding their unique situation.
-
Physical Needs: Take time to assess any medical conditions, mobility issues, or daily living activities that may require assistance, such as bathing, dressing, or meal preparation. It’s important to recognize these aspects to provide the right support.
-
Emotional Needs: Consider the emotional support your loved one may need. This could include companionship or help with social activities provided by an elderly helper, which are vital for their well-being.
-
Social Preferences: Discuss their interests and hobbies to ensure that the caregiver can engage them in meaningful activities that bring joy and fulfillment.
By documenting these needs, you create a clear picture of what type of caregiver would be the best fit, paving the way for compassionate and effective support.

Explore Available Care Services
When contemplating caregiving services for your family member, it's essential to explore the various options available in your area. Each service can provide different types of emotional and practical support that an elderly helper can deliver, making a significant difference in your loved one's life.
-
Companionship Care: This service focuses on social interaction and emotional support, helping to ease feelings of loneliness and isolation among seniors. Research shows that having an elderly helper for companionship support can greatly enhance the quality of life for elderly individuals, fostering a sense of belonging and emotional well-being.
-
Personal Care: This type of service assists with daily living activities, such as bathing, grooming, and meal preparation, ensuring that seniors maintain their hygiene and nutrition.
-
Post-Hospital Recovery Assistance: Designed to facilitate a smooth transition home after a hospital stay, this service ensures that individuals follow recovery protocols, helping them regain strength and mobility.
-
Respite Care: This option provides temporary relief for primary caregivers, allowing them to take necessary breaks while ensuring their family member receives quality assistance.
Research indicates that families most often seek in-home assistance services, particularly those offered by an elderly helper for companionship support. This highlights their crucial role in preserving seniors' independence and well-being. Engaging with local agencies, such as Happy to Help Caregiving, can offer valuable insights into specific services tailored to meet your loved one's unique needs. By understanding the distinctions between companionship assistance and personal support services, families can make informed choices that best aid their aging relatives. Remember, seeking help is a sign of strength, and you are not alone in this journey.

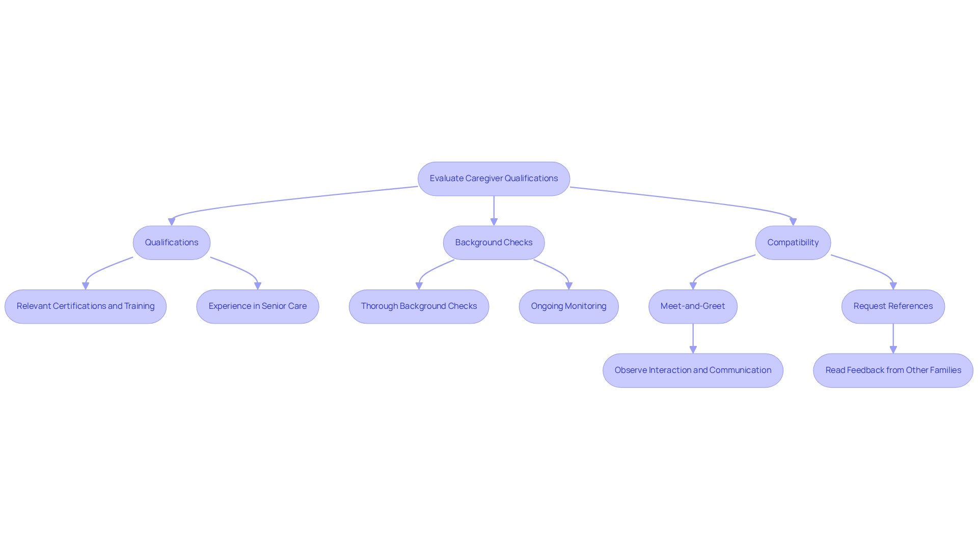
Evaluate Caregiver Qualifications and Compatibility
When evaluating potential caregivers, it's essential to approach the process with care and understanding. Consider the following aspects that can make a significant difference in your loved one's well-being:
- Qualifications: Look for caregivers who have relevant certifications, training, and experience in senior care. Seek out providers with specialized training tailored to your family member's unique needs.
- Background Checks: It's vital to ensure that the agency performs thorough background checks on their personnel. This step is crucial for your loved one's safety and peace of mind.
- Compatibility: Organize a meet-and-greet between your loved one and the support provider. This opportunity allows you to observe their interaction and communication style, ensuring they can build a meaningful rapport.
Additionally, request references and read feedback from other families. This insight can help you assess the provider's effectiveness and reliability, giving you confidence in your choice. Remember, finding the right elderly helper is not just about qualifications—it's about ensuring your loved one feels comfortable and cared for.

Set Expectations and Create a Care Plan
Once you've chosen a provider, it's essential to set clear expectations and create a care plan that truly reflects your loved one's needs. Here are some steps to guide you:
- Define Roles and Responsibilities: Clearly outline the tasks the caregiver will handle and what is expected from them. This clarity not only prevents misunderstandings but also fosters accountability, ensuring everyone feels secure in their roles.
- Establish Communication: Set up regular check-ins between the caregiver and family members. These discussions about progress and any concerns are vital. Efficient communication nurtures a unified support strategy, keeping everyone informed about your relative's status.
- Create a Care Plan: Document the specific needs of your loved one, including daily routines, medication schedules, and any special instructions. This plan should assess physical, emotional, and social needs, remaining flexible for updates as circumstances change. Frequent evaluations of the support plan are crucial to ensure it aligns with the evolving requirements of the elderly helper.
Leslie Fuller, a Licensed Master Social Worker, emphasizes, 'An elderly helper plan helps to ensure a senior is receiving the support they require, but the advantages also extend to family caregivers.' By having a well-defined care plan, you can feel confident that your loved one is receiving consistent and effective support, allowing you to focus on what truly matters.

Moving Forward with Choose the Right Elderly Helper
Choosing the right elderly helper for a loved one is a critical decision that requires careful consideration and planning. It's essential to understand individual needs and preferences, as this ensures that the selected caregiver is not only qualified but also compatible with the senior's lifestyle and emotional requirements. This thoughtful approach lays the foundation for a supportive and nurturing environment, enhancing the quality of life for elderly individuals.
The article outlines four essential steps:
- Assessing individual needs
- Exploring available care services
- Evaluating caregiver qualifications
- Setting expectations through a detailed care plan
Each step highlights the importance of communication and thorough evaluation to find a caregiver who can provide both practical assistance and emotional support. Engaging in open conversations and documenting specific requirements allows families to make informed decisions that prioritize their loved one's well-being.
Ultimately, selecting an elderly helper is about more than just fulfilling practical needs; it fosters a sense of dignity, independence, and joy for seniors. Families are encouraged to take proactive steps in this process, ensuring that their loved ones receive the compassionate care they deserve. By following these guidelines, the right caregiver can become a trusted companion, significantly enriching the lives of both the elderly and their families.
https://iframe.tely.ai/cta/eyJhcnRpY2xlX2lkIjogIjY4ZjJkOTBkOGY1ZDliZmRjMTBhYzNiYiIsICJjb21wYW55X2lkIjogIjY4ZWU1ZGNhNzMxNzYyNTU3ZjNjOTVjMSIsICJpbmRleCI6IG51bGwsICJ0eXBlIjogImFydGljbGUifQ==Frequently Asked Questions
Why is it important to assess individual needs and preferences when choosing a caregiver?
Assessing individual needs and preferences is essential to understand the unique situation of your loved one, ensuring that the caregiver can provide the right support tailored to their specific requirements.
What types of needs should be considered when evaluating a loved one's situation?
You should consider physical needs, such as medical conditions and mobility issues; emotional needs, including companionship and social activity support; and social preferences, like interests and hobbies.
How can physical needs impact the choice of caregiver?
Physical needs can impact the choice of caregiver by identifying necessary assistance with daily living activities, such as bathing, dressing, or meal preparation, which informs what type of caregiver is best suited to provide that support.
What role do emotional needs play in selecting a caregiver?
Emotional needs play a significant role as they may require companionship or help with social activities, which are vital for the well-being of your loved one and should be considered when selecting a caregiver.
How can discussing social preferences benefit the caregiving process?
Discussing social preferences helps ensure that the caregiver can engage the individual in meaningful activities that bring joy and fulfillment, enhancing their overall quality of life.
What is the benefit of documenting the needs and preferences of the person requiring care?
Documenting these needs creates a clear picture of what type of caregiver would be the best fit, leading to compassionate and effective support tailored to the individual's requirements.

