
Introduction
Understanding the unique needs of special needs adults is essential for providing effective home care. Many caregivers face emotional challenges, often feeling overwhelmed by the complexities involved. This article explores best practices that empower caregivers to create a supportive and inclusive environment tailored to individual requirements.
How can caregivers ensure they meet these diverse needs while fostering independence and emotional well-being? This question is at the heart of our discussion. By exploring it, we uncover strategies that not only enhance care but also enrich the lives of those they serve. Together, we can navigate these challenges, ensuring that every individual feels valued and supported.
Understand Unique Care Needs of Special Needs Adults
To provide effective home care for special needs adults, caregivers need to truly understand their unique needs through careful evaluations. This means looking at:
- Physical abilities
- Cognitive functions
- Emotional states
For example, individuals with developmental disabilities often need help with daily living activities, while those facing mental health challenges may require extra emotional support.
Engaging in open conversations with clients and their families is vital for gathering insights about their preferences and past experiences. Using organized evaluations and surveys can significantly help in identifying specific needs, ensuring that care is tailored and effective. It's important to note that studies reveal over 70% of individuals with disabilities report unmet needs for assistance and support. This highlights the necessity of a comprehensive approach to home care for special needs adults.
Caregivers often express that understanding these needs is essential for delivering home care for special needs adults, creating a supportive environment that fosters independence and well-being. Additionally, training support providers to recognize and address the unique needs of elderly individuals with disabilities is crucial for effective evaluations. By focusing on the 78 specific care requirements identified in research, caregivers can ensure they meet the physical functioning and activity participation needs of their clients.

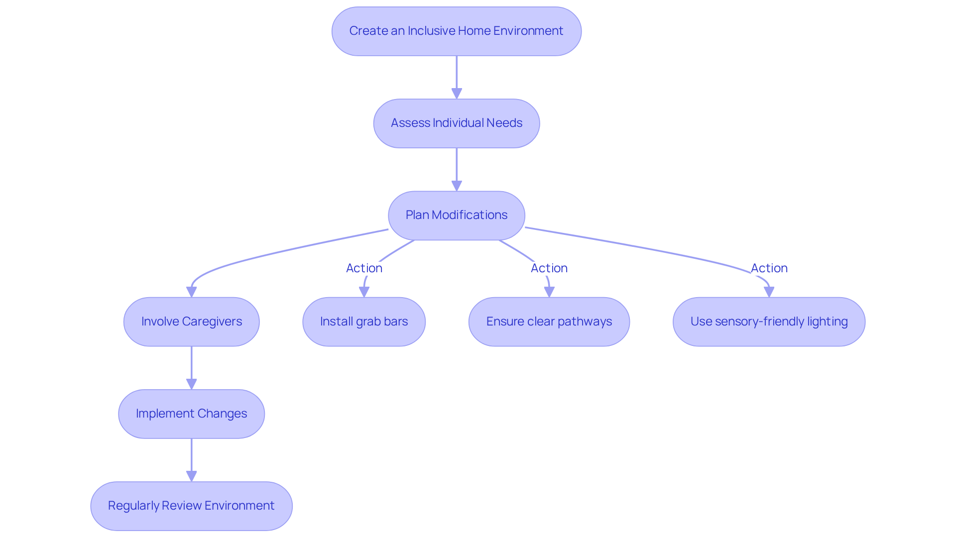
Create an Inclusive and Supportive Home Environment
Creating an inclusive environment through home care for special needs adults is a journey that requires thoughtful physical adjustments tailored to individual circumstances. Imagine installing grab bars in bathrooms, ensuring clear pathways for mobility devices, and using sensory-friendly lighting to create a comforting atmosphere. Adding personal touches, like favorite colors or familiar objects, can truly enhance a sense of belonging and security.
Caregivers are vital in this process. By encouraging individuals to take part in household decisions, they help them express their preferences and foster a sense of ownership over their living space. Regularly assessing the home environment is essential to maintain safety and accessibility, addressing any potential hazards or barriers that may come up.
Research highlights the significance of these adaptations. Occupational therapists emphasize features like step-free access and spacious, accessible bathrooms as crucial for supporting aging in place and facilitating smooth hospital discharges. Cornelia Wellecke notes, "For both aging in place and hospital discharge, the most important housing design features included step-free access to the dwelling, large step-free showers, and bathroom and bedroom space on the ground floor." These thoughtful changes not only enhance physical accessibility but also significantly improve the overall well-being of individuals with unique needs, which is vital for home care for special needs adults, promoting independence and enriching their quality of life.
It's also important to plan for home modifications, such as reinforcing bathroom walls for future grab rail installation. These changes can be time-consuming, often taking over six weeks to complete. Case studies, like the Crossbridge Point Community, showcase successful adaptations that provide stability and equity for adults with developmental disabilities, illustrating the profound impact of compassionate home modifications.

Establish Effective Communication and Emotional Support
Effective communication is essential in caregiving, and it starts with using clear, simple language. It's equally important to pay attention to non-verbal cues. Caregivers should practice active listening, truly striving to understand the needs and emotions of those they care for. Techniques like visual aids, gestures, and written instructions can significantly enhance understanding, especially for individuals with cognitive impairments.
Offering emotional support is crucial. Regular check-ins and encouraging self-expression can make people feel valued and understood. Creating a safe space for open conversations fosters a strong caregiver-client connection, which is vital for providing effective support.
Research shows that emotional support in home care for special needs adults leads to better outcomes for these individuals. This highlights just how significant these compassionate practices are in caregiving. Remember, you’re not alone in this journey; there are resources and support systems available to help you navigate the challenges you face.

Develop Personalized Care Plans for Individual Needs
Creating customized support plans for home care for special needs adults begins with a true understanding of each individual's unique needs, preferences, and goals. It’s a journey that thrives on teamwork and open conversations among caregivers, healthcare providers, family members, and the person receiving care. This collaboration is vital; it ensures that the support plan genuinely reflects their wishes and needs.
We know that effective collaboration can make all the difference. A comprehensive plan for home care for special needs adults should encompass not just medical needs, but also emotional and social support. Regular evaluations and updates to the support plan are crucial in home care for special needs adults, allowing it to adapt to any changes in the individual’s condition or preferences. This way, the assistance remains relevant and effective.
Listening to patients and incorporating their feedback is essential. It fosters dignity and autonomy throughout the treatment process, making individuals feel valued and respected. Additionally, utilizing management software can enhance the tracking of progress and streamline communication among everyone involved. This approach makes the healthcare experience more personal and practical.
Ultimately, this collaborative method not only honors the individual’s autonomy but also leads to better health outcomes. When all voices are heard and integrated into the care process, it creates a nurturing environment that supports healing and well-being.

Provide Ongoing Training and Support for Caregivers
Caring for others can be incredibly challenging, and it’s essential that those who provide this care receive continuous training and support. This ongoing assistance can take many forms, such as:
- Workshops
- Online courses
- Materials that focus on vital topics like communication strategies, behavioral management, and self-care techniques
Agencies that prioritize training often see a positive impact, with improved staff retention and job satisfaction. In fact, over 40% of organizations have implemented such programs to help reduce employee turnover.
Being part of support groups can also make a world of difference for caregivers, significantly enhancing their emotional well-being. These groups foster a sense of community and shared experience, reminding caregivers that they are not alone in their journey. Regular feedback sessions between providers and management play a crucial role too. They help identify areas for improvement and ensure that caregivers feel valued and supported in their roles. Research shows that those who receive continuous training are better equipped to provide superior assistance, ultimately benefiting the individuals they care for.
Organizations like the Family Caregiver Alliance emphasize the importance of accessible resources for support and training. They advocate for comprehensive programs that address both the practical and emotional aspects of caregiving. By investing in caregiver development, agencies can significantly enhance the quality of home care for special needs adults. This investment ensures that caregivers are not only skilled but also supported in their vital roles, creating a nurturing environment for everyone involved.

Conclusion
Understanding the unique care needs of special needs adults is essential for providing effective home care. By recognizing the diverse physical, cognitive, and emotional requirements of these individuals, caregivers can foster an environment that promotes independence and well-being. Tailoring care plans to reflect personal preferences and encouraging open communication are vital steps in this journey, ensuring that each adult feels valued and supported.
Key practices highlighted here stress the importance of:
- Creating inclusive home environments
- Establishing effective communication
- Developing personalized care plans
Caregivers play a crucial role in:
- Making thoughtful adjustments to living spaces
- Employing clear communication strategies
- Collaborating with families and healthcare providers to build comprehensive support plans
Continuous training and emotional support for caregivers are equally important, enhancing the quality of care provided and contributing to the overall well-being of both caregivers and those they care for.
The journey of home care for special needs adults is one filled with empathy, understanding, and commitment. By embracing these best practices, caregivers can profoundly impact the lives of individuals with disabilities, creating a nurturing and supportive atmosphere that encourages growth and independence. Emphasizing the significance of tailored care not only enriches individual experiences but also helps cultivate a more inclusive society for everyone.
Frequently Asked Questions
What are the unique care needs of special needs adults?
Special needs adults have unique care needs that include understanding their physical abilities, cognitive functions, and emotional states. Those with developmental disabilities may require assistance with daily living activities, while individuals facing mental health challenges often need additional emotional support.
How can caregivers gather insights about the needs of special needs adults?
Caregivers can gather insights by engaging in open conversations with clients and their families, using organized evaluations and surveys to identify specific needs. This approach helps ensure that care is tailored and effective.
Why is it important to understand the needs of special needs adults in home care?
Understanding the needs of special needs adults is essential for delivering effective home care, creating a supportive environment that fosters independence and well-being. Studies show that over 70% of individuals with disabilities report unmet needs for assistance and support.
What role do caregivers play in creating an inclusive home environment?
Caregivers play a vital role by encouraging individuals to participate in household decisions, helping them express their preferences, and fostering a sense of ownership over their living space. They also regularly assess the home environment for safety and accessibility.
What physical adjustments can be made to create an inclusive environment for special needs adults?
Physical adjustments can include installing grab bars in bathrooms, ensuring clear pathways for mobility devices, using sensory-friendly lighting, and adding personal touches like favorite colors or familiar objects to enhance a sense of belonging and security.
What are some key features emphasized by occupational therapists for home modifications?
Key features include step-free access to the dwelling, large step-free showers, and ensuring that bathrooms and bedrooms are located on the ground floor. These adaptations are crucial for supporting aging in place and facilitating smooth hospital discharges.
How long do home modifications typically take to complete?
Home modifications can be time-consuming, often taking over six weeks to complete.
Can you provide an example of successful adaptations for special needs adults?
Case studies, such as the Crossbridge Point Community, showcase successful adaptations that provide stability and equity for adults with developmental disabilities, illustrating the profound impact of compassionate home modifications on their quality of life.

