
Overview
Effective hoarding help for seniors begins with a deep understanding of the emotional and psychological factors that drive hoarding behaviors. It's essential to approach this sensitive issue with compassion and empathy. Building trust with seniors is paramount. This trust lays the foundation for implementing organized sorting methods that respect their feelings and belongings.
Engaging mental health professionals can further address the underlying issues, fostering a supportive environment that prioritizes safety and well-being. By creating a nurturing space, we can truly make a difference in their lives. Remember, this journey is not just about decluttering; it’s about understanding and addressing the emotional needs of our loved ones. Together, we can navigate these challenges with care and compassion.
Introduction
Hoarding disorder among seniors is a pressing issue that often goes unnoticed, yet it can severely impact their quality of life. Caregivers, in their dedication to providing effective support, face emotional challenges that can lead to stress and burnout. Understanding the emotional roots and health risks associated with this condition becomes paramount.
What strategies can be employed to assist seniors in decluttering their spaces while fostering a sense of dignity and control throughout the process? Exploring these questions reveals essential practices that can transform the lives of both caregivers and the seniors they support. By focusing on compassionate care, we can address the emotional needs of seniors and provide the support that caregivers require.
Understand Hoarding Disorder in Seniors
Hoarding disorder can be a deeply distressing experience, characterized by an overwhelming need to acquire and hold onto possessions. For many seniors, hoarding help for seniors may stem from emotional trauma, the loss of loved ones, or a fear of losing independence. Understanding these motivations is crucial for caregivers who wish to provide compassionate support.
Research indicates that excessive accumulation often correlates with conditions such as obsessive-compulsive syndrome (OCD), which can exacerbate feelings of loneliness and anxiety. Alarmingly, statistics reveal that up to 6% of individuals over the age of 70 are affected by compulsive collecting disorder. In fact, 70% of older adults grappling with this issue find themselves unable to sit on their sofas due to clutter.
As caregivers, it is essential to recognize the signs of excessive accumulation. These may include:
- An overwhelming collection of items
- Difficulty letting go of possessions
- Emotional distress when faced with the prospect of parting with belongings
By identifying these indicators, caregivers can approach the situation with empathy and tailored strategies.
Safety during cleanup is paramount. Utilizing appropriate protective gear is vital, as cluttered environments can pose health risks, including mold and biohazards. Engaging with community support and acknowledging the emotional significance of items can further assist in effectively addressing the challenges of hoarding help for seniors.
Together, we can navigate these difficult situations with understanding and compassion, ensuring that seniors feel supported and valued.

Identify Risks and Challenges of Hoarding in Older Adults
Hoarding poses significant health and safety risks, highlighting the need for hoarding help for seniors. Clutter can lead to fire hazards, impede mobility, and increase the likelihood of falls. The CDC highlights that falls are the leading cause of injury and death among older adults, and clutter can worsen this danger by obstructing pathways and exits.
Moreover, hoarding help for seniors is essential, as clutter accumulation disorder affects approximately 6% of people over 70, highlighting the prevalence of this issue among the elderly. Unsanitary conditions often stem from the accumulation of items, which is why hoarding help for seniors is crucial, as it can lead to health problems like infections and respiratory issues, particularly harmful to those with pre-existing conditions. The buildup of dust and mold can intensify allergies and respiratory problems, further elevating the health risks associated with excessive clutter.
Social isolation is another pressing concern. Cluttered living spaces may discourage family visits and friendships, leading to feelings of loneliness and depression. U.S. Senator Bob Casey has noted that hoarding help for seniors is essential to tackle the significant challenges posed by accumulation disorder for older adults, their families, and communities. This underscores the critical need for increased support and awareness.
Additionally, hoarding complicates the management of medications and nutrition. Important items can become hidden under clutter, creating unsafe conditions for food storage and medication adherence. Caregivers are essential in performing thorough evaluations of the living situations of older adults who hoard, identifying immediate hazards like blocked exits and dangerous materials.
By recognizing these challenges, support providers can implement targeted interventions that enhance safety and well-being. This ultimately fosters a healthier living environment for their clients, providing reassurance and hope for a better future.

Implement Effective Support Strategies for Seniors with Hoarding
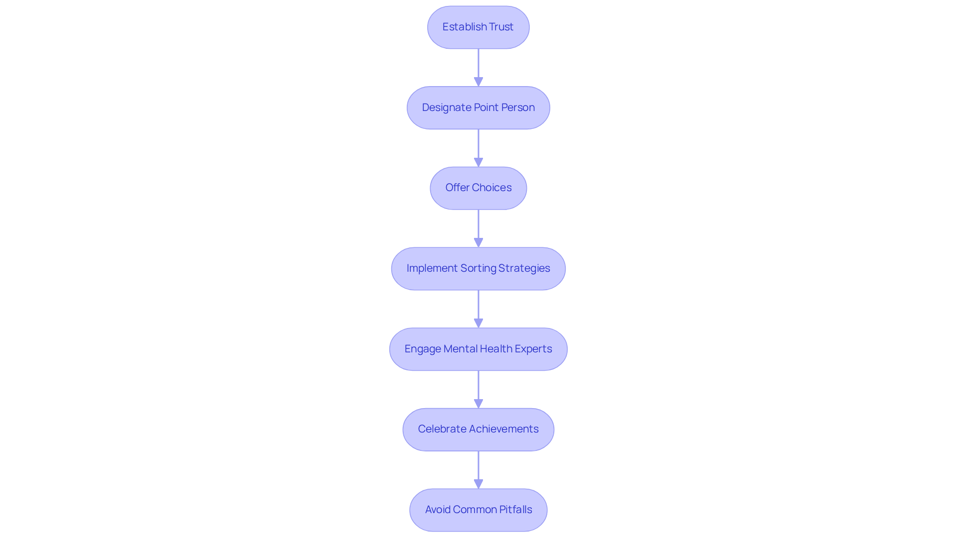
To effectively assist elderly individuals with excessive accumulation disorder, caregivers should adopt a compassionate and organized approach, utilizing hoarding help for seniors. Establishing a trusting relationship is essential, as this encourages open communication. Designating a point person within the caregiving team can facilitate conversations about collecting behaviors, ensuring consistency in messaging.
Offering choices to seniors regarding which areas to address first allows them to feel a sense of control. It is beneficial to begin with less emotionally charged spaces, gradually moving to more challenging areas. Implementing sorting strategies by providing bins labeled 'keep,' 'donate,' and 'throw away' can greatly facilitate decision-making.
Moreover, engaging mental health experts who focus on cognitive-behavioral therapy (CBT) can help tackle the underlying emotional concerns related to the excessive accumulation of items. Research indicates that hoarding disorder affects more people than obsessive-compulsive disorder, schizophrenia, or panic disorders, highlighting the prevalence and seriousness of the issue.
Celebrating small achievements consistently can inspire older adults and strengthen positive behaviors. For instance, setting small, attainable goals and acknowledging progress helps older adults remain oriented and recognize their accomplishments. By employing these strategies, supporters can offer hoarding help for seniors as they navigate their challenges, promoting a safer and more organized living environment.
It is crucial to avoid common pitfalls, such as quickly emptying a hoarder's home, which can be traumatic and counterproductive. By approaching the situation with empathy and care, caregivers can foster a supportive environment that encourages positive change.

Conclusion
Understanding and addressing hoarding disorder among seniors requires a compassionate and informed approach. Recognizing the emotional and psychological factors that contribute to hoarding behaviors is crucial. Caregivers play a vital role in providing effective support. By fostering a trusting relationship and employing tailored strategies, caregivers can help seniors regain control over their living spaces while addressing the underlying issues associated with hoarding.
Key insights discussed include the identification of risks and challenges posed by hoarding. These challenges encompass:
- Increased health hazards
- Social isolation
- Difficulties in daily management
The prevalence of hoarding disorder among older adults underscores the urgent need for targeted interventions and increased awareness within communities. Effective strategies such as establishing open communication, offering choices, and engaging mental health professionals can significantly improve the quality of life for seniors struggling with excessive accumulation.
Ultimately, addressing hoarding disorder goes beyond mere organization; it is about restoring dignity and enhancing the well-being of seniors. Caregivers are encouraged to approach this sensitive issue with empathy, patience, and a structured plan. By doing so, they can create a supportive environment that empowers seniors to overcome the challenges of hoarding, paving the way for healthier and more fulfilling lives.
Frequently Asked Questions
What is hoarding disorder in seniors?
Hoarding disorder in seniors is characterized by an overwhelming need to acquire and hold onto possessions, often stemming from emotional trauma, loss of loved ones, or fear of losing independence.
What are some common motivations for hoarding in older adults?
Common motivations for hoarding in older adults include emotional trauma, grief from losing loved ones, and a fear of losing independence.
How does hoarding disorder relate to other mental health conditions?
Hoarding disorder often correlates with conditions such as obsessive-compulsive syndrome (OCD), which can worsen feelings of loneliness and anxiety.
What percentage of individuals over the age of 70 are affected by compulsive collecting disorder?
Research indicates that up to 6% of individuals over the age of 70 are affected by compulsive collecting disorder.
What are some signs of excessive accumulation in seniors?
Signs of excessive accumulation may include an overwhelming collection of items, difficulty letting go of possessions, and emotional distress when faced with the prospect of parting with belongings.
Why is safety important during the cleanup of hoarding situations?
Safety is important during cleanup because cluttered environments can pose health risks, including mold and biohazards, making the use of appropriate protective gear vital.
How can caregivers effectively support seniors dealing with hoarding disorder?
Caregivers can support seniors by recognizing signs of hoarding, approaching the situation with empathy, utilizing community support, and acknowledging the emotional significance of items.

