
Introduction
Meal planning is essential for caregivers of the elderly, as it ensures that older adults receive the nutrition vital for their health and vitality. With nearly 7 million seniors facing nutritional insecurity, caregivers have a unique chance to enhance their loved ones' quality of life through thoughtful meal preparation.
But how can caregivers navigate the complexities of dietary restrictions and individual preferences while fostering a sense of independence? This guide explores essential steps for meal planning, empowering caregivers to create nutritious and enjoyable meals tailored to the specific needs of the elderly.
By understanding the emotional challenges caregivers face, we can provide the support needed to alleviate stress and burnout. Together, we can make a difference in the lives of those we care for.
Understand the Importance of Meal Planning for Seniors
Meal planning for elderly is essential for the well-being of older adults. It ensures they receive the essential nutrients needed to maintain their health and avoid issues like malnutrition, obesity, and chronic illnesses. In 2022, nearly 7 million elderly individuals faced nutrition insecurity, with higher rates among those identifying as Black, Latino, and Native American. This underscores the urgent need for effective dining strategies.
By practicing meal planning for elderly, caregivers can provide a diverse selection of foods, which can enhance older adults' appetites and overall enjoyment of their meals. Moreover, organized food preparation alleviates the daily stress of cooking and grocery shopping. This allows caregivers to spend more quality time with their loved ones, nurturing those precious moments together.
This proactive approach to meal planning for elderly individuals not only promotes better nutrition and health outcomes but also fosters a sense of independence and control, contributing to their overall well-being. Additionally, efficient food preparation can lead to more economical grocery shopping and reduce food waste, making it a practical solution for both caregivers and older adults.

Identify Dietary Restrictions and Nutritional Needs
It's so important to start by consulting with healthcare providers. Understanding any medical conditions that may affect dietary choices can really make a difference. Meal planning for elderly individuals often involves addressing common dietary restrictions such as:
- Low-sodium diets for hypertension
- Low-sugar diets for diabetes
- Gluten-free options for those with celiac disease
Additionally, we must consider any allergies or intolerances that could impact their meals. Keeping a list of these restrictions can be incredibly helpful for meal planning for elderly individuals when selecting appropriate recipes and ingredients. Remember, it's also essential to regularly review these needs, as they may change over time.
By staying informed and attentive, we can ensure that our loved ones receive the care and nourishment they truly deserve.

Create a Weekly Meal Plan Tailored to Individual Preferences
Choosing a day each week for meal planning for elderly can create a comforting routine. Begin with meal planning for elderly by outlining breakfast, lunch, dinner, and snacks for each day. In meal planning for elderly, it’s important to incorporate a variety of dietary groups, ensuring meals are balanced with proteins, carbohydrates, and healthy fats. In meal planning for elderly individuals, it is important to prioritize nutrient-rich items that are high in nutrients but low in calories, such as fruits, vegetables, lean proteins, whole grains, and healthy fats.
Involve the senior in the meal planning for elderly process. Discuss their favorite foods and any new recipes they might want to try as part of meal planning for elderly. This not only makes the dishes more appealing but also empowers them in their dietary choices, which is important for meal planning for elderly. For instance, imagine a weekly dining plan that includes:
- Grilled salmon with quinoa and steamed broccoli
- A hearty vegetable soup paired with whole-grain bread
Hydration is also crucial. Include hydrating foods like cucumbers and soups, and encourage adequate fluid intake throughout the day. For older adults with mobility challenges, meal planning for elderly individuals can involve using food delivery services or caregiver support to assist with food preparation. Resources such as recipe websites or dish organization applications can be incredibly helpful for meal planning for elderly individuals in discovering appropriate recipes.
By engaging seniors in meal planning for elderly and food preparation, caregivers can promote a sense of independence. This not only ensures that dishes are enjoyable but also nutritious, fostering a nurturing environment where everyone feels cared for.
Prepare and Store Meals Safely for Easy Access
Batch cooking is an essential aspect of meal planning for elderly individuals, as it helps caregivers prepare larger portions of meals that can be easily reheated. Think about comforting dishes like soups, stews, and casseroles. They not only warm the heart but also store beautifully. By embracing healthy batch cooking, you can save time, reduce stress, and enjoy more nutritious meals throughout the week.
To keep everything safe, remember to store your dishes in airtight containers and label them with the preparation date. It’s so important to maintain proper storage temperatures: keep your refrigerator at 40°F (4°C) or below and your freezer at 0°F (-18°C). Most cooked foods can be safely refrigerated for 3 to 4 days or frozen for up to three months without losing their delightful flavor or nutritional value.
For added convenience, consider organizing food by type or day in the freezer. This way, meal planning for elderly individuals enables them to easily find and reheat their meals without any confusion. This thoughtful approach to meal planning for elderly not only simplifies access to food but also promotes a healthier eating routine.
As Kimberly Parks points out, certain plant-based foods are perfect for batch cooking because of their versatility and excellent storage qualities. Plus, think about how you can repurpose ingredients across different dishes to enhance your meal planning. This not only adds variety but also makes the cooking process feel less overwhelming.

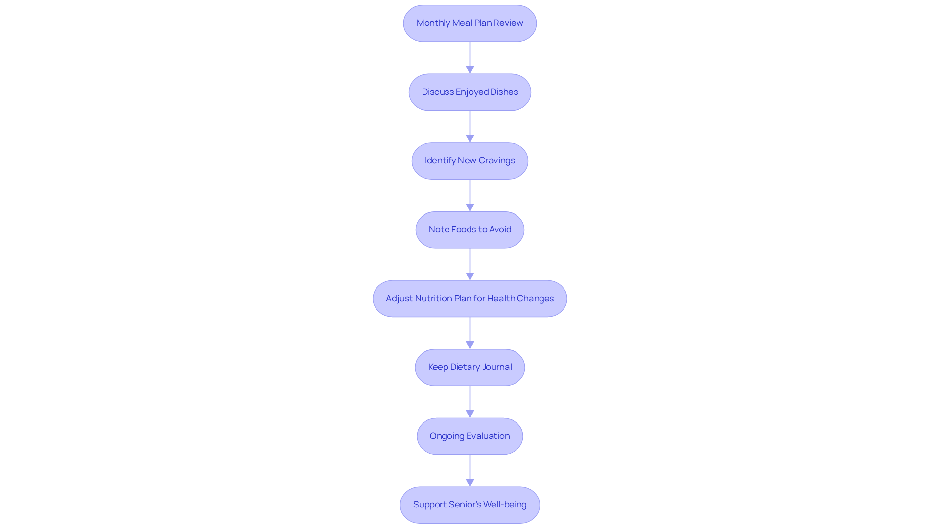
Evaluate and Adjust the Meal Plan as Needed
It's so important to take a moment each month to sit down and review the meal planning for elderly with the senior. Engaging in conversations about the dishes they enjoyed, any new cravings, or foods they’d rather avoid can make a world of difference. If there are any changes in their health, like new dietary restrictions or preferences, it’s essential to adjust the nutrition plan accordingly. Keeping a dietary journal can really help track which meals were hits and which ones missed the mark.
This ongoing evaluation is crucial. Studies show that dietary changes can significantly affect health outcomes in older adults. Plus, social isolation can increase the risk of negative health effects by 35%. As Hippocrates wisely said, 'Let food be thy medicine and medicine be thy food.' This highlights just how vital nutrition is for maintaining health. And remember what Astrid Alauda pointed out: 'Your body is a temple, but only if you treat it as one.' This reinforces the importance of mindful eating.
By ensuring that meal planning for elderly remains relevant and enjoyable, caregivers can truly support the senior's overall well-being and happiness. It’s all about creating a nurturing environment where they feel valued and cared for.

Conclusion
Meal planning for elderly individuals is not just a task; it’s a vital part of ensuring their health and happiness. Caregivers, by prioritizing this practice, can truly enhance the nutritional intake of older adults. This effort helps prevent malnutrition and fosters a sense of joy and well-being. A structured approach to meal planning addresses dietary needs while also nurturing independence and strengthening the bond between caregivers and seniors.
Understanding individual dietary restrictions is key. Creating tailored meal plans that reflect personal preferences can make a world of difference. Involving seniors in the planning process not only empowers them but also makes mealtime a shared experience. Regular evaluations of these meal plans allow for necessary adjustments based on changing health needs and preferences. This ongoing dialogue ensures that meals remain enjoyable and nutritious, which is essential for maintaining a high quality of life for elderly individuals.
Ultimately, effective meal planning transcends mere food preparation; it’s about nurturing relationships and enhancing the well-being of seniors. Caregivers are encouraged to embrace these strategies, fostering a supportive environment that values the dietary choices and health of their loved ones. By implementing these essential steps, caregivers can profoundly impact the lives of elderly individuals, ensuring they receive the care and nourishment they truly deserve.
Frequently Asked Questions
Why is meal planning important for seniors?
Meal planning is essential for seniors as it ensures they receive the necessary nutrients to maintain their health and avoid issues like malnutrition, obesity, and chronic illnesses.
What statistics highlight the need for meal planning among the elderly?
In 2022, nearly 7 million elderly individuals faced nutrition insecurity, with higher rates among Black, Latino, and Native American seniors, indicating an urgent need for effective dining strategies.
How can meal planning enhance the dining experience for older adults?
Meal planning allows caregivers to provide a diverse selection of foods, which can enhance older adults' appetites and overall enjoyment of their meals.
What are the benefits of organized food preparation for caregivers and seniors?
Organized food preparation alleviates the daily stress of cooking and grocery shopping, allowing caregivers to spend more quality time with their loved ones and promoting better nutrition and health outcomes.
How does meal planning contribute to the independence of seniors?
A proactive approach to meal planning fosters a sense of independence and control for seniors, contributing to their overall well-being.
What practical advantages does meal planning offer in terms of grocery shopping?
Efficient food preparation can lead to more economical grocery shopping and reduce food waste, making it a practical solution for both caregivers and older adults.
What dietary restrictions should be considered when planning meals for seniors?
Common dietary restrictions include low-sodium diets for hypertension, low-sugar diets for diabetes, and gluten-free options for those with celiac disease.
Why is it important to consult healthcare providers when meal planning for seniors?
Consulting healthcare providers helps in understanding any medical conditions that may affect dietary choices, ensuring that the meal planning is tailored to the individual's needs.
How can caregivers keep track of dietary restrictions for seniors?
Keeping a list of dietary restrictions, allergies, and intolerances can be incredibly helpful for meal planning and selecting appropriate recipes and ingredients.
Why is it essential to regularly review dietary needs for elderly individuals?
Regularly reviewing dietary needs is important because these needs may change over time, ensuring that seniors receive the care and nourishment they truly deserve.

