
Overview
Finding the best elderly sitting services near you can feel overwhelming, especially when considering the unique care needs of your loved ones. It's important to take a moment to assess these individual needs, as this understanding lays the foundation for making informed decisions. Researching local providers is a crucial step; look into their credentials and the services they offer.
As you navigate this process, remember to check agency credentials and read reviews from other families. Their experiences can provide valuable insights and help you feel more confident in your choices. Additionally, consider practical aspects such as location and flexibility, as these factors can greatly impact the quality of care your elderly loved ones receive.
Ultimately, this systematic approach ensures that you prioritize the well-being of your family members, helping you make decisions that reflect your love and commitment to their care. You are not alone in this journey; many families share your concerns and are seeking the same compassionate support for their elderly loved ones.
Introduction
Elderly sitting services are vital in enhancing the quality of life for older adults. They offer not only physical assistance but also essential companionship. As the demand for these services grows, families often find themselves navigating a complex landscape to discover the best care options tailored to their loved ones' unique needs.
It's understandable to feel overwhelmed in this journey. What should families consider when selecting the right elderly sitting service? How can they ensure that their choices prioritize both safety and emotional well-being?
By focusing on these key factors, families can make informed decisions that truly reflect their loved ones' needs.
Understand Elderly Sitting Services
Elderly sitting services near me encompass a variety of in-home support alternatives, thoughtfully designed to assist older adults with daily tasks while providing companionship. These services are not just about help; they are about enhancing quality of life and emotional well-being.
-
Companionship Care is vital. This service offers emotional support and social interaction, which are crucial for alleviating feelings of loneliness. The U.S. Department of Health and Human Services reports that approximately 70% of older adults will need some form of care during their lifetime. This statistic highlights the profound importance of companionship care for their mental health.
-
Personal Care is another essential service. Caregivers assist with vital daily activities such as bathing, dressing, and grooming, ensuring that elderly individuals maintain their dignity and hygiene.
-
Meal Preparation plays a significant role in health. Proper nutrition is critical for older adults, and caregivers prepare meals that cater to individual dietary needs, promoting overall wellness.
-
Medication Management is also a key aspect of care. Caregivers help clients manage their medications, ensuring adherence to prescribed dosages and schedules, which is essential for maintaining health.
-
Mobility Assistance is crucial as well. Helping older adults navigate safely within their homes reduces the risk of falls, a major concern for this age group.
As many families recognize the benefits of companionship support, the demand for elderly sitting services near me is expected to rise significantly by 2025. Studies show that older adults receiving companionship support report improved emotional well-being and a stronger sense of independence. For instance, a case study on Home- and Community-based Support revealed that organizations providing these services are experiencing growing demand, as they help older adults maintain connections that enhance their quality of life.
Expert insights further emphasize the importance of these services. They stress that companionship support not only meets physical needs but also nurtures emotional wellness, establishing it as a fundamental aspect of effective elderly care. This holistic approach reassures families that their loved ones are not just cared for physically but are also supported emotionally, fostering a sense of community and belonging.

Assess Individual Care Needs
To effectively assess individual care needs for seniors, it’s essential to approach the process with empathy and understanding. Here are some important steps to consider:
-
Conduct a Needs Evaluation: Begin by thoughtfully assessing the elderly individual's physical, emotional, and social requirements. Observe their daily routines and identify specific areas where they may need assistance. This comprehensive evaluation can uncover critical insights into their overall well-being. Remember, a support evaluation is complimentary and open to anyone who feels they might need help, making it an accessible option for families.
-
Consult Healthcare Experts: Engage with physicians or geriatric management specialists who can provide valuable perspectives on the senior's needs based on their medical history and current health condition. These professionals can help pinpoint any underlying health issues that may require additional support. Evaluations can take place face-to-face or over the phone, typically lasting around an hour, allowing for a thorough assessment of their needs.
-
Involve the Senior: Whenever possible, include the elderly individual in conversations about their preferences and needs regarding assistance. This not only fosters a sense of autonomy but also ensures that their wishes are respected, leading to a more personalized care plan.
-
Identify Safety Concerns: Carefully assess the home environment for potential hazards that may need modifications or additional support. Look for signs of mobility issues or cognitive impairments, as these can significantly impact the individual’s safety and quality of life. Additionally, keep an eye on financial behavior, as patterns of late payments or mistakes may indicate early signs of cognitive decline.
-
Document Findings: Keep a detailed record of the evaluated needs, which can serve as a reference when considering potential providers. This documentation will help ensure that the chosen elderly sitting services near me align with the specific requirements and preferences of the senior. It’s also important to acknowledge the emotional toll on caregivers; seeking support for yourself is just as vital as caring for your loved one.

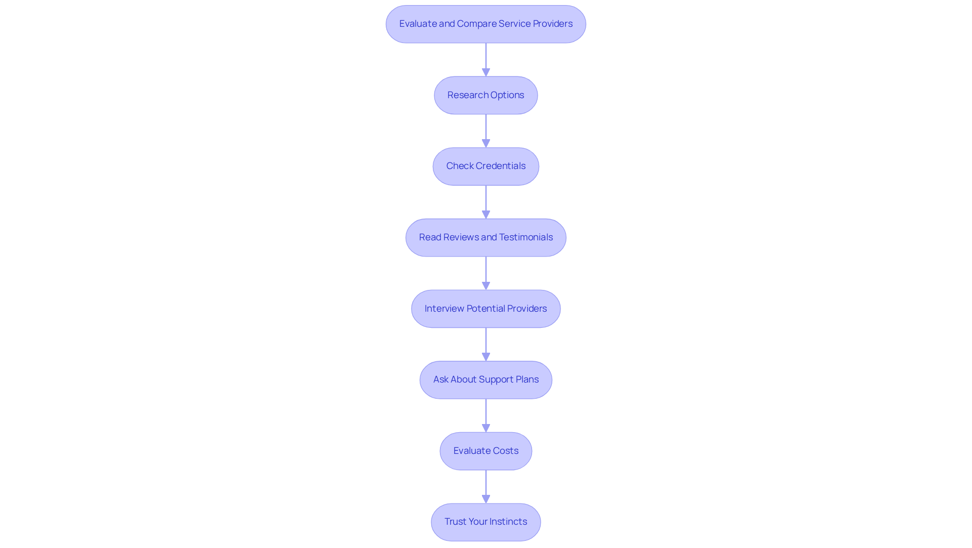
Evaluate and Compare Service Providers
When evaluating and comparing elderly sitting services near me, it’s essential to approach this process with care and consideration for your loved ones’ needs. Here are some steps to help you find the best option:
-
Research Options: Begin by compiling a list of local agencies that offer elderly sitting services near me. Utilize online resources, community referrals, and reviews to gather a diverse range of options, such as elderly sitting services near me, that can help you feel more confident in your choices.
-
Check Credentials: It’s important to verify that the agencies are licensed and insured. Look for certifications that demonstrate their commitment to quality caregiving standards, as mandated by the Accreditation Commission for Health Care (ACHC). Additionally, consider agencies that conduct fingerprint-based FBI checks, offering a more thorough background verification than name-based searches.
-
Read Reviews and Testimonials: Seek feedback from families who have previously utilized these services. Their insights can be invaluable in understanding the agency's reliability and service quality. Reaching out to former clients or families for direct feedback on a caregiver's performance can provide a deeper understanding of the agency's effectiveness.
-
Interview Potential Providers: Arrange meetings with agency representatives to discuss the elderly sitting services near me, their caregiver qualifications, and their approach to support. Ask about the training and ongoing evaluations caregivers undergo to ensure they maintain high standards of care.
-
Ask About Support Plans: Inquire how the agency develops customized support plans tailored to individual needs and how they ensure caregiver consistency. Understanding their process can help you assess their dedication to providing quality service.
-
Evaluate Costs: Compare pricing models and clarify what services are included in the fees. It’s crucial to ensure there are no hidden costs, as transparency is key to building trust.
-
Trust Your Instincts: Ultimately, choose a provider that feels right for your family, considering both professional qualifications and personal rapport. A strong caregiver-client relationship is essential for effective care, and trusting your instincts can lead you to the best fit.

Consider Practical Aspects Before Choosing
When selecting elderly sitting services near me, it is essential to consider several practical aspects to ensure the best fit for your loved one.
-
Location: Choose an agency that is conveniently located. Proximity facilitates easy communication and allows for regular visits, which can be crucial for maintaining family connections and oversight.
-
Availability: Confirm that the agency can offer assistance during the required hours, including evenings, weekends, and holidays. With almost 12 million individuals in the U.S. presently receiving home assistance, ensuring availability during off-hours is crucial for consistent support. This is particularly important as the need for elderly support services is expected to rise considerably in the upcoming years.
-
Flexibility: Evaluate the agency's capability to adjust to evolving support needs or schedules. As situations develop, having a provider that can adapt is key to ensuring continuous support for your loved one.
-
Technology Integration: Inquire about the use of technology for communication, scheduling, or monitoring care. Effective technology can enhance the caregiving experience, making it easier for families to stay informed and connected.
-
Trial Period: Ask if the agency offers a trial period to evaluate the caregiver's compatibility with your loved one. This step can help ensure that the caregiver meets the specific emotional and physical needs of the client. Matching caregivers based on shared personality and interests can significantly enhance the caregiving experience.
-
Emergency Protocols: Understand the agency's procedures for handling emergencies or unexpected situations. Knowing that your loved one will be safe and well-cared for at all times provides peace of mind. Additionally, creating a communication network is vital for safety in the home, ensuring that help can be accessed quickly if needed.
By considering these factors, families can make informed decisions that prioritize the well-being and comfort of their elderly loved ones, such as utilizing elderly sitting services near me.

Conclusion
Finding the right elderly sitting services is a crucial step in ensuring that older adults receive the care and companionship they need to thrive. These services take a holistic approach, addressing not only physical care but also emotional support, which enhances the overall quality of life for seniors. By understanding the various types of services available, families can make informed decisions that prioritize their loved ones' well-being.
Key insights from this guide highlight the importance of:
- Companionship care
- Personal assistance
- Meal preparation
- Medication management
- Mobility support
Each of these elements plays a vital role in fostering independence and emotional wellness among older adults. Moreover, assessing individual care needs, evaluating service providers, and considering practical aspects such as location and availability are essential steps in the selection process. Families must be diligent in their research and evaluations to find a provider that aligns with their loved ones' unique requirements.
Ultimately, the significance of elderly sitting services goes beyond mere assistance; it is about creating a nurturing environment where seniors can feel secure, valued, and connected. As the demand for these services continues to grow, families are encouraged to take proactive steps in exploring the best options available. By prioritizing comprehensive care and emotional support, a positive impact can be made on the lives of older adults, ensuring they enjoy their golden years with dignity and joy.
Frequently Asked Questions
What are elderly sitting services?
Elderly sitting services are in-home support options designed to assist older adults with daily tasks while providing companionship, enhancing their quality of life and emotional well-being.
Why is companionship care important for older adults?
Companionship care provides emotional support and social interaction, which are crucial for alleviating feelings of loneliness. Approximately 70% of older adults will need some form of care during their lifetime, highlighting the importance of this service for mental health.
What does personal care include in elderly sitting services?
Personal care involves caregivers assisting elderly individuals with daily activities such as bathing, dressing, and grooming, helping them maintain dignity and hygiene.
How does meal preparation contribute to the health of older adults?
Meal preparation is significant as caregivers prepare meals that cater to individual dietary needs, promoting proper nutrition and overall wellness for older adults.
What role does medication management play in elderly care?
Medication management involves caregivers helping clients manage their medications, ensuring adherence to prescribed dosages and schedules, which is essential for maintaining health.
Why is mobility assistance important for older adults?
Mobility assistance helps older adults navigate safely within their homes, reducing the risk of falls, which is a major concern for this age group.
What is the expected trend for elderly sitting services by 2025?
The demand for elderly sitting services is expected to rise significantly by 2025, as more families recognize the benefits of companionship support for older adults.
How does companionship support affect older adults' emotional well-being?
Studies show that older adults receiving companionship support report improved emotional well-being and a stronger sense of independence.
What is the holistic approach to elderly care mentioned in the article?
The holistic approach to elderly care emphasizes meeting both physical and emotional needs, reassuring families that their loved ones are supported not just physically but also emotionally, fostering a sense of community and belonging.

