
Overview
The VA offers support for home health aides through specific programs, such as the Homemaker and Home Support Aide Care program. This assistance is available to veterans who meet certain eligibility criteria, including enrollment in the VA health care system and a documented need for help with daily living activities.
Navigating this process can feel overwhelming, but it's important to know that you are not alone. The article outlines the application process and necessary documentation, emphasizing the importance of understanding financial eligibility. This support is designed to help veterans maintain their independence at home, providing peace of mind for both veterans and their caregivers.
Remember, assistance is available, and taking the first step towards accessing these services can lead to a more comfortable and fulfilling life at home.
Introduction
Navigating the complexities of healthcare benefits can be daunting, especially for veterans seeking assistance with daily living tasks. It’s understandable to feel overwhelmed. The VA recognizes these challenges and offers crucial support through its Homemaker and Home Support Aide Care program, designed to help former service members maintain their independence at home.
Yet, questions often arise about eligibility criteria and the application process. Does the VA truly cover home health aides? What steps must veterans take to ensure they receive the assistance they need? How can they effectively access these vital resources?
These concerns are valid, and it’s important to know that support is available. Understanding the process can empower veterans to navigate these challenges with confidence.
Understand VA Home Health Aide Coverage
The VA understands the challenges that former service members face in maintaining their independence at home. With a compassionate approach, they offer various programs designed to support individuals in their daily living tasks, such as bathing, dressing, and meal preparation.
To access these valuable resources, it’s essential for former military personnel to be registered in the VA medical care system and meet specific eligibility requirements. The coverage typically falls under the VA's Homemaker and Home Support Aide Care program, which raises the question of whether the VA pays for home health aides for those needing help due to age, disability, or medical conditions.
For those seeking more information, the VA encourages former military personnel to visit their official website or speak with a VA representative. This connection can provide clarity on the specific offerings available in their plan, ensuring they receive the support they need. Remember, you are not alone on this journey; the VA is here to help you maintain your autonomy and well-being.

Identify Eligibility Criteria for Veterans
To qualify for VA home health aide services, veterans must meet certain eligibility criteria that are designed to support their unique needs:
-
First and foremost, veterans must be enrolled in the VA health care system to access these vital home health aide services. This enrollment is a crucial step in ensuring they receive the care they deserve.
-
Additionally, a healthcare provider must ascertain that the individual requires assistance with daily living activities due to a medical condition, disability, or age-related issues. This recognition of their needs is essential for their well-being.
-
Veterans may also need to demonstrate limitations in performing activities of daily living (ADLs), such as bathing, dressing, or eating. These challenges can be overwhelming, and it's important to acknowledge the emotional toll they can take.
-
Lastly, some programs may have income and asset limits that former military members must meet to qualify for benefits. Understanding these financial aspects can help alleviate some of the stress associated with seeking assistance.
If you or a loved one are unsure about eligibility, reaching out to your local VA office can provide clarity on whether the VA pays for home health aides and offer support. You can also visit the VA's official website for more information on the application process and required documentation. Remember, you are not alone in this journey, and there are resources available to help you navigate through these challenges.

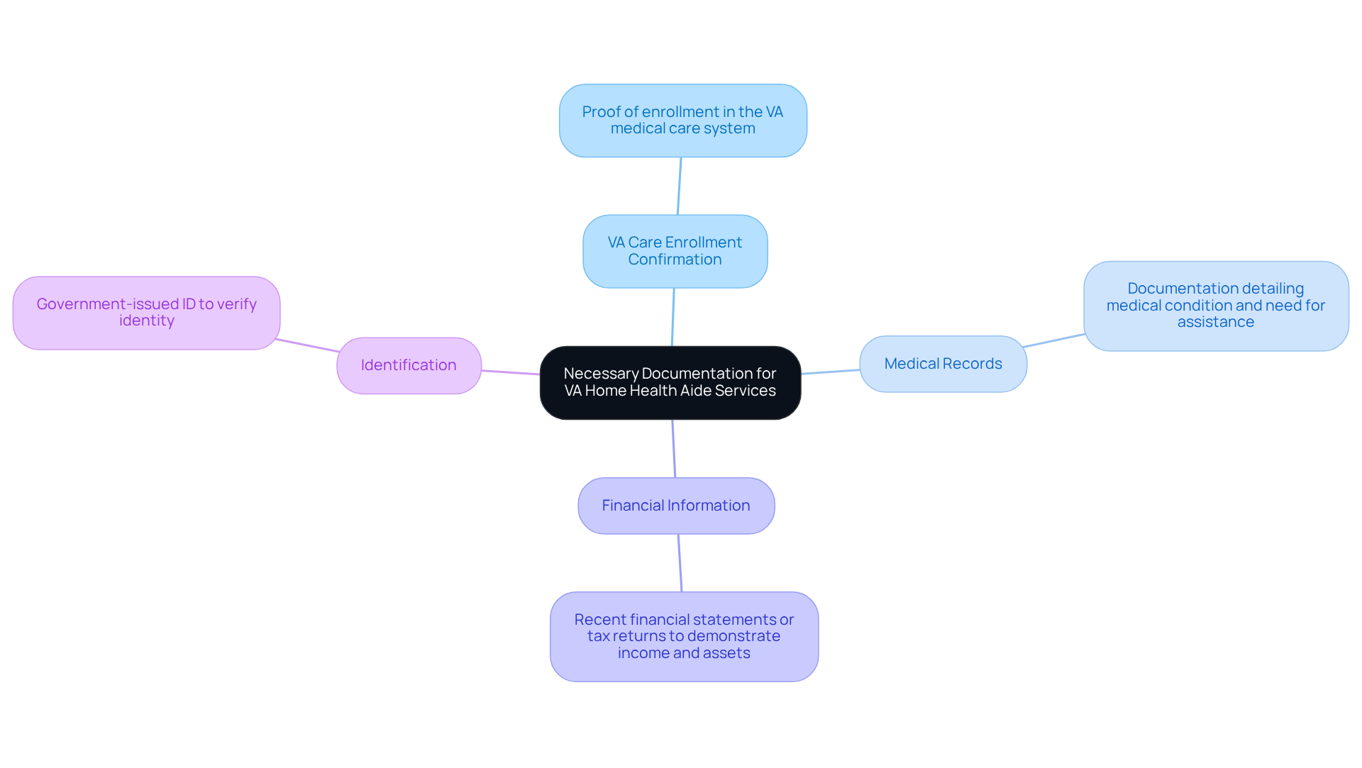
Gather Necessary Documentation
When applying for VA home health aide services, veterans should gather the necessary documentation to understand does the VA pay for home health aides to ensure a smoother process. This can be a daunting task, but having everything in order can provide peace of mind.
- VA Care Enrollment Confirmation: This serves as proof of enrollment in the VA medical care system, affirming your eligibility for support.
- Medical Records: Documentation from healthcare providers detailing your medical condition and the need for personal assistance is essential. This helps illustrate your situation and the care you require.
- Financial Information: Recent financial statements or tax returns may be needed to demonstrate your income and assets, if required. This information is crucial for determining if the VA pays for home health aides and your eligibility for services.
- Identification: A government-issued ID, such as a driver’s license or VA ID card, is necessary to verify your identity.
Having these documents ready can significantly expedite the application process. Remember, you are not alone in this journey; there are compassionate services available to support you every step of the way. Your well-being is a priority, and taking these steps can help ensure that all necessary information is submitted for review.

Submit Your Application
Navigating the application process for VA home health aide services can feel overwhelming, especially when trying to find out what does the VA pay for home health aides, but you are not alone. Here’s how to take the next steps with care and confidence:
-
Complete the Application Form: Begin by filling out the VA Form 10-10EZ, which is your gateway to accessing essential medical benefits.
-
Attach Required Documentation: Make sure to gather and include all necessary documents with your application. This helps ensure a smoother process.
-
Submit the Application: You can submit your application in a way that feels right for you—online through the VA's website, by mail, or in person at your local VA office.
-
Follow Up: After you’ve submitted your application, it’s important to stay informed. Keep track of your application status by contacting the VA or checking online. Remember, it may take several weeks to receive a decision, so patience is key during this time.
By following these steps, you can effectively navigate the application process and determine if the VA pays for home health aides, which are so vital. Your well-being matters, and we are here to support you every step of the way.

Conclusion
Understanding the benefits provided by the VA for home health aides is crucial for veterans seeking assistance with daily living activities. The VA offers a compassionate framework to support former service members, ensuring they can maintain their independence at home through various programs tailored to their unique needs.
Veterans often face emotional challenges as they navigate their health care options. The eligibility criteria for these services can feel daunting, requiring enrollment in the VA medical care system and a demonstrated need for assistance due to medical conditions or disabilities. Gathering the necessary documentation and navigating the application process can add to the stress. Each step, from confirming eligibility to submitting the application, is vital in accessing these much-needed benefits.
Ultimately, the message is clear: veterans are not alone in their journey towards securing home health aide services. By understanding the available resources and taking proactive steps, former military personnel can ensure they receive the support they deserve. It is imperative for veterans to reach out to their local VA office or visit the official VA website to explore their options and take charge of their well-being. Remember, seeking help is a sign of strength, and the VA is here to support you every step of the way.
Frequently Asked Questions
What is the purpose of the VA Home Health Aide Coverage?
The VA Home Health Aide Coverage is designed to support former service members in maintaining their independence at home by assisting with daily living tasks such as bathing, dressing, and meal preparation.
What are the eligibility requirements for VA Home Health Aide Coverage?
To access VA Home Health Aide Coverage, former military personnel must be registered in the VA medical care system and meet specific eligibility requirements.
What program typically covers home health aide services through the VA?
Home health aide services are typically covered under the VA's Homemaker and Home Support Aide Care program.
Who can benefit from VA Home Health Aide services?
VA Home Health Aide services are available for those needing assistance due to age, disability, or medical conditions.
How can former military personnel find more information about VA Home Health Aide Coverage?
Former military personnel can visit the VA's official website or speak with a VA representative to get more information about the specific offerings available in their plan.
What is the VA's approach towards supporting former service members?
The VA takes a compassionate approach to support former service members, helping them maintain their autonomy and well-being.

