
Overview
Choosing home care for adults is a deeply personal decision that requires thoughtful consideration of individual needs, the qualifications of caregivers, and the services available. It’s essential to recognize the emotional challenges that families face during this time.
Assessing care needs is not just about logistics; it’s about ensuring that loved ones receive the compassionate support they deserve. Evaluating caregiver training is equally important, as it directly impacts the quality of care and the emotional well-being of both clients and their families.
Maintaining open communication fosters a nurturing environment, allowing families to feel secure and connected. Together, these elements enhance the overall experience, providing peace of mind for everyone involved.
Introduction
Navigating the complexities of home care for adults can feel overwhelming for families. The emotional weight of ensuring that loved ones receive the best support possible is significant. As families seek personalized care, they are presented with a unique opportunity to enhance the quality of life for their aging relatives. Yet, the challenge remains: determining which services truly meet individual needs.
The choice between public and private options can deeply impact care quality and satisfaction. How can families confidently select the right home care provider amidst these critical considerations?
It’s important to remember that you are not alone in this journey. Many families share these concerns, and there are compassionate resources available to guide you through the process.
Happy to Help Caregiving: Personalized In-Home Care Services
At Happy to Help Caregiving, we understand the emotional challenges that come with caregiving. Our compassionate home care for adults is thoughtfully tailored to meet the unique needs of each client, ensuring they feel valued and supported. We offer a range of services, including:
- Companionship care
- Post-hospital recovery assistance
- Respite care
- Palliative support care
All designed to provide practical and emotional support.
We prioritize the independence and of our clients. Our caregivers are trained to actively engage clients in enjoyable activities, helping to reduce feelings of loneliness and create a secure living environment. This personalized approach not only enhances emotional well-being but also fosters a deep sense of security and comfort for both clients and their families.
Choosing the right residential support services is crucial, as these elements significantly enhance the quality of life for seniors. Individualized assistance is a key component of effective home care for adults, and we are here to provide the nurturing care that you and your loved ones deserve. Together, we can navigate this journey with compassion and understanding.

Understand Public vs. Private Home Care Options
Navigating the world of domestic assistance can be challenging for families. Public domestic assistance services, often funded by government initiatives, may come with restrictions that limit availability and flexibility. On the other hand, home care for adults, like the private residential support services offered by Happy to Help Caregiving, provides personalized and adaptable assistance tailored to individual needs.
It's heartening to note that approximately 63% of domestic support services are funded privately, reflecting a significant shift towards more individualized care solutions. Families are encouraged to thoughtfully assess their loved one's unique requirements and financial situation to identify the best path forward.
Understanding this decision is crucial, as the choice between public and private services can deeply influence the . Private options frequently lead to enhanced patient outcomes and greater satisfaction. By considering these factors, families can find the support that truly resonates with their needs, fostering a sense of comfort and reassurance during a potentially overwhelming time.

Assess Individual Care Needs Before Choosing
Before selecting a home care for adults service, it’s essential for family members to thoughtfully assess their loved one's support needs. This involves looking at:
- Physical health
- Cognitive abilities
- Daily living activities
- Emotional support requirements
By understanding these needs, families can ensure that the chosen provider is equipped to deliver the necessary assistance, ultimately leading to a more effective and fulfilling support experience. Almost 70% of family caregivers express difficulty in balancing their careers with caregiving responsibilities. This highlights the importance of professional caregiving services that can offer tailored support.
Effective evaluations often involve skilled professionals, such as coordinators, nurses, or case managers, who review the senior's health history, daily routines, and home safety. This thorough approach ensures that every aspect of a senior's life is considered, resulting in that align with their unique needs. Research indicates that older adults who actively participate in organizing their care are more likely to adhere to treatment protocols, which leads to better health outcomes and enhanced emotional well-being.
Experts stress the importance of recognizing signs that may suggest a need for additional support, such as:
- Memory lapses
- Unexplained bruises
- Withdrawal from social activities
These indicators can aid families in evaluating the level of care required. Additionally, using assessment tools can simplify the evaluation process, ensuring that caregivers are well-prepared to provide the needed support.
Initial evaluations typically take about one hour, with follow-up appointments lasting between 30 to 60 minutes. This gives families a clear understanding of the time commitment involved. In summary, a comprehensive evaluation not only improves provider matching but also fosters trust and enhances overall service outcomes. This makes it a crucial step in the journey toward selecting home care for adults.

Evaluate Caregiver Qualifications and Training
Choosing a provider for home care for adults can be an emotional journey for families. It's essential to assess the qualifications and training of helpers with care. Agencies that prioritize thorough training programs, certifications, and continuous education for their personnel are often better equipped to provide exceptional support. Providers should possess skills in personal assistance, medication management, and emergency response—competencies that are vital for ensuring the safety and well-being of clients.
Research shows that trained providers are significantly more effective in their roles. In fact, those assisting individuals who need help with multiple self-care or mobility tasks are 2.22 times more likely to have received training. Healthcare experts emphasize that well-prepared support providers not only enhance the quality of assistance but also lead to improved outcomes for clients. Therefore, it's crucial for families to inquire about the training procedures of potential residential support organizations.
By ensuring that caregivers are adequately prepared, families can create a nurturing environment in home care for adults that promotes independence and dignity for their loved ones. This thoughtful approach not only addresses practical needs but also fosters , allowing families to feel more confident in the care their loved ones receive.

Consider Flexible Scheduling for Care Services
Choosing a home care for adults service requires a compassionate approach, especially when it comes to scheduling. Families often face emotional challenges, and it’s essential to prioritize providers that offer customizable support plans. These plans should be capable of adapting to the evolving needs of loved ones. Flexibility can mean options for part-time, full-time, or respite support, along with the ability to adjust schedules based on medical appointments or family responsibilities.
Such an adaptable approach not only ensures that clients receive timely support but also significantly enhances overall satisfaction. Imagine the relief of knowing that the care your loved one receives can change as their needs do. Studies suggest that adaptable scheduling can lead to increased job satisfaction among support providers. This, in turn, fosters a more attentive and compassionate environment.
Caregivers who can adjust their schedules often report higher levels of engagement and reduced burnout. This ultimately benefits the clients they serve, creating a . By selecting a home care for adults service that emphasizes adaptability, families can create a support plan that truly addresses the unique requirements of their loved ones. This ensures that assistance is provided at the right moment, allowing for peace of mind and reassurance during challenging times.
Ensure Open Communication with Caregivers
Creating transparent channels of communication with support providers is essential for effective home assistance. Families are encouraged to actively engage in regular updates and discussions about the client's condition, preferences, and any concerns that may arise. This continuous conversation not only builds trust but also allows support providers to offer more tailored and efficient assistance.
Utilizing technology, such as caregiver logs and , can significantly enhance this communication process. These tools provide real-time updates and shared insights, keeping households informed and empowering them to participate actively in support decisions. This involvement ultimately leads to improved outcomes for the client.
Involving relatives in treatment discussions ensures alignment with the patient’s goals, reinforcing the collaborative nature of caregiving. Additionally, using 'I' statements can help express concerns in a non-accusatory manner, further enhancing communication.
The positive impact of remote health monitoring on outcomes for seniors highlights the advantages of technology in fostering effective communication. Embracing these tools can alleviate some of the stress and burnout caregivers often face, making the journey of caregiving a more supportive and compassionate experience.

Explore Payment Options and Insurance Coverage
When considering home care for adults, it’s important for families to explore all available thoroughly. Many agencies accept various payment methods, including private pay, long-term insurance, and Medicaid or Medicare for qualifying services. Understanding these choices is crucial for making informed financial decisions about home care for adults, ensuring that families can afford the necessary support for their loved ones.
For instance, long-term support insurance can cover:
- Personal assistance
- Homemaker services
- Skilled nursing services
These elements are essential for ensuring effective home care for adults and maintaining their quality of life. Basic coverage for long-term assistance insurance typically costs around $1,200 annually, with premium increases occurring every 3-5 years. It’s also vital to note that eligibility for Medicaid assistance is primarily determined by factors such as disability or age, with specific income limits generally capped at 300% of the supplemental security income limit and asset limits often set at $2,000 per individual.
Families are encouraged to openly discuss financial arrangements with potential providers to prevent unexpected costs later on. Moreover, with over $30 billion allocated from the American Rescue Plan Act for workforce recruitment and training, many states are enhancing their support services. This can lead to improved accessibility and quality of assistance options for families.
Staying informed about the changing landscape of insurance coverage and payment options is essential for making the best choices for your loved ones. Remember, you are not alone in this journey—there are resources and support available to help you navigate these important decisions.

Read Reviews and Testimonials for Insights
When selecting a home care for adults agency, it's essential for relatives to take a moment to from previous clients. These insights can reveal both the strengths and weaknesses of a provider, helping families assess the quality of home care for adults that is available.
Look for agencies that consistently receive positive feedback and have built a strong reputation within the community. This thoughtful research can significantly influence the decision-making process for home care for adults, leading to a more satisfying care experience.
Remember, you’re not alone in this journey; taking these steps can provide peace of mind and comfort during a challenging time.

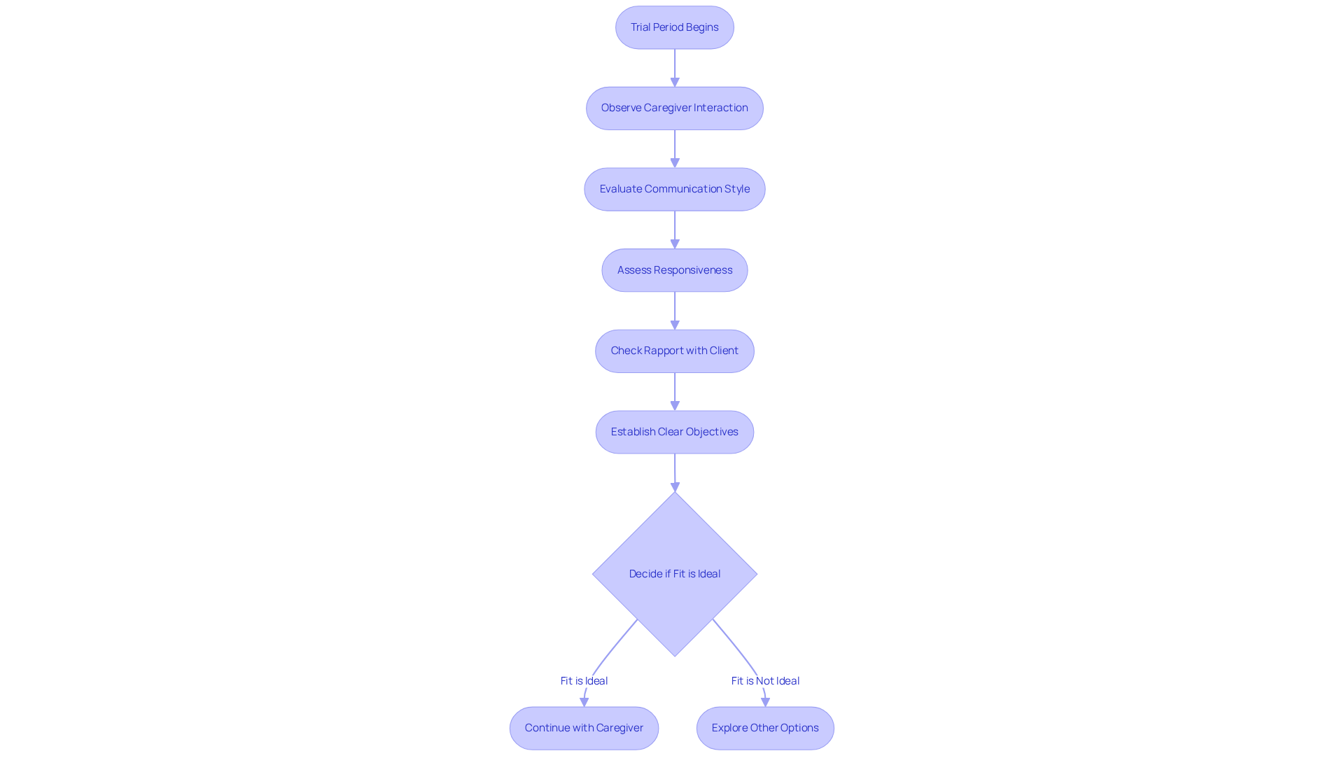
Consider Trial Periods for Caregiver Fit
Many families face emotional challenges when seeking support for their loved ones. Home care for adults organizations provide trial phases that enable relatives to assess the suitability of a support provider. This opportunity enables families to witness interactions firsthand and assess the provider's ability to meet specific needs in providing home care for adults. During the trial, it is essential to pay attention to the support provider's communication style, responsiveness, and overall rapport with the client. Agencies that prioritize personality compatibility in caregiver assignments often report higher satisfaction and retention rates. Studies show that well-matched caregiver-client relationships lead to greater satisfaction and increased referrals.
If the fit is not ideal, families can explore other options without the pressure of a long-term commitment. This ensures that the chosen provider aligns well with their loved one's preferences and requirements. To make the most of the trial period for home care for adults, families should for what they wish to observe, such as the caregiver's engagement level and ability to address their loved one's unique needs. This thoughtful approach not only enhances the quality of care but also fosters a supportive atmosphere for both the provider and the client.

Trust Your Instincts When Choosing Caregivers
Choosing a support provider requires trusting your instincts. If any part of the interview or initial interactions feels off, it's important to listen to that intuition. Caregiving is deeply personal, making it vital to find home care for adults that aligns with your family's values and meets the specific needs of your loved one. Families should feel empowered to ask thoughtful questions and actively seek providers who foster a sense of comfort and confidence in their choices.
Research indicates that nearly two-thirds of caregivers experience moderate to high emotional stress. This highlights the importance of emotional compatibility in caregiving relationships. Additionally, caregivers often rely on their intuition to guide decisions regarding home care for adults, assessing compatibility based on their feelings. Engaging in open conversations during interviews can help families evaluate how well a provider meets their expectations and the unique needs of their loved ones.
As Dr. Aaron Blight points out, intuition acts as a mental assessment shaped by past experiences and cues, guiding families in their decision-making process. Given that 70% of caregivers aged 18 to 64 face career and financial challenges due to their responsibilities, the careful selection of caregivers becomes even more essential. Trusting your instincts and can make a significant difference in the caregiving journey.

Conclusion
Choosing the right home care for adults is a deeply significant decision that profoundly impacts the well-being of our loved ones. This choice demands thoughtful consideration of various factors, such as the types of services available, the qualifications of caregivers, and the financial implications involved. By prioritizing personalized care that aligns with individual needs, families can ensure their loved ones receive the support they truly deserve.
This article offers essential tips for navigating this important decision:
- Understanding the differences between public and private care options is crucial.
- Assessing individual care needs is important.
- Evaluating caregiver qualifications can make a world of difference.
- Maintaining open communication with providers is essential.
- Exploring payment options can enhance the overall experience.
- Considering trial periods for caregivers can be beneficial.
- Trusting one’s instincts throughout this selection process is vital; emotional compatibility plays a key role in effective caregiving.
Ultimately, the journey of selecting home care for adults transcends merely finding a service provider; it is about nurturing an environment that promotes dignity, independence, and emotional well-being. Families are encouraged to actively participate in this process, ensuring that their loved ones receive the compassionate care they need during challenging times. By embracing these essential tips, families can pave the way for a more fulfilling caregiving experience for everyone involved.
Frequently Asked Questions
What services does Happy to Help Caregiving offer?
Happy to Help Caregiving offers a range of personalized in-home care services, including companionship care, post-hospital recovery assistance, respite care, and palliative support care.
How does Happy to Help Caregiving ensure the well-being of its clients?
The organization prioritizes the independence and overall well-being of clients by engaging them in enjoyable activities, which helps reduce feelings of loneliness and creates a secure living environment.
What is the difference between public and private home care options?
Public domestic assistance services are often government-funded and may have restrictions on availability and flexibility, while private home care services, like those offered by Happy to Help Caregiving, provide personalized and adaptable assistance tailored to individual needs.
Why is it important to assess individual care needs before choosing a home care service?
Assessing individual care needs ensures that the chosen provider can deliver the necessary assistance effectively, leading to a more fulfilling support experience for the client.
What factors should families consider when evaluating care needs?
Families should consider physical health, cognitive abilities, daily living activities, and emotional support requirements when evaluating care needs.
What signs might indicate a need for additional support?
Signs that may suggest a need for additional support include memory lapses, unexplained bruises, and withdrawal from social activities.
How long do initial evaluations for home care typically take?
Initial evaluations typically take about one hour, with follow-up appointments lasting between 30 to 60 minutes.
What is the benefit of involving skilled professionals in the evaluation process?
Involving skilled professionals, such as coordinators, nurses, or case managers, ensures a thorough review of the senior's health history and daily routines, leading to personalized support plans that align with their unique needs.

